Помогите найти принципиальную схему для магнитофона Rev B, может есть у кого ?
Спасибо.
Вид для печати
Помогите найти принципиальную схему для магнитофона Rev B, может есть у кого ?
Спасибо.
Конкретно схемы для ревизии B не попадалось. Но различия совсем не принципиальны. А с чем связан вопрос?
Да хотел сравнить по номиналам, да и задумка одна есть.
У меня есть обе ревизии. Могу сфотать платы и выложить для сравнения.
Мне принципиальная схема нужна ). Платы обеих ревизий есть. Но спасибо.
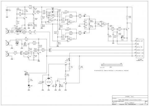
Атарики, здравствуйте.
Вот схема.
Вложение 74272
zen