Или вот вариант сокращенный до одного блока
Вид для печати
Или вот вариант сокращенный до одного блока
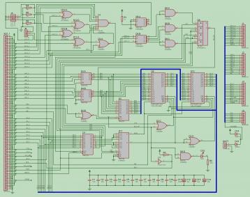
Нашёл небольшой косяк в своей схеме КД: если попытаться присоединить два и более КД к Вектору, то они работать не будут. Причина в D12.D, выходы этой микросхемы нельзя объединять по схеме "монтажное И", для этого требуется микросхема с открытым коллектором на выходе. Можно, конечно, заменить 74HC86 (кр1564лп5) на 74ALS136 (кр1533лп12), подтянув к плюсу все четыре её выхода, но я решил пойти другим путём, а именно для сигнала БЛК использовать одиночный буфер SN74LVC1G07DBVR, а микросхему D12 оставить только для выбора адреса КД. Впаял этот буфер "на соплях" с предыдущий вариант схемы диска -- всё работает. Вот обновлённая схема:
Вложение 67881
Более качественный вариант картинки
И архив со схемой, разводкой платы и гербер-архивом для изготовления: Вложение 67882
Примечание: На втором и всех последующих подключаемых квази-дисках сопротивление R3 ставить не обязательно.
Небольшой отчёт по работе КД:
-- Подключил аккумулятор от старого МР3-плеера (ёмкостью всего 210мА/ч), с ним информация на КД сохраняется уже более трёх месяцев. Первоначально вольтаж аккумулятора был 4,07В, сейчас показывает ровно 4,00В, т.е. потребление минимально, на уровне саморазряда. С учётом того, что комбодевайсах используются аналогичные микросхемы памяти, там тоже можно сделать такое квази-постоянное хранение информации на квазидиске. :) Можно ещё добавить готовую платку для подзарядки аккумулятора при включении Вектора, хотя, думаю, с таким потреблением в выключенном режиме это становится не обязательным.
-- Собрал второй КД, на плате от 11-й версии с соответствующими исправлениями. Квазидиск заработал сразу и без ошибок, в том числе и в паре с первым. Единственная программа, которая умеет работать с несколькими дисками, это тест "Дождь", вот как это выглядит:
Дождь
Вложение 68780[свернуть]
Заметил, что при наличии нескольких квазидисков Дождь тестирует их не самым оптимальным образом, по очереди, хотя можно было бы, например, совместить запись сразу на все КД... Но это уже не принципиально, т.к. массовое производство и тестирование дисков нам не грозит.
Ну и напоследок, несколько фоток "бутерброда" из двух квазидисков:
Фотки КД
Вид со стороны Вектора:
Вложение 68781
Справа можно разглядеть платку с дополнительным буфером для линии "БЛК". Аккумулятор держится просто на двухстороннем скотче.
Вид со стороны микросхем:
Вложение 68782
И вид в торец "бутерброда":
Вложение 68783[свернуть]
А ему в режиме хранения 3V хватит?
Может проще "таблетку" впаять вместо аккумулятора?
Вполне. В даташите это напряжение и указано, как необходимое для хранения данных.
Пока ждал из Китая крепление для CR2032, припаял аккумулятор, да так и оставил. На втором КД попробую с таблеткой, отпишусь потом о результатах.Цитата:
Может проще "таблетку" впаять вместо аккумулятора?
Собрал КД работает!!! автору респект. Если кто будет заказывать платы в Китае обратите внимание на маску контактов микросхем, мешает паять.
Спасибо за отзыв. :)
А что не так с маской? У меня пайка проблем не вызвала, хотя заказывал платы также в Китае. Вот для примера фотка платы, только сейчас паял:Цитата:
Если кто будет заказывать платы в Китае обратите внимание на маску контактов микросхем, мешает паять.
Вложение 69465
У меня получилось, что маска закрывает половину контакта, косяк получился при конвертировании в Altium Designer, это мелочи главное работает.
Уже как минимум пара человек (Improver и KTSerg) являются обладателями двух (или более?) квазов. И есть лешадок, который гибкий и потенциально способен на очень многое. Может попробовать договориться и стандартизировать подключение нескольких квазов более рационально, чем к портам 10h, 11h и т.д. (как для теста "дождь")? Например оставить управление "текущим" квазом на 10h, а на 11h сделать выбор текущего кваза? ERAM, как я понимаю, никто собирать не планирует (тем более для оригинального еще и вектор надо переделывать), но хотелось бы иметь некий стандарт на расширенную память. И в эмуляторы добавить.
Дешифратор переделать на другой адрес просто, а сделать один глобальный регистр выбора кваза - получается нужен еще специальный квазорасширитель, который не совсем понятно куда засовывать в случае подключения к реалу.