Что-то я запутался.
Так какая получается в итоге рабочая схема на логике и на GAL для скорпиона?
Если на логике, то в нём есть свободные элементы ТМ2, ЛА3, ЛИ1, ЛН2, ЛП9. Можно их использовать.
Вид для печати
Что-то я запутался.
Так какая получается в итоге рабочая схема на логике и на GAL для скорпиона?
Если на логике, то в нём есть свободные элементы ТМ2, ЛА3, ЛИ1, ЛН2, ЛП9. Можно их использовать.
Та, что ты нарисовал для галки правильная.
Ууупс! Спасибо! Не знал. Удалил сообщение с неправильной схемой, чтобы никого не вводить в заблуждение... Вот - схема блокировки длинных портов переключения страниц в скорпионе для прошивки в GAL 16v8d:
http://i58.fastpic.ru/big/2014/0207/...04f02a7e38.gif
Симуляция:
http://i57.fastpic.ru/big/2014/0207/...f502f78072.gif
В микросхеме осталось много неиспользованного места - можно добавить блокировку длинных портов музпроцессора, TRDOS и ещё чего-нибудь...
согласно справочникам, из советских D-триггеров запоминают передний фронт: ТМ2, ТМ8, ТМ9.Цитата:
Во второй схеме нельзя использовать ТМ8, т.к. она запоминает состояние шины по заднему фронту.
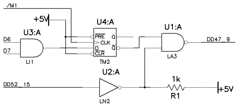
3 элемента в ЛП9, по 1 элементу в ТМ2, ЛА3, ЛИ1, ЛН2.
Просто я раздумываю, что для меня проще со стороны пайки. Паяю очень плохо, потому впаять худо-бедно одну GAL для меня предпочтительнее и проще нескольких микросхем логики. Но если можно воспользоваться уже впаяными микросхемами, просто припаять проводки к ножкам - это для меня ещё проще. Но при этом чтоб функциональность сохранилась.
можно сделать и применяться практически все элементы, кроме лп9. как-то так:
Вложение 45637
ну или на новой рассыпухе
UPDATED!
Вложение 45698
Спасибо, всё правильно! Я забыл, что в ТМ2 есть инверсный выход:) "Лишних" элементов достаточно, будет работать!
Ну, эта схема уже лишняя, поскольку уже есть первая, но тоже работать будет...Цитата:
P.S. Я, в общем-то её и имел в виду:
http://i33.fastpic.ru/big/2014/0210/...04ac4189ee.gif
Симуляция:
http://i58.fastpic.ru/big/2014/0210/...e78c950e1e.gif