Не всё :(. Если бы всё, то увидел бы, что я экспериментировал с ZXMC2 на верхней плате Профи 5.06 и там добавлял в дешифратор часов сигналы CPM и ROM14, как в описании. вот же:
https://zx-pk.ru/threads/609-zx_mult...l=1#post986489
Вид для печати
Не всё :(. Если бы всё, то увидел бы, что я экспериментировал с ZXMC2 на верхней плате Профи 5.06 и там добавлял в дешифратор часов сигналы CPM и ROM14, как в описании. вот же:
https://zx-pk.ru/threads/609-zx_mult...l=1#post986489
Ну я это прочитал. И проблемы же остались?
- - - Добавлено - - -
Утилиты можно не запускать для проверки часов. Их можно проверить из бейсика 48. Заходим в него. Делаем OUT 57341,32. Потом записываем в порт 191 номер регистра, регистр данных 223. Сделали OUT 191,0. OUT 223,0. Потом читаем PRINT IN 223. Если читается 255 делаем выводы. Правда ещё нужно режим работы часов задать. Пишем в регистр 10 число 39 ( 0Ah=27h), потом в регистры 0, 2, 4, 7 можно записать нули. Время должно пойти. Но самое простое читать регистр секунд. Если читается FF, а мы туда писали 0, то значит часы недоступны.
Проблема только в том, что версия "прошивки" ZXMC2 для Профи должна учесть все те особенности адресации портов, что ты описал.
А это потребует довольно кардинальной модификации этой самой прошивки :)
У меня на Скорпионе порты часов Профи тоже конфликтуют с его портами.
Я пока отложил эту задачу, занимаюсь подключением к ZXMC USB-клавиатуры, мышки и джойстика.
Камиль, а возможно ли сделать мультикарту безвайтовую? с заменой контроллера/кварца/еще чего-то ессно. можно для существующих мультикарт сделать переходник с смд на дип для меги.
Да, можно сделать без WAIT для клавиатуры если поставить например ATMega164/324/644/1284 с тактовой частотой 20 МГц и более.
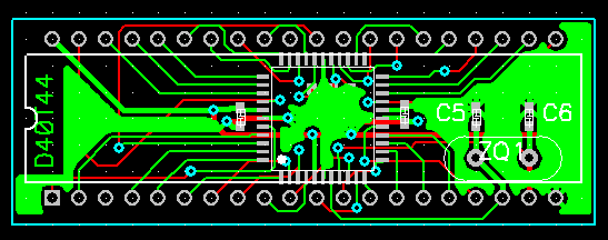
Переходник TQFP44 -> DIP40 для таких микросхем с возможностью его установки в существующие платы ZXMC я уже сделал.
Единственно что неприятно при этом теряется 3 бита порта E, но в текущей конфигурации есть свободные пины других портов, поэтому это не существенно.
Есть стандартные кварцы, кратные частотам RS232, например 22.1184 МГц.
https://en.wikibooks.org/wiki/Serial..._Configuration
http://www.itisravenna.it/sheet/8051_baud_rate.pdf
Платка двухсторонняя, можно наверное сделать если постараться.
Вложение 67030