На землю.
Вид для печати
Тогда можно попробовать вариант - оторвать 10 вывод DD26.2 от Vcc и подключить его к 3 выводу Вгшки.
- - - Добавлено - - -
Если будет работать всё ещё не стабильно, тогда вместо 3 вывода вгшки нужно будет подключить 28 вывод вгшки проинвертированый через dd54.1 к тому же 10 выводу dd26.2
Обнаружил интересню вешь, все же турбо выключается на время работы дисковода, потому как подгрузка программ в режиме турбо осуществляется нормально. Только после нажатия резет с включенным турбо есть эффект "R tape loading error, 0.1"... В целом это не критично, перед нажатием резет выключать турбо, да и ковырять плату и паять мгтф не хочется, пока не одной перемычки нету. Очень благодарен за помошь !!!
D32 - должен быть ИР22, это мой косяк на схеме. Внес изменения в схему.
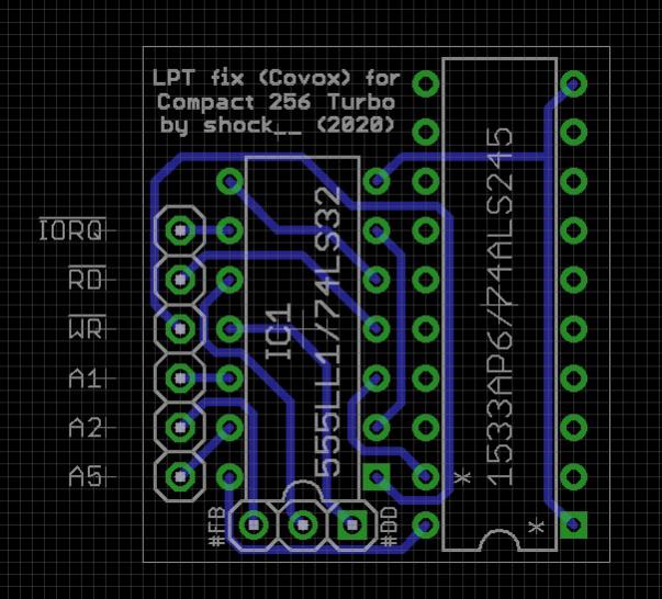
Порт принтера странный здесь, АП6 висит постоянно на шине данных с постоянным активным сигналом -OE, т.е. либо постоянно транслирует шину данных в порт принтера, либо читает из него. Принтер использует сигнал строба (CSTRB) для чтения данных, поэтому будет как-то работать, а Covox будет издавать шум, не более. Я у себя вообще решил АП6 не впаивать, чтоб и не кушала питание зря. Понадобится, лучше сделаю по аналогии со Scorpion-ом на регистре.
Здравствуйте. Помогите разобраться с проблемой.
Собрал плату версии 1.1 Плата успешно запустилась, загрузил несколько игр, но все счастье закончилось примерно через пару часов работы.
Загрузил демку c AY через магнитофон (дисковод опробовать так и не успел), примерно минут через 5-7 работы, компьютер завис. Заново стартовать отказался. Пробовал менять и процессор и ОЗУ. При запуске теста Хахонова на бордюре полосы, а на экране иегорлифы, смотрите видео:
https://yadi.sk/i/fxB3l3MpJBo-Qg
Не пойму что могло случиться и где искать проблему. Спасибо всем за любые мысли по поводу решения проблемы.
Странная штука происходит, что конкретно не понятно, но есть идея, вроде частоты со счетчиков идут в норме, растр есть, и даже иероглифы соответствуют тексту теста, а буквы искажены. ТАкая проблема не к микросхемам памяти относится совсем, и не к буферу (ИР22), эти буквы непосредственно из пзу в память грузятся, и как они искажаются, мне лично не очень понятно. Могу предположить, что одна из микросхем дешифратора адреса ОЗУ сбоит, или что то влияющее на адресацию, тут я не большой специалист по Спеку, к сожалению. Тем не менее, ситуация интересная ! Удачных поисков, пишите пожалуйста по ходу ремонта.
Я бы смотрел в первую очередь на залипоны между выводами КП-шек, которые отвечают за коммутацию адресных линий MA* памяти.
Спасибо за помощь. Дело действительно было в КП12 (D17), замена решила проблему.
Just got around to trying that ... doesn't work :(
Neither with #DD nor with #FB (used this demo for testing: https://zxaaa.net/view_demo.php?id=3019)
EDIT: If I understood things right, LPT is at #E7 on the Compact 256 Turbo
This small daughterboard should adapt D0-D7 to either #DD or #FB (can be configured by jumper) ... keep in mind pins 1 and 19 from AP6 need to be isolated from the mainboard and the 3 470 ohm resistors should be removed. LPT control lines (Error, ACK, Busy) will no longer be supported and Strobe will probably be some nonsense that doesn't match up with the rest.
Вложение 74186
I'll try to validate the circuit in the next few days and then upload the gerbers if all works out.
EDIT2: Above won't work ... seems like it needs a 374/IR23. Basically going with this approach will work for Port #FB (with interference due to the higher adress bits not being excluded - i guess)
https://www.zxaaa.net/screen4/lptgirl.png
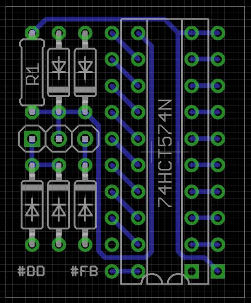
EDIT3: Alternative approach (being tested soon) - replacing the LS245 with a HCT574 and DRL
Вложение 74209
EDIT4: confirmed working, alternatively one can use a 74LS32/555ЛЛ1 instead of the diode-resistor-gate which will reduce noise.
Somehow the output on the Compact sounds extremely distorted (with above fix). Any ideas?
Demo used: https://zxaaa.net/view_demo.php?id=5836
Covox on Scorpion 256 Turbo+ (how it should sound)
Вложение 74275
Covox on Compact 256 Turbo
Вложение 74276
EDIT: Problem found ... seems like D0 and D4 are absent from the inputs on AP6/245 ... if you reattach them sound on the covox is as expected.
Вложение 74279