Ого, сколько косяков на плате. Я всю мелочь уже запаял, жду память и альтеру ну и коннекторы некоторые. Надо будет мою плату проверить, но похоже, у меня тоже такая от Павла.
Вид для печати
Ого, сколько косяков на плате. Я всю мелочь уже запаял, жду память и альтеру ну и коннекторы некоторые. Надо будет мою плату проверить, но похоже, у меня тоже такая от Павла.
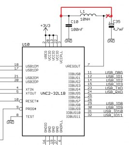
А вот такое отличие от старой платы, о чём я выше писал, ни на что не влияет?
На старой плате, я посмотрел, как по схеме сделано. А на новой как красным помечено.
https://pic.maxiol.com/thumbs2/16146...7373949.01.jpg
Кстати на счёт HDMI я не так понял, там и не идёт отдельно 5 вольт. Просто сигнал так называется. Виноват.
https://pic.maxiol.com/thumbs2/16146...73949.hdmi.jpg
Оно живое!
Прозванивал, ничего не нашёл. Решил тест прошить, а он показал что всё хорошо, память ОК, шина ОК (тестером промерил).
divgmx_test_20170917_ep4ce10.jic
Решил другую конфигурацию tsconf прошить.
Сначала эту прошивал:
divgmx_ep4_tsconf_t80s_20191221.jic
Сейчас эту:
divgmx_ep4_tsconf_tv80s_20180506.jic
И оно работает!
Клава работает, звук AY есть, игрушка запустилась.
Зря я наверное к плате придирался.
Надо будет ещё подробнее протестить.
Скрытый текст
upd.
По-моему TSConf работает отлично на синей плате. Залил последнюю прошивку (divgmx_ep4_tsconf_t80s_20191221.jic), самый свежий rom и WC.
Не знаю, почему у меня с первого раза не запустилось, наверно потому что кнопку NMI не запаял. А тестовая конфигурация и без кнопки работает.
Прогонял всякие тесты памяти, процессора, всё хорошо. Работает стабильно.
Только мышь и джойстик не осилил. Одна мышка, что есть у меня, ползает не во всех направлениях, а другая во всех, но с бешеной скоростью.
А джойстик какой был у меня совсем не заработал. С ним даже плата нормально не может rom прочитать.
Так что я доволен. Позже буду пробовать конфиг sound.
Я тоже джойстик не осилил :/
https://zx-pk.ru/threads/27225-divgm...=1#post1097291
А на basic конфиге пробовал?
Вот тут про похожую железку пишут что выпилен джойстик в tsconf https://zx-pk.ru/threads/23528-rever...=1#post1051570
Я посмотрел поиском на гитхабе, там явно джойстик "Defender Game Master G2" упоминается в конгифах Elf и Spec256. А в basic написано просто gamepad. Но вообще прошивка для VNC2 везде одинаковая, как я помнимаю, кроме тестовой test_ram.
Собираюсь прикупить такой джой и попробовать. Но пока транзисторы не приехали, плата не готова.
Нет, не пробовал. Решил не мучать девайс и оствить на нём тсконфиг:)
Реала тоже нет чтоб цеплять его. Джойстик брался именно такой ткк, находил где-то что он работает с дивгмх, в итоге получилось не всё так просто...
Придётся походу ждать августа и zx next:)
In later editions of DivGmx he changed the ram. It creates timing issues and none of the current cores works with the revised DivGmx. I had the designer recompile a special ts-cfg core for me, that was compatible with the unit I purchased.
И вам сделали специальную прошивку? Для вашего джойстика?
Почитал заметку на фейсбуке, понял (если правильно перевёл) что нашли три проблемы:
- ни один из 5 ваших джойстиков не заработал
- звук через hdmi хуже чем через mini jack
- попасть в меню DivMMC без подсказки не просто
Хорошо, будем знать.
Special ts-conf firmware for my particular variant of DivGMX. It has different ram, and thus different timings.
No joystick support. From what I know, the creator only made joystick support for one obscure brand of joystick which he had, and which was not worth tracking down.
What I wrote on Facebook stands correct. But it is not really problems in my opinion. The last part about issues with DivMMC, I frankly don't even remember.
DivGMX is an excellent device. Amazing.
Понятно.
Я думаю в TSConf никакого джоя нет. Я вчера купил именно тот самый, он тоже не работает, как и говорили выше. Вот тут человек писал что "В tsconf было заполнено 98%, когда добавил zxbus стало 99..."
https://zx-pk.ru/threads/27225-divgm...l=1#post915239
Так что просто места мало. Хотя не знаю какая именно у него Altera.
Кстати, kasper не выкладывал своих версий с поддержкой zxbus?
upd.
а, kasper писал что у него 10к альтера
Мои успехи по сборке платы с маркировкой 2105035A-Y424-201019 (синяя).
Джойстик "Defender Game Master G2" у меня заработал в конфигурации spec256, а в конфиге speccy - нет. Я так и ожидал.
Дособрал плату, два транзистора втиснул под углом. Наверное, для этой платы нужна была другая марка, но я заказал те, что по схеме указаны. Поставил BC846B. На эмиттере выходит 4.52 вольта, если на коллекторе 5.
https://pic.maxiol.com/thumbs2/16169...658.bc846b.jpg
Теперь о работе в качестве платы расширения.
Я тестировал на Scorpion GMX с фирменным контроллером клавиатуры и мыши. Как с подключенным SMUC, так и без. Перемычку JP1 в итоге убрал, контакт A25 оставил заклеенным.
Долго пытался подружить со скорпионом, никак нормально не работало. То комп с платой не запустится, то работает только бипер и SoundDrive. Всяко перемычки переставлял, прошивки.
Оказалось питание виновато. Если на системной плате 4.92 вольта и ниже - не работает толком. А если хотя бы 4.96 - тогда ОК. При этом сам DivGMX всегда стартовал хорошо, а стоящий в соседнем слоте SMUC и раньше никогда не жаловался на питание.
Проверил конфиги sound и gs - поёт хорошо! Сбылась мечта заиметь General Sound. Даже колонки специально прикупил для этого дела.
GS поёт громче всех, AY тише, SD ещё тише. Вот тут наверное никак не отрегулировать уровни, выход то уже смешанный.
По-моему тут левый и правый каналы AY сделаны наоборот, раскладка CBA.
У GS каналы 1 и 4 - правый, 2 и 3 - левый.
При выходе в теневой монитор GS продолжает играть, а при сбросе компа замолкает.
Почему-то не всегда работает кемпстон мышь, которая на скорпионовском контроллере.
И при старте иногда комп не видит часов, иногда жёсткого диска ). Может надо поменять платы в другие слоты.
На конфиге basic по hdmi показывает системную инфу вверху и меняет цвет бордюра. А сам экран чёрный.
Клавиатура USB работает. Одновременно работает своя AT клавиатура.
Карта ZC работает.
Если не заклеен контакт A25, то нажатие кнопки NMI хоть на DivGMX, хоть на системной плате приводит к зависанию.
DivMMC я запустить не смог. Но он мне особо не нужен.
upd.
SAA 1099 тоже играет. Громкость тише чем у AY.
В теневом мониторе часики тикают с озвучкой. В динамиках щелчки в такт часам ).
При работе с картой памяти через SMUC в динамиках опять же озвучка, цифровой шум.
Может потому что на SMUC порты открытые.
Собрал сие чудо, прошил VNC2, залил конфигурацию для теста HDMI - и тишина... Из нестандартного на плате стоит сдрам PQI (32x8) и флэшка не 25q64, а 25q128 (за неимением 64). Генератор работает (50МГц есть), а вот на VNC2 как-то не заладилось на кварце 12МГц разглядеть. Потребление все время стабильное 62-67мА, только в режиме программирования падает до 55мА. Лил различные конфигурации - результат одинаковый (не шаволится, шдми нет сигнала). При прошивке определяет альтеру с конфигурационной флэшой, заливает и верифицирует без ошибок. Платка от Павла (синяя), все неточности учел, транзисторы поставил правильно. ПЛМ Ep3c10e144c7n. Как говорится - need help, please.
У меня на кварце Q2 чётко показывало 12Мгц
https://pic.maxiol.com/thumbs2/16215...49.q212mgz.jpg
Тут на скрине не сохранилось, но осцил писал что 12Мгц.
Кстати прошивать надо без карты памяти.
Понял, спасибо. До карты памяти еще не дошел, надо чтобы хоть шдми тест запустился... Интересует такой вопрос - будет ли стартовать конфигурация, если нет запуска vnc2?
Картинка есть. Запустилось после замены 25q128 на 64. HDMI тест работает. Заливаю тс-конфу и получаю отсутствие сигнала на телеке и жуткий вой в динамиках...
upd... Залил divgmx_ep3_nzx_20170429. Поигрался немного - работает без проблем. ТС-конфа не пашет, походу бока какие-то с картоприемником. Завтра уже буду разбираться в свободное время.
Не выходит каменный цветок - походу у мастера запор... В смысле предположения закончились :) С картоприемником все в порядке. Форматирую карту в фат32, закидываю содержимое sd.zip, на выходе получаю отсутствие видеосигнала звук в динамиках телевизора очень похожий на затянувшийся пук... :) Может всетаки сдрамина по таймингам не подходит? Хотя nzx работает великолепно... Я в растерянности...
upd... Залил базовую конфигурацию. Без подключения к компьютеру показывает на фоне растра (черного экрана) несколько строчек OSD. В общем не читает карту хоть ты убейся. Все перебрал... хз...
Плохо что для EP3 нет divgmx_test_board. Там тест всего есть, в т.ч. памяти. Я его запускал.
Чуть выше пост #532 датчанин dakidski написал "Special ts-conf firmware for my particular variant of DivGMX. It has different ram, and thus different timings.", что говорит о том, что скорее всего моя сдрам не подходит по таймингам и необходимо пересобрать все под нее. Скорее всего что так оно и есть... Да еще и матрица стоит с другим спидгрейдом...
Эххх, Влад запропал, совсем в тему не заглядывает...
Пока n_sonic борется с памятью, я заметил, что странно играет одна музыка для TS. Не слышно минимум два канала, или инструмента. Заметно на первых 10 секундах после вступления.
Надо чтобы кто-то с нормальным слухом проверил. Что характерно, в эмульгаторе нормально звучит и на TS на Atmega8 тоже хорошо звучит.
Вот тут записал немного:
https://cloud.mail.ru/public/uSa9/AyUTMVtw5
upd. Композиция называется "ProTracker 3.7 compilation of K BaM rOCTu! by Alone Coder apr.2006 for DiHalt".
upd. Прошивка "ep4_sound20181116".
Продолжу свою эпопею... Память стоит какая надо, но эффект тот же. Корка спесси divgmx_speccy20170115 запустилась. ТС-конфиг упорно не хочет стартовать, в начальный экран не выходит. Есть еще подозрение на то, что флэша некорректно заливается... Вопрос к izzx - резисторы r1 и r43 местами менялись, или все как на фотках в облаке осталось?
А надо бы перекинуть, в настоящем их местоположении ничего хорошего нет. Получается что один из битов шины данных карты жестко сидит на плюсе питания, а непосредственно питание на микросд подается через 10кОм резистор, т.е. под нагрузкой может просаживаться в зависимости от вставленной карты, которой из-за этого может серьезно поплохеть...
Запустилось все. На домашнем компьютере через кактус почему-то некорректно прошивки заливались, хоть и верификацию проходили... Вот такие пироги. Сейчас гоняю тс-конфигурацию, правда пока без звука, но уверен на 100% что с этим уже проблем не будет.
upd... Все оказалось еще банальнее, и не было бы того геморроя подключи я сразу платку к другому телевизору\монитору. Моя 47-ми дюймовая лыжа оказывается не все сигналы хавает. Почему-то прошивка спесси так сказать "визуализируется", а тс-конфа не хочет. Доработал шдми выход для работы с конвертером шдми-вга. Заменил диод D1 на шотки и подключил к 5В вместо 3,3В.
Народ, а может кто-нибудь собрать последний (20191221) ts-config под EP3C? Я так понял исходники есть. Был бы премного благодарен!
Значит устаревшая инфа у меня. Или не так понял. Где-то вычитал что там 9К ячеек, чип Xilinx Spartan-6 LX9 FPGA.
https://forums.xilinx.com/t5/Xcell-D...PC/ba-p/762648
https://kit-e.ru/fpga/analiz-harakte...6-i-spartan-6/
С прошивкой NeoGS должна работать SD карта? Что-то у меня не работает. Пробовал через Wild Copier 1.62 и через Wild Player 0.333 открывать.
Как обновить DivMMC (в составе прошивки basic) на последнюю прошивку? А то там 0.8.5. Когда записываю на флешку последнюю 0.8.9, что-то не взлетает.
When running DivGMX in TS-conf mode, would it be possible to connect and use a real physical MGT +D floppy drive to it?
It's been ages since I used it last
Does anyone remember what features DivGmx has in ts-conf mode? Does it have turbosound?
Там есть слово "turbosaund":
https://github.com/mvvproject/DivGMX...conf/rtl/sound
Надо пробовать ).