А что с телеграм-каналом случилось ? Куда пропал ?
Вид для печати
новый канал уже https://t.me/KOPBET8020
Выкладываю последнюю версию гербера Корвет 2022 V1.2
Разработана на основе скана версии 1988г. Отличается от оригинала перемасштабированием под дюймовый футпринт и разводкой под преобразователи напряжения +12В, -12В, -5В (может питаться от одного источника +5В).
От V1.1 отличается тем, что исправлены 3 небольших ошибки в разводке. Больше да текущий момент ошибок не обнаружено.
Собраны и протестированы основные узлы платы. Не проверялись: интерфейсы магнитофона, принтера, локальной сети, последовательного порта, джойстиков и разъем расширения.
Вложение 79151
https://pic.maxiol.com/thumbs2/16821...620859.top.png
А есть ли новодел платы клавиатуры ?!
P.S. Кстати, инструментарий Gerber Viewer на сайте JLCPCB отображает верх платы серым!
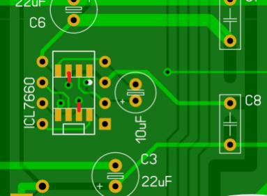
В процессе сборки плат Корвет 2022 нашлось еще несколько ошибок. Они касаются только SMD вариантов преобразователей icl7660. DIP вариант разведен без ошибок.
Вот последний гербер. Вложение 79151
Вложение 79152
Вложение 79153