-
сдается мне что у тебя при записи номера регистра в AY нет строба по BDIR и BC1, тоесть ты сделав
mvi m, c0h пытаешься выставить опять данные в порте AY, тоесть в итоге тупо может абсолютно любая хрень писаться в номер регистра AY.
Вот тебе пример и компьютера Amstrad CPC, там AY тоже подключен через ВВ55 (импортный аналог)
шина данных - порт А (0F4h)
сигнал BDIR - бит 7 порт С (0F6h)
сигнал BС1 - бит 6 порт С (0F6h)
Код:
ld b, 0F4h - номер регистра в порт A (ВВ55)
out (c), a
ld b, 0F6h - строб BDIR и BC1 порт C (BB55)
in a, (c)
or 0C0h
out (c), a
and 3Fh
out (c), a
ld b, 0F4h ; 'ф'
out (c), c
ld b, 0F6h ; 'ц'
ld c, a
or 80h ; 'Ђ'
out (c), a
out (c), c
ret
Иными словами, после mvi m,c0h
сделай допустим -> nop (пауза), а затем mvi m,00h
-
Тоже пришла такая мысль в голову после беглого прочтения
https://bulba.untergrund.net/ay8910-2.rar
Код:
Function BDIR BC1
Inactive 0 0
Read 0 1
Write 1 0
Latch address 1 1
Только еще и после
делать аналогично.
-
Вложений: 5
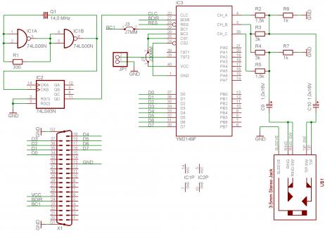
Предположение оказалось верным. Во вложении исходник, образ диска и схема.
Схема.
Вложение 62100
Монтажка.
Вложение 62099
-
А платки делались, готовые продает кто?
- - - Добавлено - - -
Конечно несовместимость с Extrom отталкивает. Думаю прикрутить внутрь корвета на порт io с z80 для совместимости...Но это как нибудь...
-
Я платы не делал и мне такие случаи неизвестны, даже более - мне неизвестны случаи, чтобы еще кто-то подключал AY к Корвету.
- - - Добавлено - - -
Несовместимость с ExtRom малой кровью не победить.