ааа, понял. спасибо
Вид для печати
ааа, понял. спасибо
https://i.postimg.cc/0jQ087Mf/image.png
Короче значение это не панацея, можно только определить так NTCSКод:For your information, the results are:
PEEK(53268) = 15 [NTSC]
PEEK(65528) = 191 [Not a 400/800]
PEEK(65527) = 10 [XL OS Rev. A, 1982-10-26, 1200XL (most)]
Короче если под монитор 5 штырьковый разъём, то это PALЦитата:
If you get 15, your computer is NTSC
If you get 1, your computer is PAL or SECAM
The difficulty comes with PAL or SECAM computers, because you have to look at the video sockets (monitor) on the back of the computer. Which one do you see?
5-pin 180° DIN? Then your Atari 800XL, 130XE or XEgs is PAL
6-pin 240° DIN? Then your Atari 800XL, 130XE or XEgs is SECAM
Если 6 то это SECAM
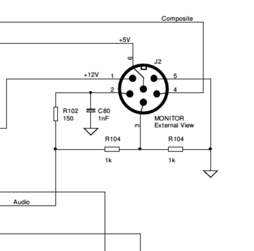
Вот кусок схемы SECAM-версии:
https://i.postimg.cc/PJ3wfqBn/image.png
У меня 5 контактов
Всё несколько проще - на плате нет модулятора, и соответственно нет и цвета, на видео выход уходит только яркостная составляющая. Топик-стартеру даны разъяснения в личном сообщении после просмотра фото внутренностей его машинки.
По тюльпанам подключил, всё отлично! Подскажите по S-VIDEO возможно подключить для более качественной картинки?
Для подключения в разъем S-Video на телевизоре достаточно правильно подключить имеющиеся сигналы яркости и цветности на 5-и штырьковом разъёме к соответствующим контактам. Смотри внимательно ту кучу доков что тебе прислана, вопросов будет меньше.....
Покупается S-Video кабель, отрезается один разъём, правильно распаивается в DIN5, туда же добавляется провод с колокольчиком для выхода звука. Всё работает. В таком варианте подключения значительного улучшения качества картинки ожидать не приходится, но визуально немного лучше.
Сегодня затруднительно купить UAV, VBXE или Sophia для кардинальной переделки видеотракта, да и дороговато.....