Там же кроме перемычек J14 и J15 нужно ведь и квац менять на 28.000 МГц. Или с кварцем на 28.375 МГц и 48-е тайминги прокатывают?
А что, что-то не работало с непофикшеной? Что с ней не так?
- - - Добавлено - - -
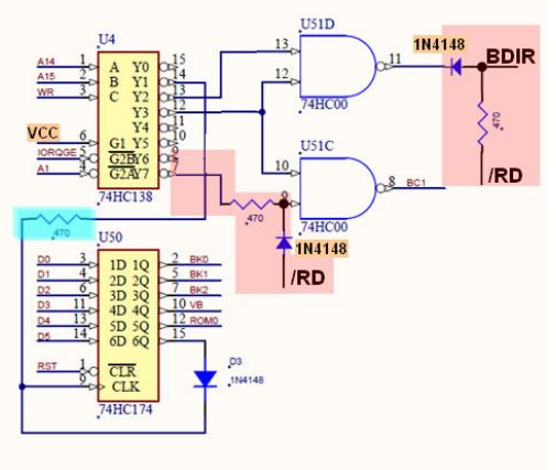
А еще, кто-нибудь уже решил красиво проблему конфликта Kempston джойстика и BDI? Я посмотрел, как это делается в Pentagon 128K (на время обращения к TR-DOS джойстик автоматически блокируется), но что-то у меня получается громоздкое решение. Может можно это сделать в Harlequin-е легко и просто?

