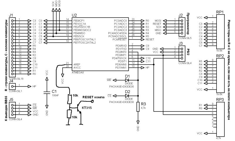
Доброго дня! Может кто-нибудь написать соответствия ног контроллера и ВВ55 адаптера PS/2 клавиатуры? А то я как то запутался, как идет счет? И 1 нога контроллера RESET на сброс ПК вешать? Вложение 82494
Вид для печати
Доброго дня! Может кто-нибудь написать соответствия ног контроллера и ВВ55 адаптера PS/2 клавиатуры? А то я как то запутался, как идет счет? И 1 нога контроллера RESET на сброс ПК вешать? Вложение 82494
C0..C7 -> 4-3-2-1-40-39-38-37
C8..C11 -> 14-15-16-17
HP -> 19
R0..R5 -> 20-21-22-23-24-25
с соответствующей прошивкой - никуда не подключать, на сброс ПК идет коллектор транзистора.Цитата:
И 1 нога контроллера RESET на сброс ПК вешать?
с исходной прошивкой - да, на сброс ПК, но при этом перепрошить контроллер можно будет только параллельным программатором (или FuseDoctor`ом)
собственно ради того чтобы этого не происходило я и сделал доработку прошивки и добавил транзистор.
Serg6845 Спасибо!
Всё подробно здесь.
Еще вопрос, на PS/2 разъем с atmega8 где DATA и где CLOCK?
Спасибо!
- - - Добавлено - - -
Ну вот клавиатура в работе, сброс идет по клавише DELETE.Вложение 82505Вложение 82506Вложение 82507
Пришли модули CH376, пожалуйста скинте ссылку или файлик с ПЗУ для РФ4 с SDOS и на какой порт вешать и с какого адреса запускать. У меня линёвский вариант специалиста. Буду пробовать подключать.
Проще было бы купить просто модуль SD карты. Программа считывания с SD карты не расчитанна на Вашу плату. Необходимо собрать адаптер на Атмеге8. А ещё иметь "порт программатора" - дополнительная К580ВВ55.
https://xn----7sbombne2agmgm0c.xn--p...SD_contr_2.png
Здесь на фото видно как автор присобачил дополнительные платы.
https://xn----7sbombne2agmgm0c.xn--p.../Linevski6.png
тема здесь
https://zx-pk.ru/threads/29892-sd-ka...-pk/page5.html
SDOS/376 здесь
https://zx-pk.ru/threads/29892-sd-ka...=1#post1205312
там же в архиве и ассемблер.
если второго ВВ55 нет и использовать его не планируется - то модуль подключить вместо него, в defs.inc:
не уверен насчет адреса запуска, зависит от того что уже есть в ПЗУ. если только загрузчик и монитор - то должно получиться 0d000hКод:;--------- interfaces -----------------
#define CH376 ;ch376 parallel - tested only on STD
;#define SD_msx
;#define SD_HWM_PVV
;#define RK86_WW55_SD_HWM_PVV
;#define STD_WW55_SD_n8vem ; Specialist
;#define RK86_WW55_SD_n8vem ; APOGEE and RK86 memmap
;#define UT88_WW55_SD_n8vem ; ports IN - OUT
;#define GAL_AY_SD_n8vem
;#define SD_n8vem
;--------- computers ------------------
;#define UT88
;#define APOGEE
;#define RK86
#define STD
;#define MX2
;#define GAL
;#define ORION
;#define TRS80
;---- чуть ниже:
#ifdef CH376 ;адреса CH376
DATA_PORT EQU 0F000H
CMD_PORT EQU DATA_PORT+1
#endif ;перенести в описание нужного компа
;----- еще чуть ниже:
#ifdef STD ; STD - SD_MX2
#define RK_EXT ".RKS"
START_ADDR EQU 0e000h ;адрес запуска
BUF EQU 08d00h
после чего запустить asm_std.cmd - как отработает - в файле dos_rk.bin будет прошивка для ПЗУ.
- - - Добавлено - - -
не, не проще. он USB не умеет. а CH376 умеет.
это смотря какая программа :)Цитата:
Программа считывания с SD карты не расчитанна на Вашу плату.
а для CH376 ничего этого не нужно.Цитата:
Необходимо собрать адаптер на Атмеге8. А ещё иметь "порт программатора" - дополнительная К580ВВ55.
p.s. у меня если что есть все три интерфейса - SDOS SD SPI, CH376 и Vinxru. и последний мне не нравится именно тем что занимает целый ВВ55. ну и тем что автоматом запускает свой shell, который затирает первые 16к памяти.