Так все дорожки прозвонил уже, вроде все в порядке, попробую еще вокруг DD3, а по поводу РТ-шек хочу стендик спаять для проверки, т.к. программатора нет((. А TL-866II их ведь не жгёт.
- - - Добавлено - - -
А в основном на ней должен быть 0?
Так все дорожки прозвонил уже, вроде все в порядке, попробую еще вокруг DD3, а по поводу РТ-шек хочу стендик спаять для проверки, т.к. программатора нет((. А TL-866II их ведь не жгёт.
- - - Добавлено - - -
А в основном на ней должен быть 0?
Смотря как организован дешифратор, но запись данных в микросхему происходит по переднему фронту импульса на 9 ноге, т.е. при переходе из лог.0 в лог.1, и если прошивка написана правильно, то да, в основном должен быть лог.0.
- - - Добавлено - - -
Можно глянуть прошивку Ртшки или спросить у форумчан, у которых работает данный контроллер.
Спасибо за ответ, "порою" для начала в направлении DD3.
Здравствуйте.
Наконец добрался до паяльника. Хотел было РТшки по быстрому на бесконтактной монтажке проверить, но очень уж не надежно. Спаял друг с другом два счетчика, две кнопки и кучку светодиодов))). Как я и ожидал все РТшки соответствуют своим прошивкам, смутило только что без подтяжки к питанию на выходах логическая "1" едва до 1 вольта дотягивает.
- - - Добавлено - - -
Судя по прошивке как раз наоборот, в основном "1" и периодически "0" должен проскакивать (всм. на 9 ноге DD9, вот бы еще понять от чего это зависит))).
В каком направлении двигаться дальше, ума не приложу, такого вроде еще ни у кого не было.
эм, ну тут как бы лог.1-ца делается с помощью подтяжки. все чистые РТшки имеют перемычки на ноль, и при программировании все 1цы в прошивке пережигают эти перемычки.
зависит от номера байта в прошивке, в котором выход переходит в ноль и дальше смотрим в двоичном виде номер байта (адрес), а по адресу смотрим комбинацию сигналов. просто же)
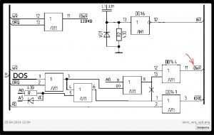
Провел небольшое обследование адресного входа DD3. И вот что получилось:
https://pic.maxiol.com/thumbs2/15772...04253989.4.jpg
При бездействии соответственно ни какой гребенки нет.
https://pic.maxiol.com/thumbs2/15772...04253989.5.jpg
https://pic.maxiol.com/thumbs2/15772...04253989.6.jpg
Обнаружил что на выводе INTRQ контроллера всегда "1", должно ли так быть?
Подскажите, может знает кто!
Для того, чтобы изменилось состояние 10 выхода DD3 (запись в DD9) нужно, чтобы была примерно такая комбинация сигналов на РТ4:
/IORQ, /WR, /DOS = 0;
/RD, A0, A1, A7 = 1;
INTRQ, DRQ = не должны влиять.
по идее, при А7 = 0, сигнал на 10 ноге DD3 тоже должен появится, и также должен появится сигнал на 9 ноге DD3.
Спасибо!
По прошивке DD3 для перехода 10-й ноги в "0", она тоже от /WR "0" ждет, а вот судя по третьей картинке при обращении к диску (*"В" или *"А") /WR упорно переходит в "1". От сюда у меня сомнения, точно ли я подаю /WR, а не WR? Можно ли это определить по тому что анализатор выводит? Забирал сигнал /WR отсюда:
https://pic.maxiol.com/thumbs2/15773...04253989.7.jpg
Может быть взять напрямую с Z80(22)?
/wr нужен именно с z80
Я так подозреваю, что и /RD тоже с Z80(21) надо было брать))).
Просто на плате НЭТИ, ком. 212А к системному разъему (А7, А8) подведено именно так и я посчитал, что это правильно.
а это не учел.
- - - Добавлено - - -
solegstar, огромное спасибо за поддержку.
Жизнь затеплилась, светодиод на флоппике загорается, при смене диска что-то крутится, но пока "no disk". Завтра тогда уже буду пробовать и шлейф вертеть и М1 подтягивать и дт и тп, словом продолжатьмучатьэкспериментировать))).