У меня на плате (в районе ОЗУ маркировка vidic_ks03 for zx-pk.com) немного по-другому обозначено:
https://i.ibb.co/yFc16Hv/2023-12-18-23-49-24.png
Контакты KD1-KD5 идут не по порядку, а вот так: KD1, KD4, KD5 затем пропуск и KD2, KD3
Вид для печати
У меня на плате (в районе ОЗУ маркировка vidic_ks03 for zx-pk.com) немного по-другому обозначено:
https://i.ibb.co/yFc16Hv/2023-12-18-23-49-24.png
Контакты KD1-KD5 идут не по порядку, а вот так: KD1, KD4, KD5 затем пропуск и KD2, KD3
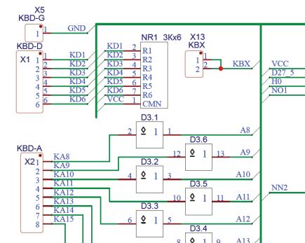
У меня по-другому, как в схеме:
Вложение 79947
Я про это и спрашиваю: куда подключать KBX и шестую линию KBD?
Анализ схемы Скорпиона ясности не прибавил: у него на одноименных ногах КП11 висят DSR и BUSY.
Turns out this computer also works with Professional ROM (via the classic Scorpion adapter) if A14 is inverted or the ROM rearranged.
Tested this because Shadow Monitor <4.0 doesn't seem to be able to detect whether the machine is in turbo mode or not - upgrading fixed this.
Never the less, this leaves me with an issue I encountered earlier: When using Shadow Monitor >2.7b the computer hangs when trying to boot via the 128 TRDOS option. Going the manual route (128 BASIC -> usr0 -> randomize usr 15616) to access TRDOS with full memory unlocked works never the less. Any ideas what might cause this?
Оказывается, этот компьютер также работает с ProfROM (через классический адаптер Scorpion), если перевернуть A14 или переставить ПЗУ.
Проверил это потому, что Shadow Monitor <4.0, похоже, не может определить, находится ли машина в турбо-режиме или нет - обновление это исправило.
Тем не менее, это оставляет меня с проблемой, с которой я столкнулся ранее: При использовании Shadow Monitor >2.7b компьютер зависает при попытке загрузки через опцию 128 TRDOS. Ручной путь (128 BASIC -> usr0 -> randomize usr 15616) для доступа к TRDOS с полной разблокированной памятью работает. Есть идеи, что может вызвать это?
Lifting pins 10 & 13 from D2 fixed this (they're connected to GND).
I guess the more complete solution would be to connect them to the outputs 10 & 13 from D59.
Снятие выводов 10 и 13 с D2 устранило эту проблему (они подключены к GND).
Думаю, более полным решением было бы подключить их к выводам 10 и 13 из D59.
Current state (I guess I'm finally done)
https://i.imgur.com/VxEUPeE.png
Things changed:
+ Scorpion 256 INT
+ ProfROM 4.01 (128 TRDOS working)
+ Covox on #FB
+ Port FF
+ Scorpion style turbomode switch (Pushbutton, ports #1ffd/#7ffd)
Something I've been working on ...
left board is finished, it adds Scorpion style turbo switching, ProfROM, Port #FF decoding
right board is work in progress, especially since the ZXBus/Nemo bus feature is untested, otherwise it re-adds the printer port on #FB (might investigate moving it to #DD once again)
https://i.imgur.com/twCind6.png
Slowly getting there. Still a bit unsure about where to intercept !DOS and !RDR signals and how to properly generate !IORQGE but the majority has been routed.
Very likely going to add a second slot by adding pads to the edge of the PCB so it can be installed at an angle.
Currently I'm going with the Scorpion implementation of ZXBus since it will likely only need 5 seperate wires to be installed. Going with the NemoBus implementation might be done later.
https://i.imgur.com/oe5eUMy.png
74LS574 = 555 (1533) ИР37