У меня на старых ТВ (Юности ч/б и цветная) изображение было примерно по центру. А вот на Горизонте поновее (со скартом) было смещено по горизонтали (влево, если не путаю).
Вид для печати
У меня на старых ТВ (Юности ч/б и цветная) изображение было примерно по центру. А вот на Горизонте поновее (со скартом) было смещено по горизонтали (влево, если не путаю).
На телевизорах можно было и сместить изображение, на обычных теле-передачах это было не заметно. Только на заставке программы "Время", циферблат часов был не по центру, и в перерыве - настроечная таблица, приходилось искать компромисс, некоторое среднее смещение... вроде так...
Почему-то после доработки по исправлению ССИ и гашению картинка стала тусклее...
Немного оффтоп: в картотеке есть баг, если давать воспроизведение ROM-а прямо из браузера, то Ромы грузятся с 0-го блока и ессно не работают.
https://uploads.tapatalk-cdn.com/201...012cc07b40.jpg
Если фон черный то картинка по яркости примерно идентична тому, что было.
https://uploads.tapatalk-cdn.com/201...615cbcc3f2.jpg
Ложная тревога) Отбросил доработку назад, осталось так же) Видимо, это после замены литов а мониторе картинка поменялась. Что выяснил: монитор не привязывается особо к уровню черного в синхре - он просто за него принимает цвет, которого на экране в данный момент максимально много) Пробовал загружать игру Formula One, там после запуска на белом фоне красные буквы - на мониторе они оказались на черном :) Так что это с большего особенность видеоусилителей.
Уровень чёрного есть в синхре только 02-го Вектора. В простом Векторе в синхре нет уровня чёрного, за него воспринимается цвет бордюра.
Мне так казалось...
Делюсь информацией:
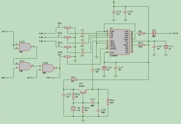
Собрал для своего Вектора схемку пал-кодера на основе схемы NedoPC, вроде, взлетело... Собирал на микрухе CXA2075m, сигналы RGB подавал с видеовыхода Вектора, но требуется доработка -- надо инвертировать сигналы. Синхроимпульсы пробовал взять с вывода 11 микросхемы Д31 (или даже удобнее с R19), при этом изображение стабильно (CXA2075 явно пытается исправить синхроимпульсы), но слева на ~1/10 экрана присутствует сиреневая полоса (сиреневая -- с учётом инверсии цветов). Подключил синхроимпульсы через микросхему К155ЛА3, как svofski нарисовал тут, только без остальных доработок Вектора -- тут всё здорово, вот фотки результата:
https://s8.hostingkartinok.com/uploa...4ebb5a7f5e.png https://s8.hostingkartinok.com/uploa...b5353170b0.png
Единственный неприятный момент: небольшое искажение изображения при разноцветном бордюре, если выкрутить на максимум регуляторы яркости каналов, то заметно сильнее (там, где чёрный бордюр):
https://s8.hostingkartinok.com/uploa...8e565e821d.png
И да, схема, которую я собрал:
Вложение 66119
Назначения выводов:
- SSI -- подключаем к выводу 12 Д4;
- SSIk -- подключаем к выводу 8 Д8 (вопрос только к svofski, зачем? без него тоже работает... хотя иногда не стартует с включением, но нет небольшой засветки вверху экрана);
- KSI -- подключаем к выводу 6 Д3;
- SYNC -- вход для смешанного синхросигнала, при подключении предыдущих трёх сюда ничего не нужно подключать;
- R_vkt, G_vkt, B_vkt -- сигналы соответствующих цветов с Вектора (через инверторы);
- TV OUT -- выход на ТВ.
- Не обозначенный вывод вверху схемы -- +5В, можно тоже взять с Вектора.
Замечания по схеме:
- Из схемы от НедоПЦ убрал всё, что мне не нужно -- S-Video-выход, детали для кодирования сигнала в NTSC и т.д.
- Т.к. по даташиту вход синхроимпульсов на CXA2075m соответствует ТТЛ-уровням, поэтому подстроечное сопротивление RV4 тоже можно исключить.
Архив со схемой и разводкой платы: Вложение 66118
З.Ы. Инвертор для видеосигнала на транзисторе уже спаял, но ещё не протестил -- отпишусь, как проверю...
Честно скажу, в памяти у меня такие вещи подолгу не держатся, потому и зарисовал. Но тут не так трудно попробовать восстановить события: я сначала сделал уровень черного в ССИ, но это негативно сказалось на формировании выравнивающих импульсов в КСИ и я сделал вот эту штуку, чтобы модификация не касалась КСИ.