Тогда уж лучше WDC65C816S8P-14: умеет 6502, 65C02 и 65C816.
Вид для печати
W65C816S https://aliexpress.ru/item/32240215825.html есть такой, интересный процессор!) Может полностью заменить 6502, но MOS8502 всё-таки немного другой, как мне показалось...
- - - Добавлено - - -
Достаточно удобная для пайки и не дорогая FPGA https://aliexpress.ru/item/4000111664619.html кто бы поспонсировал, чтоб закупится и начать эксперименты, преобразователи уровня, память ещё нужны и сами процессоры конечно же с панельками дип-40, под 64 ногие процы цанговые разъёмы можно использовать. Как писал уже, можно на макетных платах собрать прототип... STM32f105 едет где-то, есть девборда STM32f103 такая же по выводам. Могу, с помощью сообщества, сделать прошивку для FPGA и управляющего монитора на STM32f105, мне это интересно, есть время свободное (до весны точно). В общем плане концепт уже сложился...
По поводу FPGA и удобства макетирования взгляни сюда.
https://aliexpress.ru/item/4000122321131.html такие макетки есть под 144 ноги в некотором количестве, как писал выше, можно ещё прикупить. Там с обратной стороны можно SMD конденсаторы и резисторы, если нужно на минус цеплять. Питание чипов кварц тоже могу на обратной стороне распаять, то есть готовая девборда получается и компактная, к тому же)
Вот смотри. 144 копыта, из них останется доступных юзерпинов меньше 100 (для EP4CE10 их будет 91). Это очень мало для такого проекта (ну к такому выводу ты еще сам придешь в будущем). А еще на этой платке надо три питальника приделать, флэшку, генератор, JTAG. А футпринты под SMD конденсаторы и резисторы на землю в данном случае совершенно бесполезны.
На указанных мной макетках это все уже есть, и юзерпинов намного больше.
Смотрю думаю пока, побюджетнее надо что-нибудь... Наиболее интересным считаю этот чип (недорого, но достаточно современно и много исходников можно взять в зарубежных проектах): https://ruecm.forum2x2.ru/t275-topic Spartan-6. https://vrn.terraelectronica.ru/pdf/...SLXX-TQ144.pdf У него 102 ножки ввода-вывода вроде бы. Хочу развести на два чипа, связь между ними будет занимать 8 выводов (4 диф. канала), то есть (102-8)*2=188. Так как преобразователи уровня обязательны, то их можно использовать для коммутации групп процессоров, на южном чипе и видео-звуковых микросхем на северном)
- - - Добавлено - - -
Я сам облизываюсь на эти девборды с жирными FPGA, но лучше 10 чипов купить сейчас, всё остальное уже есть, по цене меньше чем 2 девборды выйдет. Связь между чипами мне всё равно нужно разрабатывать, и в этом проекте даёт преимущество и на будущее пригодится. Прошивку думаю грузить через контроллер на STM32, поэтому флешка рядом с чипом не нужна...
- - - Добавлено - - -
Ещё немного фантазии. Интересно, если какой-нибудь аналог браузера для ретро-ПК, такой чтоб поддерживал несколько платформ, который можно было портировать на большинство других, которые будут работать в "Ковчеге"? Если сделать, чтоб из монитора можно было заходить на сайт, скачивать варианты прошивок и через любую из запускаемых платформ читать документацию на нём, скачивать программы и игры. Через него запускать игры на двоих и более игроков, в вроде комнат ожидания. Можно сделать специальный сайт, который можно будет посещать через любые современные средства, а так же из "Ковчега"... Самое прикольное, если можно будет какие-то игры запускать на разных платформах. Можно было бы подумать о подобных вариантах, доработав схожие игры до использования соединения через интернет)
Гумно несусветное.
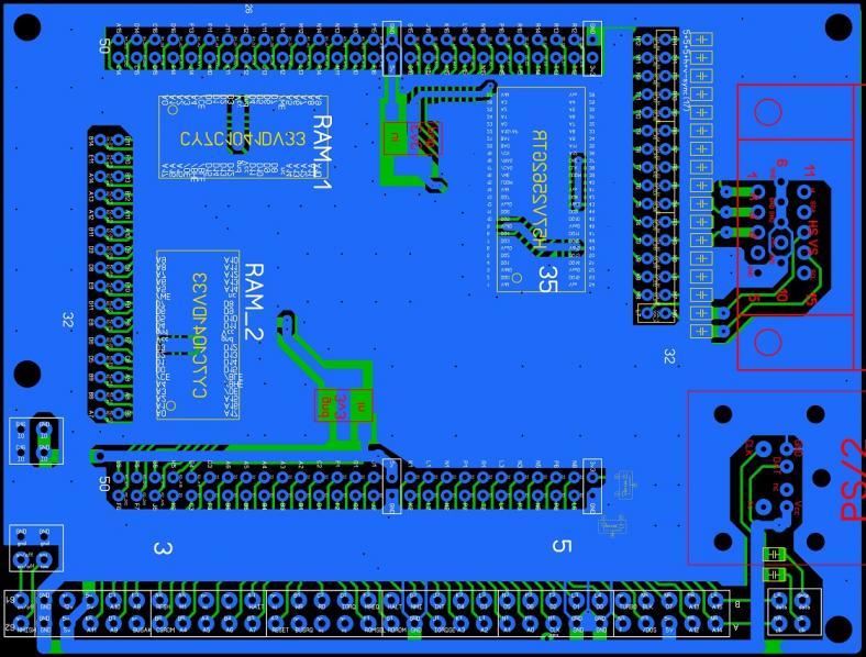
Вот на этом дизайне (с обратной стороны практически сплошная земля) НИ ОДНА из ТРЁХ памятей не завелась.
Вложение 73587Вложение 73590
По второй ссылке ничего не скажу - не пробовал.
- - - Добавлено - - -
Ну так и сравнивай с аналогичным от конкурентов - cyclone-v.
Всё есть.
На Aliexpress есть недорогие макетки на XC6SLX16-2FTG256C а на Cyclone v?
Так и смотри в первоисточнике
Spartan 6
https://aliexpress.ru/item/100000662...636.1591171170
Ток у них DDR3, а это фиаско)))
Циклон 5
https://aliexpress.ru/item/100000662...636.1591171170
Весьма, кстати, неплохая, игрушка.
По начинке сопоставима с DE10-Lite
https://www.terasic.com.tw/cgi-bin/p...nglish&No=1021
Да надо еще понять куда такую мощь использовать? Павел обещал вроде список всех компов представить где-то, под которые софт можно будет запускать. Если MCU использовать родные, чиповые, то на FPGA остается их окружение и какой-то современный сервис. Если например можно будет загружать с некоего сервера и программы и силиконовые программы с конфигурациями, то нужно или Ethernet или wifi. Потом пока неясны многие параметры проекта.
Как будет определяться чип MCU? Если будет базовая плата и адаптеры к ней с каким-то регистром, определяющим тип MCU, то это наверное позволит избежать трудностей, которые возникнут, если на одной плате будет сокет с нулевым усилием и тумблеры для переключения. Если предполагается работа тандемов MCU, то что будет с видеосигналом и что будут две картинки по пол-экрана или два моника? Честно говоря мне это не совсем понятно. Как это например 6502+z80( тем более если не будет режима "конструирования железа", чтобы не готовый комп загружался)