То есть за один такт читается состояние линий КА, а за другой KD? Я Вас правильно понял?
Значит эта конструкция ненадежная? Стоит забросить и собирать на ПЛИС?Цитата:
микропроцессор при разгоне глючит, это не его частота.
Так по моим измерениям у меня стабильный запуск на 25 МГц. Контроллер не сбоит, не капризничает. На выводе CLKO стабильная частота тактирования выдается. Я считаю, что пашет он на этой частоте. По-другому это проверить можно только написав некоторую тестовую прошивку, с работой на этой частоте. Но на ум ничего толкового не приходит. А мигать светодиодом - это не показатель
Ну так попробуйте загрузить прошивку для другой частоты кварца, например 24 и 27, а кварц оставьте 25, может тайминги сойдутся
У меня всё отлично работает на МК "ATmega 48PA-PU" на частоте 20 МГц с соответствующей прошивкой на 20 МГц. Но не версия 5.5, которая у меня вообще не заработала, а с моими доработками 5.6.
Как я уже говорил ранее, причиной, по которой у меня не заработала версия 5.5, была слишком малая задержка вначале старта передачи байта из контроллера в клавиатуру, когда контроллер первый раз подаёт 0 на CLK, а затем его отпускает и ждёт первый CLK импульс от клавиатуры спустя некоторое время паузы. С паузой в 8 тактов в версии 5.5 у меня вообще не работало никак, а с паузой в 13 тактов заработало отлично.
Константы задержек, которые определяются при выборе прошивки под свой кварц, в моём случае оказались не критичны. С кварцем на 20 МГц, у меня отлично работают варианты прошивок от 20 до 32 МГц включительно.
К сожалению, за неимением ATmega 8 на ней проверить нет возможности.
Northwood, а сможете мне откомпилировать Вашу прошивку под m168PA на 20 МГц и 25 МГц? Я попробую.
Взял за основу исходник из архива kbd_firmware_v5_6_keys2_m48_with_src.zip
Создал новый проект в 7 студии для ATMega168PA и перекопировал туда содержимое файла .asm.
Также закомментировал .include "m48def.inc" ввиду ненужности.
Для кварца 25 МГц выставил .equ TIMING_COEFF = 19. После чего произвел компиляцию проекта и прошил полученный .hex файл.
Теперь МК реагирует на нажатия клавиш Caps Lock, Num Lock и Scroll Lock. Но Арлекин не реагирует на эту клавиатуру. Я все же подозреваю, что неправильно беру сигнал /RDFE/
Несколько дней собирался с духом, ибо азарт с этой схемой пропал...
Первое, что я сделал, попробовал этот же исходник, что указал постом выше, скомпилировать под кварц 20 и 25 МГц. Результат: МК с клавиатурой работает, ZX нет.
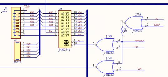
Второе... Не давал покоя сигнал ALL на 19 выводе U6, хотя везде, где рекомендовали как получить сигнал /RDFE, везде участвовали элементы ИЛИ.
Вложение 72687
Решил попробовать собрать из диодов элемент ИЛИ. Диоды припаял катодами к 1 и 19 выводу U6. С анодов и взял "/RDFE". Тоже не заработало с этими же кварцами.
В общем, откладываю я эту схему в мусорку. У меня с ней не сложилось совсем. И мысли закончились