Какой из файлов шить в знакогенератор?
https://i.ibb.co/5YVmXn2/ROMaII.jpg
Вид для печати
Какой из файлов шить в знакогенератор?
https://i.ibb.co/5YVmXn2/ROMaII.jpg
да, оно.
еще более подробный вариант: "W. Gayler - The Apple II Circuit Description.pdf"
со 108-й страницы там текстовый режим описан.
древняя память капризна к последовательности появления питаний, я сделал так: мелкая платка, на ней dc-dc, из +12в делает -12 и потом на 79L05 -5, -12 через оптрон и мосфит включают +12 на еще один dc-dc, он делает +5в.
в итоге - появляются на плате эппла сперва+12, потом -12 и -5, потом +5. выключаются в обратной последовательности. делал из того, что под руками нашлось.
Вложение 76920
сделано прорезкой, без затей...
dc-dc на -12 только с 5в входом нашелся, перед ним lm7805 стоит. потребление по -12 и -5 мизерное, dc-dc мелкий одноватный.
знакогенератор: 341-0036
341-0028 16 Sector drive controller P6 ROM
342-0033-A //c Monitor ROM $00 1985
341-0036 ][plus character ROM
341-0065-A Super Serial Card 1983
342-0077-A IIGS ROM-00
342-0077-B IIGS ROM-01 1987
341-0080-B ProFile 5MB RW-Z8 1981
341-0112-A Apple SCSI (non-HS) revision A firmware
341-0112-B Apple SCSI (non-HS) revision B firmware
341-0124-A IIGS Keyboard i8048
342-0132 IIe (and //c) Keyboard ROM (USA) 1982
342-0132-A IIe (and //c) Keyboard ROM (USA) 1982
342-0132-B IIe (and //c) Keyboard ROM (USA) rev DVORAK, pad
342-0132-C IIe (and //c) Keyboard ROM (USA)
342-0132-D //c Keyboard ROM USA 1984
342-0133-A IIe Video (Char Gen) ROM 1982
342-0134-A IIe EF ROM 1982
342-0135-A IIe CD ROM 1982
342-0135-B " (identical) 1982
341-0150-A IIe Keyboard ROM UK/usa 1982
341-0151-A IIe Keyboard ROM deutsch/usa 1982
341-0160-A IIe Video ROM UK/usa 1982
341-0161-A IIe Video ROM deutsch/usa 1982
341-0265-A //c USA Char Gen 1983
342-0272-A //c Monitor ROM $FF (original) 1983
342-0273-A //c, //e (enhanced) Char Gen UK
342-0275-A //c, //e (enhanced) Char Gen deutsch 1983
342-0303 //e (enhanced) EF ROM
342-0304 //e (enhanced) CD ROM
342-0349-A //e (platinum) CF ROM
342-0372-A //e (enhanced) KB ROM deutsch/usa 1985
341-0437-A Apple SCSI (non-HS) revision C firmware
342-0445-A //c Monitor ROM $03 (memory expandable)
341-0625-A //c plus Monitor ROM $05 1988
341-0728 IIGS ROM 3 FC-FD (prototype)
341-0729 IIGS ROM 3 FE-FF (prototype)
341-0737 IIGS ROM 3 FC-FD 1989
341-0748 IIGS ROM 3 FE-FF 1989
341-0749 IIGS ROM 3 FE-FF (prototype)
* Note: Use of "-00", "-DO", etc. suffixes (or no suffix)
seems to vary radomly. For instance, an E8 ROM might be
numbered 341-0014 or 341-0014-00 and have "E8" stamped
elsewhere on the ROM.
In most cases, this also seems to apply to "-A", "-B"
suffixes (or having no suffix).
Назвонил тестером две битых микросхемы: 74LS51, 74LS251.
Найду замену, буду дальше пробовать..
Замена картину не изменила
Процессор тоже дохлый. Проверил на рабочем компе.
Если ставлю рабочий проц то картинка такая
https://i.ibb.co/pbwcx5N/449-F72-E9-...3-DAA102-E.jpg
- - - Добавлено - - -
Поставил запасные 8T28
Картинка поменялась. Без проца такая:
https://i.ibb.co/19nrGw2/AD31-E660-F...-A53-CF3-F.jpg
Жаль, нет запасных 8T97, все остальное прогнал на тестере логики и поменял все подозрительные
я бы запускал так:
синхросигнал есть, значит линейка счетчиков работает.
вытаскиваем всю обвязку 6502, включая озу и пзу.
берем описание, смотрим какие сигналы включают текстовый режим, проверяем на плате (они статичные, их проц меняет записью по определенному адресу)
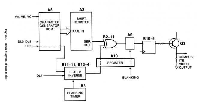
смотрим на перебор младших 3-х адресов ром знакогенератора А5 (строки символов).
смотрим на выход знакогенератора
смотрим на сериализатор А3 выхода знакогенератора в пиксели видеосигнала
Вложение 76931
надо добиться появления экрана, заполненного символами.
потом можно уже запускать процессорную часть.
Где можно найти список деталей для Z80 CARD ?
Микрушки есть, требуется мелочевка
https://mirrors.apple2.org.za/Apple%...rd/Schematics/
оно?
есть еще в пдф, но прицепить файл форум не дает...
Проверю.
Спасибо!
Кто собирал CFFA v1.2 от Павла, поделитесь, пожалуйста, прошивкой ПЗУ для процессора 6502.
Автор на сайте выкладывает бинарник для 65C02 собранный древним ассемблером из 90х, а для процессора 6502 только исходник.
Может кто-нибудь нашёл готовый рабочий BIN? Или справился с компиляцией (свежая версия сс65 не берёт, можно скомпилировать версией 2.13)
Нашёл (версия прошивки 1.3):
This EPROM includes all of the orignal version 1.2 code in the same location on the EPROM
and also new 6502 specific code located at EPROM offset: $4000 and can be accessed by
jumpering J6 as follows: A12 & A13 jumpers IN, A14 jumper OUT.
для Hyperborean, может еще кому пригодится:
сатурн128 прошивка гал:
Вложение 80512
есть проекты посвежее:
https://github.com/garrettsworkshop/RAM128
появились еще новые проекты для а2, в том числе на rpi2040
позже ссылки найду....