dmtr, а может накропаешь схему, а то я со схемотехникой не дружу... Вот именно те самые прерывания, правда лучше под ВМ80...
Вид для печати
dmtr, а может накропаешь схему, а то я со схемотехникой не дружу... Вот именно те самые прерывания, правда лучше под ВМ80...
Схему к оригинальному спецу? Или уже на Z80? Если к оригинальному, то я не очень помню, как там из слова сосотояние ВМ80 вытащить IORQ и MREQ.
Хорошо накропай под Z80 схемку, переделую сам на ВМ80...
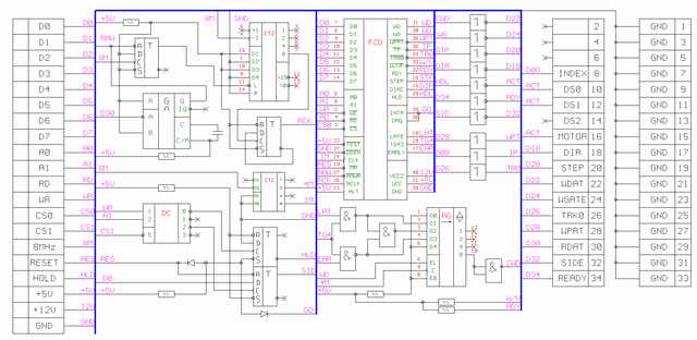
Ну вот примерно так:
http://dmtr.nnov.ru/Spec_cr.jpg
Спасибо! В ВМ80 нет IORQ, WAIT можно заменить на HOLD. В "Специалисте" лучше использовать не FFH, а порт "программатора" - F000H и соответственно выборку от вывода 5 DD21 (см. оригинальную схему Волкова, например, здесь - http://www.newretropc.ru/Spetsialist/spetsialist.jpg).
В ВМ80 IORQ выделяется из слова состояния процессора.
Все-таки, как я писал нужно задействовать порт "программатора" - F000H, IORQ не нужен,а также убираем A0...A7, выборку CSPIO2 (вывод 5 DD21) подаем на выход элемента И (элемент 8 И/НЕ и за ним элемент И убираем). WAIT подаем на HOLD вход процессора (вывод 13 ВМ80).
Записываем байт по адресу F000H. Потом, если AVR выставит WAIT, ждем его окончания и принимаем байт по адресу F000H. Прокатит?
HOLD нужно будет брать с инверсного выхода ТМ2, т.к. в ВМ80 HOLD не инверсный. Все входы с активным 0, кроме адреса и данных конечно, просто в схеме черточки не нарисовал. Ну и еще нужно будет переписать загрузчик, чтоб он использовал не IN/OUT, а LDI/STI. А так вроде должно работать... :)
Согласен. Рисую конечную схему. Насчет программы тоже думал. Там в ней идет сначала передача имени файла и его длина и сразу принимаются данные, в том числе и с номером ошибки, если что-то не так произошло. Переделать не сложно.
Так, а теперь всё для тех,кто на бронепоезде...))
Здесь посмотрел.. Схема понравилась. Она будет работать на обычном спеце, или это только для МХ? И под какой операционной системой работает сие чудо?
Про загрузку с флешки ещё не смотрел что куда.. Хотелось именно дисковод, так как флешка это немного не то..)) Хотя, если с дискогрызом не прокатит, тогда....))