Вложений: 5
Вот и я занялся подключением Вектора к монитору.
Поскольку для восстановления своего Вектора подключение к монитору необходимо, я озадачился доработкой
синхросигнала, в результате чего получился адаптер. На куске макетки собран и запущен первый вариант,
в дальнейшем закажу печатки, как пойму новый формат общения и оплаты с jlcpcb.
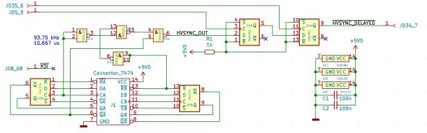
Схема основана на доработке svofski тут и ее развитии improver'ом тут
3 элемента ЛА3 были включены по схеме svofski, но, как и отметил improver, 4ый (ноги 4,5,6) элемент можно
не использовать поскольку на D31_4 в схеме Вектора сигнал инвертируется еще раз. Т.е. можно взять выходной сигнал
синхроимпульса (СИ) сразу с ЛА3 выв.3 и подать на цепь D34.7 + R19, предварительно отключив ее от D31.11.
D34.7 я решил оставить подключенным как в оригинале, поскольку в схеме improver'а гашение работает
и без необходимости ее перекоммутации на D3.5
Что получилось в результате: 5.3 мкс ССИ на ЛА3.3 и изображение сдвинутое вправо так, что левый видимый бордюр
~37мм, правый ~11мм. Смещение вправо означает, что CCИ приходит раньше, чем нужно (рабочая часть экана начинает
выводиться позже). Посему также, как у improverа пришлось добавить TM2 после ЛА3.3 и начать подбирать задержку.
Смещение считал относительно ЛА3.3. При тактировании триггера с D5.8 (меандр с периодом 5.33мкс) СИ задерживается
на 2.67мкс, бордюры ~17мм и ~31мм, т.е 2.67мкс - много. При тактировании с D5.9 (меандр с периодом 2.67мкс) СИ
задерживается на 1.33мкс и бордюры ~28мм и ~20мм, т.е 1.33мкс - уже лучше, но немного не хватает.
Для более точной регулировки задействовал второй триггер включенный каскадно, но тактируемый с частотой
большей чем 375кГц/2.67мкс с D5.9. Итоги таковы:
- D5.1/750кГц - задержка 1.99 мкс немного влево, опаздываем
- D35.7/750кГц но сдвинуто по фазе на 180 градусов - задержка 2.67 мкс, плохо
- D35.6/1.5Мгц - задержка 1.67 мкс, отлично!
https://i.imgur.com/Nt54f62.jpg
- D35.2/3Мгц - задержка 1.48 мкс, немного вправо.
Итого, у меня получилась схема svofski без 4го элемента дополненная 2мя триггерами для задержки,
D34.7 не трогаем, R19 я заменил на безымянный китайский германиевый диод, R12/R13/R36 пока не трогал,
C33 47мкФ, какой был под руками - картинка по композиту на AverMedia ТV Box 9 стоит как вкопанная.
- - - Добавлено - - -
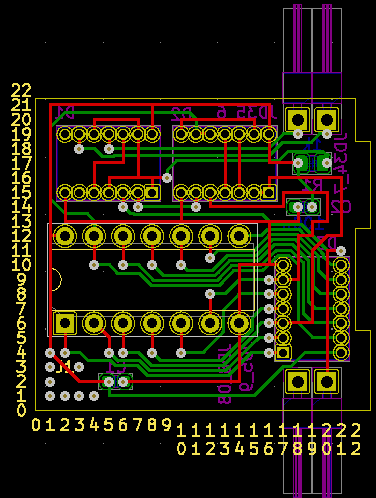
Для имплантации в Вектор было придумано следующее решение - сделать адаптер, заменяющий штатную D3 (TM2).
Это уменьшит количество соединений проводами (осталось всего 3, тактовые входы для задержки с D5.9 и D35.6 и выход),
и позволит сделать жесткий конструктив. Схема приняла вид как во вложении: Dx1 триггер задержки, Dx2 - ЛА3,
Dx3 - перенесенная в адаптер D3 с платы Вектора.
Вложение 77687
К сожалению, не обошлось без инженерных трудностей:
если на месте D3 стоит панелька, а у меня цанговая, то плата с элементами не умещается в зазор до платы
клавиатуры, да и в плоскости места до D2/D10/D11 немного. Низкие цанговые панельки с высотой до 0.165"
существуют, но найти их невозможно - западные поставщики ёк, а на али нет таких.
Поэтому конструктив был придуман следующий:
- 29 x 27 мм кусок макетки с шагом 1.27, с парой выпилов, заполняющий весь пятачок между D2/D4/D10/D11
и стойкой клавиатуры.
- 1 х 74HCT00 и 2 x 74HCT74 в SOIC-14 вместо ЛА3 и ТМ2,
- монтаж элементами вниз, на верхней стороне элементов нет, чтобы ничего не упиралось в плату клавиатуры
- разъемы мама с шагом 1.27 с выдернутыми через один контактами вместо панельки и такие ответные штыревые
разъемы 1.27 как ножки адаптера.
- входы-выходы, подключаемыме перемычками, вынесены в соответствующие стороны в проход между первым и
вторым рядом микросхем Вектора и подключаются 2х пиновыми разъемами, делая адаптер съемным.
https://i.imgur.com/7wPi9Q4.jpg
То, что можно было развести на верхней стороне по отверстиям макетки голым луженым одножильным проводом
(питание, часть цепей) было разведено, остальное сделано перемычками из тонкого МГТФ на стороне элементов.
Некоторые элементы менялись для упрощения трассировки, удалось отказаться от подачи кадрового с D8.8,
т.к. он в инверсном виде уже есть на D3.13, а свободный элемент ЛА3 тоже остался.
Вложение 77691
Точки подключения указаны во вложениях:
Вложение 77688Вложение 77689
Вложение 77690
https://i.imgur.com/iZAuhOy.jpg
https://i.imgur.com/Cf12qjO.jpg
Печатка подразумевается в 2х вариантах:
- приведенная в порядок текущая схема/разводка с микросхемами в SOIC, она несколько некрасива,
т.к SOICи приходится выносить за периметр посадочного места DIPa D3
- с чипами, распиленными пополам: есть 74LVC2G00D из 2х элементов И-НЕ и 74LVC1G74 в виде одного триггера
ТМ2. Все они в TSSOP8, поэтому свобода в разводке резко увеличивается.
Как-то так... :)
Следующий на очереди - PAL-кодер на AD725ARZ.