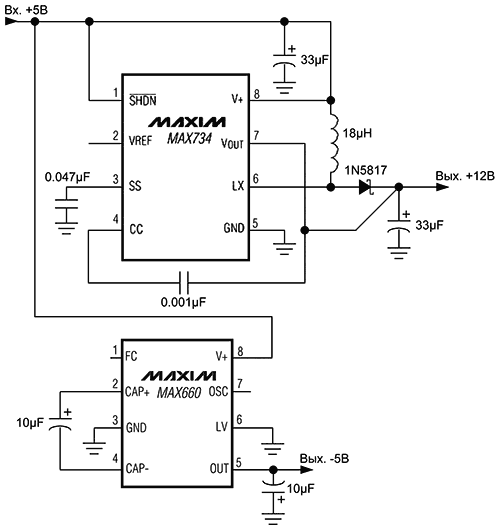
Переделал вторую РКшку под одно питание. Полет нормальный. Первую я переделал дома как только увидел сообщение Ewgeny7 про подключение. И включение операционника от +5в тоже дома. Сэмулировал в протеусе и переключил. А вторую переделал на работе. Посмотрел осциллографом выход операционника, а вернее компаратора и не понял авторов. На какой ... было подключать в двуполярном режиме?

