Кстати да :)
Можно взять ТМ2 и кнопки на землю добавить по входам /S и /R, обычно подтянутых к +5В, чтобы можно было и программно, и вручную состояние этих самых триггеров менять :)
Вид для печати
Долой унылые решения!
Даёшь полноцветную РКшку!
Идея взята из телеги, переосмыслена и доработана мной.
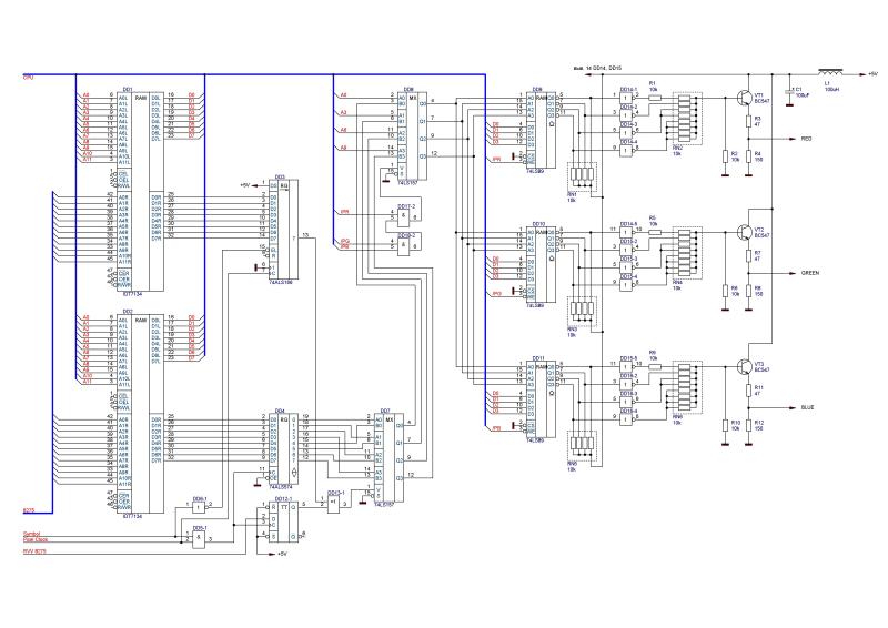
Идея заключается в хранении цвета вместе с графическим изображением символа, используется схема загружаемого шрифта, параллельно ОЗУ шрифта дополнительно устанавливается ОЗУ для цвета, таким образом получается раскрашивать каждую линию шрифта.
Пояснение схемы: память DD1 хранит графическое изображение символов (знакогенератор), память DD2 хранит индексы цветов для чернил и фона по 4 бита -- итого 16 цветов на чернила и 16 на фон, мультиплексор DD7 переключается между индексами цветов чернил и фона, сами значения цветов хранятся в 4-битном ОЗУ DD9 для красного канала, DD10 для зеленого канала, DD11 для синего канала, итого получается палитра из 4096 цветов, которую можно менять по ходу пьесы, формирование уровней напряжения для цветовых каналов производится ЦАПом на резисторных сборках RN2, RN4, RN6, далее через эмиттерные повторители подаются на монитор. DD14 и DD15 надо использовать КМОП, т.к. у них выход лог. "1" близок по уровню к питающему напряжению, также DD14 и DD15 надо питать отфильтрованным питанием.
Схема идеально подойдёт для тайловой графики использовать её для раскрашивания текста будет крайне проблематично.
https://zx-pk.ru/attachment.php?attachmentid=80214
Вложение 80211
Я с тайлов попроще начну ;)
2 незадействованных бита для каждой плашки символов в знакогенераторе будут задавать один из 4-х цветов - с 2 палитрами цена вопроса 3 корпуса мелкой логики, а если ещё и ОЗУ вместо ПЗУ знакогенератора поставить (см. Северная Пальмира), то будет вообще песня :)
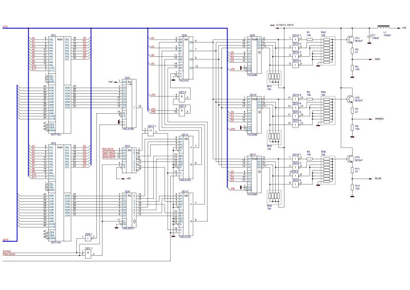
немного переработал свою схему -- добавил возможность выставлять цвет атрибутами, как в старину.
по этой схеме отпадает необходимость в хреноверти атрибутами, чтобы иметь все реализации цвета, которых понаделали кто во что горазд -- цвет определяется палитрой, которую надо прежде залить в ОЗУ.
https://zx-pk.ru/attachment.php?attachmentid=80217
Почему уныло?
http://www.youtube.com/watch?v=-dkCKGkPiSY
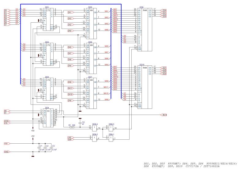
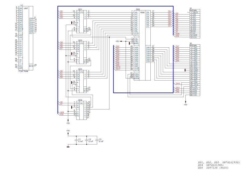
с точки зрения программиста -- только нужно залить память, тут три памяти: память шрифтов (4к) память цветов (4к) и память палитры (три ОЗУ по 16 4-разрядных слов), а вот как они подключаются к процессору -- это уже зависит от реализации. в моей реализации загружаемых шрифтов память не сидит в едином адресном пространстве процессора, т.е. запись в память производится как запись в порты В/В, таким образом требуется всего три адреса, чтобы заполнить память (вся память работает только на запись, чтение не предусмотрено) -- два адреса на выставление адреса памяти и один адрес для данных, при этом, при последовательной записи не требуется каждый раз выставлять новый адрес, адрес инкрементируется автоматически, чем достигается высокая скорость заполнения памяти, даже выше, чем если бы память была подключена непосредственно к процессору. аналогично можно реализовать и запись в память цветов и палитры. для наглядности приведу две моих схемы загружаемых шрифтов, логически они идентичны и взаимозаменяемы, требуют всего три адреса в адресном пространстве.
на IDT71682:
https://zx-pk.ru/attachment.php?attachmentid=80231
на IDT7134:
https://zx-pk.ru/attachment.php?attachmentid=80232
На сколько я помню - полутона должны присутствовать (Ксоникс тайлами раскрашивал, когда уже отладил скрипт эмуляции.)
Вот скриншот редактора фонтов, где "яблочко" в полутонах:
Вложение 80235
Для игры Lode Runner:
Вложение 80236
И Maze:
Вложение 80237