User Tag List

Показано с 1 по 5 из 5

Тема: Распиновка 1515ХМ1 (Т34ВГ1)

Комбинированный просмотр

Предыдущее сообщение Предыдущее сообщение   Следующее сообщение Следующее сообщение
  1. #1

    Регистрация
    25.10.2007
    Адрес
    Москва
    Сообщений
    392
    Спасибо Благодарностей отдано 
    3
    Спасибо Благодарностей получено 
    3
    Поблагодарили
    2 сообщений
    Mentioned
    0 Post(s)
    Tagged
    0 Thread(s)

    По умолчанию Распиновка 1515ХМ1 (Т34ВГ1)

    Подскажите пожалуйста, в каком порядке и куда считать номера к данной микросхемы?
    Последний раз редактировалось mbojenov; 18.12.2009 в 16:14. Причина: очепятки
    ZX Evolution

  2. #1
    С любовью к вам, Yandex.Direct
    Размещение рекламы на форуме способствует его дальнейшему развитию

  3. #2

    Регистрация
    22.02.2005
    Адрес
    Украина, Харьков
    Сообщений
    1,528
    Спасибо Благодарностей отдано 
    13
    Спасибо Благодарностей получено 
    6
    Поблагодарили
    5 сообщений
    Mentioned
    0 Post(s)
    Tagged
    0 Thread(s)

    По умолчанию

    У центральной ноги на одной из сторон есть ключ (ножка с утолщением ближе к корпусу), считается как и у большинства микрух против часовой стрелки. Если будет непонятно смотреть сюда: http://sblive.narod.ru/ZX-Spectrum/index.htm (раздел ULA-216).

  4. #3

    Регистрация
    22.08.2021
    Адрес
    г. Липецк
    Сообщений
    50
    Спасибо Благодарностей отдано 
    34
    Спасибо Благодарностей получено 
    0
    Поблагодарили
    0 сообщений
    Mentioned
    0 Post(s)
    Tagged
    0 Thread(s)

    По умолчанию

    Цитата Сообщение от spensor Посмотреть сообщение
    У центральной ноги на одной из сторон есть ключ (ножка с утолщением ближе к корпусу), считается как и у большинства микрух против часовой стрелки. Если будет непонятно смотреть сюда: http://sblive.narod.ru/ZX-Spectrum/index.htm (раздел ULA-216).
    Приветствую, коллеги. Нашлась плата от , предположительно, Мастера. На этой микросхеме. припаял нормальную клавиатуру. Все стартует, видео четкое. Но не пашет две колонки кнопок (самые крайние). По схеме, вроде это к 32 контакту (по нумерации с платы). прозвон клавиатуры не выявил косяков (обрывов и кз). Получается, что это К1, который идет к 1 контакту УЛА. разжился логическим анализатором. Кое-как разобрался и увидел, что на рядах присутствуют сканирующие последовательности. и они приходят на колонки К1-К5 при нажатии кнопок. На 1 ноге УЛА эти импульсы присутствуют, но система на них не реагирует. это кирдык ноге(входным цепям)? может можно какуюто магию применить? кто знает?

  5. #4

    Регистрация
    25.10.2007
    Адрес
    Москва
    Сообщений
    392
    Спасибо Благодарностей отдано 
    3
    Спасибо Благодарностей получено 
    3
    Поблагодарили
    2 сообщений
    Mentioned
    0 Post(s)
    Tagged
    0 Thread(s)

    По умолчанию

    Спасибо! подпаял.
    ZX Evolution

  6. #5

    Регистрация
    22.02.2005
    Адрес
    Украина, Харьков
    Сообщений
    1,528
    Спасибо Благодарностей отдано 
    13
    Спасибо Благодарностей получено 
    6
    Поблагодарили
    5 сообщений
    Mentioned
    0 Post(s)
    Tagged
    0 Thread(s)

    По умолчанию

    Цитата Сообщение от doleynikov Посмотреть сообщение
    Но не пашет две колонки кнопок (самые крайние). По схеме, вроде это к 32 контакту (по нумерации с платы). прозвон клавиатуры не выявил косяков (обрывов и кз). Получается, что это К1, который идет к 1 контакту УЛА. разжился логическим анализатором. Кое-как разобрался и увидел, что на рядах присутствуют сканирующие последовательности. и они приходят на колонки К1-К5 при нажатии кнопок. На 1 ноге УЛА эти импульсы присутствуют, но система на них не реагирует. это кирдык ноге(входным цепям)? может можно какуюто магию применить? кто знает?
    Добрый день. После долгого перерыва попробовал зайти на форум. Заметил сообщение о цитировании сообщения. Попытаюсь ответить если получится. Примерно понял, что компьютер не реагирует на нажатия клавиш соответствующих линии K1 схемы Master (вывод 1 ХМ1, контактная площадка 32 поля запайки жгута клавиатуры). В общем тут или проблема с подтягивающим резистором R16, по схеме "Мастера", возможно он не выполняет подтяжку линии K1 к +5В, или же повредились внутренние цепи ХМ1, и тогда придется цеплять внешний костыль.
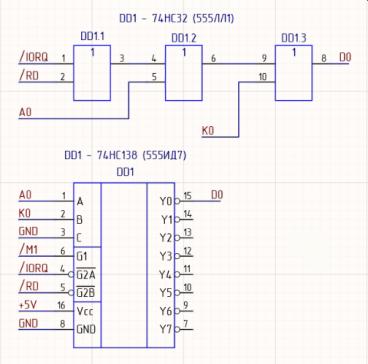
    Предлагаю проверить целостность резистора R16 (его выводы должны прозваниваться с цепями K1 (вывод 1 ХМ1) и +5В (вывод, вроде, 64 ХМ1)), и во включенном состоянии компьютера между K1 и GND должно присутствовать напряжение +5В. Если с резистором R16 все нормально, тогда попытаться подпаяться к цепи K1 маломощным диодом (анодом на K1) и катод этого диода кратковременно подключать к цепям А8-А15 Z80 (выводы 38-40, 1-5). Если реакции не будет, значит имеет место самый плохой вариант - повреждена ХМ1 и тогда придется лепить внешний костыль, сделать однобитный порт клавиатуры #FE. По первому, на ЛЛ1, или второму, на ИД7, варианту схемы, какой удобнее. Ну или сообразить, подобный элемент 4ИЛИ на том, что найдется под рукой. В данном случае сигналы /IORQ и /RD формируют сигнал чтения из портов ввода-вывода, A0 формирует признак чтения из портов кратных /FE, K0 сигнал сканирования столбцов D0 портов клавиатуры, D0 шина данных процессора. Все сигналы, за исключением K0 берутся с соответствующих ножек Z80.
    Поправка. Чтобы не перевыкладывать схемку, считать что K0 приложенной схемы, соответствует проблемному сигналу K1. Это бит D0 порта #FE, но в схеме решили обозначить как K1, что не совсем удобно, ну уж как есть.
    Миниатюры Миниатюры Нажмите на изображение для увеличения. 

Название:	1-bit port.jpg 
Просмотров:	164 
Размер:	18.1 Кб 
ID:	81872  
    Последний раз редактировалось spensor; 18.01.2025 в 18:14.

Информация о теме

Пользователи, просматривающие эту тему

Эту тему просматривают: 1 (пользователей: 0 , гостей: 1)

Похожие темы

  1. Распиновка разъёмов Scorpion ZS 256
    от Evgeny Muchkin в разделе Scorpion
    Ответов: 15
    Последнее: 08.07.2021, 12:48
  2. Распиновка Atari 65
    от Andrey_Ak в разделе Atari
    Ответов: 17
    Последнее: 28.07.2009, 11:43
  3. Куплю плату под Т34ВГ1
    от Keeper в разделе Барахолка (архив)
    Ответов: 0
    Последнее: 15.02.2008, 02:52
  4. Распиновка дисковода
    от Dut_Norshi в разделе Внешние накопители
    Ответов: 4
    Последнее: 07.06.2006, 03:38
  5. Распиновка дисковода
    от Dut_Norshi в разделе Разный софт
    Ответов: 4
    Последнее: 07.06.2006, 03:38

Ваши права

  • Вы не можете создавать новые темы
  • Вы не можете отвечать в темах
  • Вы не можете прикреплять вложения
  • Вы не можете редактировать свои сообщения
  •