Из документации в файле To&ip.doc
ДИГИТАЙЗЕР -- 6084 Техническое описание и инструкция по эксплуатации. ОР1.440.000 ТО, ИЭ. 1992 г.
2. НАЗНАЧЕНИЕ
2.1. Дигитайзер -- 6084 (устройство) предназначен для преобразо-
вания элементов графических изображений в соответствующие им циф-
ровые коды координат вводимых точек и работающее:
- в составе систем автоматизированного проектирования и ввода
чертежно-графической информации;
- совместно с графическими дисплеями в составе интерактивных гра-
фических рабочих мест;
- совместно с ППЭВМ типа ЕС 1841, IВМ, совместимых с ППЭВМ.
2.2. Возможные области применения устройства:
а) ввод графических изображений различных объектов;
б) дисплейные планшеты (сопровождение перемещения маркера на
экране дисплея, ввод семантической информации с бланков
функциональных клавиатур);
в) деловая, учебная, демонстрационная графика, обработка
текстовой информации.
Разрабатывали его, как я понял, для картографии (ввод географических и др. карт в ЕОМ).
Они и по ныне плотно трудятся в отрасли пошива одежды, применяются для ввода лекал в САПРы для моделирования одежды, и девайсы не дешевые.
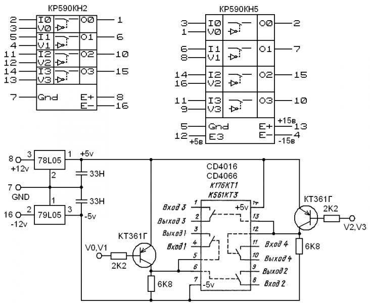
Попал он в мои руки для ремонта, ибо обслуживающий этот планшет технарь оказался заблокированным в зоне АТО и доставка туда и обратно блока электроники для ремонта была в тот момент затруднительной. Его поковыряли несколько местных конторок по ремонту Мобилок и ПК, но такой динозавр оказался для них шоком. Проблема сего девайса - входные ключи КН-ки (590КН2), которые не любят статики и выходят из строя обычно после прошедших гроз (со слов эксплуатирующего персонала). Верхняя крышка, закрывающая плату (на ней надпись), отсутствовала. В сигналах по осцилу там с ними трудновато разобраться если не исследовал рабочий девайс до этого, и ребята нечаяно поставили туда одну новую, но не рабочую, КН-ку (а может статикой убили) и так долго копались, а усугублялось все несоответствием схемы, платы, попаханостью платы, особенно аналоговой части.
Так же долго копался и я. Говорил по телефону с мастером этих девайсов, хотя по понятным причинам я ему вопросов много не задавал. От него мне передали и дампы и схему и методику ремонта. Возился я и блудил в трех соснах пытаясь пойти по методике ремонта, но ларчик просто открывался, достаточным оказалось тщательно ощупать эти самые КН-ки и одна оказалась еле теплой а вторая холодной, кроме того теплыми были и резисторы 51 ом (R13, R14) через которые питались операционники.
Начал разгребаться с операциоников.
На схеме Приведен один канал с КН-ок, а на плате таких каналов одинаковых было 2, видимо отдельно для оси Х и оси У. В одном из них микрушка кипела, но при разборе оказалась отрезанной и все переделано было под один канал, как и на схеме. Я ее демонтировал, да бы не валила питание работающего канала. В этом месте модернизации плата так тоже конкретно по пахана, немного времени пошло на разбор, что там да к чему. Далие сменил КН-ку и девайс ожил и я понял что методика настройки - почти туфта, и если бы я ее не смотрел да не искал двухлучевых осциллографо, то на пару - тройку дней раньше бы все запустил.
Потом пробовал в лоб сменить дефицитную (на нашем местном железковом рынке) КН2 на КН5 а потом и вовсе на 176КТ1, 561КТ3 и их импортные аналоги 4016 и 4066 (правда с долепкой не сложной отсебятины) и все это радостно работало. Не знаю как для эксплуатации, но для проверить - вполне годилось.
Как девайс ожил, я его решил под изучить. Проделал наверное много не нужной работы, так как очень спешил отдать, точнее он очень был нужен для снятия лекал.
Все по фотографировал, разобрал щит и по фотографировал ласкуты печатных плат, и даже для возможности повторения про мерил все размеры между дорожками, так что есть даже шанс от рисовать в СпринтЛайоуте.
Щит здесь большего формата, но такие УВГ есть других, меньших форматов, и их даже было бы не просто возможным но и реальным изготовить. Хотел изготовить из проволоки (натянутой на трафарет с дырочками) функциональную маленькую копию щита (формат А3) Разводка сложна а принцип прост, принцип типа шкал нониуса какие и на штангенциркуле, или наверное что то похожее на индуктосины. Нашел в инете патент на специфическое перекрещивание проводников с разным шагом. Проводники толстые, небрежные но принцип позволяет получить отменную разрешающую способность.
Еще по ходу так вошел во вкус что даже на собирал не много информации по MCS-48 (доки, софт, схемки примеры), сделал отладочную платку на нем, которую мой товарищ обозвал ВЕ-48-Дуино :-) еще спроектировал подобную, но уже человеческую, а не на фторопластовых проводках, платку в СпринтЛайоуте, и вытравил (пока еще не собрал).
Пульт (мышку - датчик - прицел) не фоткал внутрях, ибо он стремненько выглядел, его много разбирали и не хотелось оборвать случайно проволочки катушки. Но через год этот девайс опять ремонтировал, таки оторвали провод питания микрух внутри этого прицела и потому не работали все кнопки. Внутри обычный кодер на 155ИВ1 (ИВ кажись, типа микрули обратные ИД-шкам, редко применение им видел).Фоткать не было возможности, ремонт проходил на месте на коленке, оперативно, и фотика не было с собой. Крышка на девайсе уже была и там была надпись наклоная УВГ ?????.
БП не фоткал, ну ни чем он меня не за интересовал, обычный такой тяжелый трансформаторный БП в силю(алю)миниевом корпусе, окрашен серой краской, видимо на КРЕН-ках, ни чем не отличающийся от типичных Спектрумовских, времен начала 90-ых.
Решил создать тему про этот девайс вот почему. Однажды я его перепутал по созвучности на форуме с УВГИ1 который СМ-6470 и anasana у меня спросил про информацию на него. Провтыкал я личное сообщение от него, потому как не заходил на этот форум с регистрацией долгое время. Зашел почитать интересующий меня форум "Цифровая Археология" и увидел письмо от anasana. Он мне по рекомендовал Выложить эту информацию на форуме, создав новую соответствующую тему.
"Хотелось бы что бы такой роскошный комплект доки и софта стал достоянием форума, а чем больше человек скопирует, тем прочнее история наших замечательных железок вклеится в хранимую и доступную для изучения и повторения потомкам."
Хоть это и ПЦ-шный девайс, но общается он с ЭВМ по средствам стандартного RS232 порта, который есть у 90% ЭВМ наверно точно, если уж не штатный то как апгрейд. Протокол его обмена очень прост, так что самому на любую ЭВМ легко его прицепить и написать софт или (и) драйвер.


Ответить с цитированием
Размещение рекламы на форуме способствует его дальнейшему развитию 

