Важная информация

User Tag List

Страница 4 из 11 ПерваяПервая 12345678 ... ПоследняяПоследняя
Показано с 31 по 40 из 102

Тема: Compaсt 128 и PAL coder нужен совет.

  1. #31

    Регистрация
    03.05.2007
    Адрес
    Череповец,Вологодская обл.
    Сообщений
    714
    Спасибо Благодарностей отдано 
    0
    Спасибо Благодарностей получено 
    0
    Поблагодарили
    0 сообщений
    Mentioned
    0 Post(s)
    Tagged
    0 Thread(s)

    По умолчанию

    Народ,я ошибся! Сигнал идет с 10 ноги D2 ЛА3! Это -SG какой-то.Тем не менее я попробовал кинуть сигнал с ИЕшки ради интереса.(фото прилагается).Так же выкладываю фото платы.
    Миниатюры Миниатюры Нажмите на изображение для увеличения. 

Название:	P3240002.jpg 
Просмотров:	219 
Размер:	83.7 Кб 
ID:	16562   Нажмите на изображение для увеличения. 

Название:	P3240003.jpg 
Просмотров:	227 
Размер:	98.8 Кб 
ID:	16563   Нажмите на изображение для увеличения. 

Название:	P3240001.jpg 
Просмотров:	219 
Размер:	76.1 Кб 
ID:	16564  

    Скрытый текст

    AMIGA 500 +512к memory card with RTC
    Ленинград-1 48к украшает стену в комнате.
    Compact 256 Turbo fdd 3.5' +Turbo ВГ +PAL кодер (NedoPC).
    Profi 3.2 почти воcстал из Ада. Ждет новые платы.
    Dendy Junior (Famicom клон).
    Видеоспорт5 (на К145ИК17) пылится в шкафу
    [свернуть]

  2. #31
    С любовью к вам, Yandex.Direct
    Размещение рекламы на форуме способствует его дальнейшему развитию

  3. #32

    Регистрация
    11.02.2005
    Адрес
    Москва
    Сообщений
    3,789
    Спасибо Благодарностей отдано 
    0
    Спасибо Благодарностей получено 
    4
    Поблагодарили
    4 сообщений
    Mentioned
    0 Post(s)
    Tagged
    0 Thread(s)

    По умолчанию

    Это строчное гашение . Походу фаза Fc/2 меняется на платке . (Схемку попозжее попробую сваять).

    ---------- Post added 13.03.2010 at 00:43 ---------- Previous post was 12.03.2010 at 23:16 ----------

    Пожалуй не помешала бы художественная работа по дорисовке дорожек под мелкосхемами на верхнем слое .
    Спек128 - испанская выдумка, навязанная Сэру Клайву. © Shaos
    REAL HARDWARE MUST LIVE ! - http://SBLive.narod.ru/ZX-Spectrum/

  4. #33

    Регистрация
    03.05.2007
    Адрес
    Череповец,Вологодская обл.
    Сообщений
    714
    Спасибо Благодарностей отдано 
    0
    Спасибо Благодарностей получено 
    0
    Поблагодарили
    0 сообщений
    Mentioned
    0 Post(s)
    Tagged
    0 Thread(s)

    По умолчанию

    0 OK, 0:1! Дорисую и выложу.

    Скрытый текст

    AMIGA 500 +512к memory card with RTC
    Ленинград-1 48к украшает стену в комнате.
    Compact 256 Turbo fdd 3.5' +Turbo ВГ +PAL кодер (NedoPC).
    Profi 3.2 почти воcстал из Ада. Ждет новые платы.
    Dendy Junior (Famicom клон).
    Видеоспорт5 (на К145ИК17) пылится в шкафу
    [свернуть]

  5. #34

    Регистрация
    11.02.2005
    Адрес
    Москва
    Сообщений
    3,789
    Спасибо Благодарностей отдано 
    0
    Спасибо Благодарностей получено 
    4
    Поблагодарили
    4 сообщений
    Mentioned
    0 Post(s)
    Tagged
    0 Thread(s)

    По умолчанию

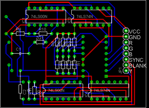
    В общем своял пока временный вариант наиболее похожий на правду . Как появится дорисованный верхний слой закину окончательный вариант .

    Пока могу сказать что судя по перемычке кто то ранее явно мучил вспышку .

    Кстати , какие эроглифы на постоянном кондёре ?
    Миниатюры Миниатюры Нажмите на изображение для увеличения. 

Название:	PALCoderRT4PCB.gif 
Просмотров:	203 
Размер:	16.0 Кб 
ID:	16568   Нажмите на изображение для увеличения. 

Название:	PALCoderRT4SCH.gif 
Просмотров:	236 
Размер:	8.6 Кб 
ID:	16569  
    Спек128 - испанская выдумка, навязанная Сэру Клайву. © Shaos
    REAL HARDWARE MUST LIVE ! - http://SBLive.narod.ru/ZX-Spectrum/

  6. #35

    Регистрация
    30.08.2009
    Адрес
    г. Луганск
    Сообщений
    841
    Спасибо Благодарностей отдано 
    0
    Спасибо Благодарностей получено 
    0
    Поблагодарили
    0 сообщений
    Mentioned
    0 Post(s)
    Tagged
    0 Thread(s)

    По умолчанию

    fan, ты маньяк !!! ))) респект. ТС с тобой не расчитается . а какие точки замыкает перемычка по твоей схеме? и какой кварц в схеме?

    ---------- Post added at 02:24 ---------- Previous post was at 02:17 ----------

    RST 0, отключи сигнал яркости совсем. судя по схемк fana это маразм.

  7. #36

    Регистрация
    11.02.2005
    Адрес
    Москва
    Сообщений
    3,789
    Спасибо Благодарностей отдано 
    0
    Спасибо Благодарностей получено 
    4
    Поблагодарили
    4 сообщений
    Mentioned
    0 Post(s)
    Tagged
    0 Thread(s)

    По умолчанию

    Кварц подозреваю как и в журнале 8,866 .
    Перемычка с обратной стороны платы . Я это сделал ввиде резюка R11 .

    З.Ы. Учитывая что клоны конструируются крайне безбашенно , вспышка таким макаром может оказаться фиг знамо где %)

    ---------- Post added at 03:29 ---------- Previous post was at 03:28 ----------

    Не , яркость отключать не нужно , по тестовым картинкам она фунцеклирует вменяемо .
    Спек128 - испанская выдумка, навязанная Сэру Клайву. © Shaos
    REAL HARDWARE MUST LIVE ! - http://SBLive.narod.ru/ZX-Spectrum/

  8. #37

    Регистрация
    30.08.2009
    Адрес
    г. Луганск
    Сообщений
    841
    Спасибо Благодарностей отдано 
    0
    Спасибо Благодарностей получено 
    0
    Поблагодарили
    0 сообщений
    Mentioned
    0 Post(s)
    Tagged
    0 Thread(s)

    По умолчанию

    fan, а не может у него из-за именения уровня видеосигнала быть глюки . я про сигнал яркости, который на резисторной матрице?

    ---------- Post added at 02:36 ---------- Previous post was at 02:34 ----------

    Цитата Сообщение от fan Посмотреть сообщение
    яркость отключать не нужно
    пусть попробует, ради эксперимента

    ---------- Post added at 02:39 ---------- Previous post was at 02:36 ----------

    RST 0, а ты на какои телеке пробуешь? а то советские телеки с ПАЛ декодером еще те чудеса враждебной техники. особенно со временем. по фоткам не видно, но экран похож на 54 плоский и импорт

  9. #38

    Регистрация
    11.02.2005
    Адрес
    Москва
    Сообщений
    3,789
    Спасибо Благодарностей отдано 
    0
    Спасибо Благодарностей получено 
    4
    Поблагодарили
    4 сообщений
    Mentioned
    0 Post(s)
    Tagged
    0 Thread(s)

    По умолчанию

    Не думаю , судя по картинке всё глючится равнообразно %)
    Спек128 - испанская выдумка, навязанная Сэру Клайву. © Shaos
    REAL HARDWARE MUST LIVE ! - http://SBLive.narod.ru/ZX-Spectrum/

  10. #39

    Регистрация
    30.08.2009
    Адрес
    г. Луганск
    Сообщений
    841
    Спасибо Благодарностей отдано 
    0
    Спасибо Благодарностей получено 
    0
    Поблагодарили
    0 сообщений
    Mentioned
    0 Post(s)
    Tagged
    0 Thread(s)

    По умолчанию

    это в статике, а ты глянь самую первую картинку

  11. #40

    Регистрация
    11.02.2005
    Адрес
    Москва
    Сообщений
    3,789
    Спасибо Благодарностей отдано 
    0
    Спасибо Благодарностей получено 
    4
    Поблагодарили
    4 сообщений
    Mentioned
    0 Post(s)
    Tagged
    0 Thread(s)

    По умолчанию

    Если речь о муаре , то там на заставке просто жутко много мелкоклетчатых кракозябр .
    Спек128 - испанская выдумка, навязанная Сэру Клайву. © Shaos
    REAL HARDWARE MUST LIVE ! - http://SBLive.narod.ru/ZX-Spectrum/

Страница 4 из 11 ПерваяПервая 12345678 ... ПоследняяПоследняя

Информация о теме

Пользователи, просматривающие эту тему

Эту тему просматривают: 1 (пользователей: 0 , гостей: 1)

Похожие темы

  1. Нужен совет
    от Conan в разделе Разный софт
    Ответов: 15
    Последнее: 10.03.2010, 22:47
  2. Квазидиск на SRAM (нужен совет)
    от dk_spb в разделе Вектор
    Ответов: 10
    Последнее: 08.02.2010, 10:25
  3. Нужен совет/помощь в прошивании flash 28F400. Help!
    от Evgeny Muchkin в разделе Память
    Ответов: 6
    Последнее: 26.12.2007, 10:11

Ваши права

  • Вы не можете создавать новые темы
  • Вы не можете отвечать в темах
  • Вы не можете прикреплять вложения
  • Вы не можете редактировать свои сообщения
  •