User Tag List

Страница 3 из 7 ПерваяПервая 1234567 ПоследняяПоследняя
Показано с 21 по 30 из 69

Тема: Ленинград-1

Комбинированный просмотр

Предыдущее сообщение Предыдущее сообщение   Следующее сообщение Следующее сообщение
  1. #1

    Регистрация
    05.10.2006
    Адрес
    Харьковская обл.
    Сообщений
    166
    Спасибо Благодарностей отдано 
    0
    Спасибо Благодарностей получено 
    0
    Поблагодарили
    0 сообщений
    Mentioned
    0 Post(s)
    Tagged
    0 Thread(s)

    По умолчанию

    А хотелки ещё принимаются, или я опоздал?
    Предлагаю вместо 8 штук РУ7 поставить статику 2 штуки по 64 кб в узком корпусе они называются типа 61С512 и контроллер винта но схеме Немо это ещё 6 микросхем.итого 8

  2. #1
    С любовью к вам, Yandex.Direct
    Размещение рекламы на форуме способствует его дальнейшему развитию

  3. #2

    Регистрация
    12.12.2009
    Адрес
    Курск
    Сообщений
    768
    Спасибо Благодарностей отдано 
    0
    Спасибо Благодарностей получено 
    0
    Поблагодарили
    0 сообщений
    Mentioned
    0 Post(s)
    Tagged
    0 Thread(s)

    По умолчанию

    Цитата Сообщение от Zet9 Посмотреть сообщение
    А хотелки ещё принимаются, или я опоздал?
    Предлагаю вместо 8 штук РУ7 поставить статику 2 штуки по 64 кб в узком корпусе они называются типа 61С512 и контроллер винта но схеме Немо это ещё 6 микросхем.итого 8
    вот эта идея хорошая, остается место под чо нить еще.
    Pentagon-128/AY/FDD; Leningrad-48/128; Гамма-48 ред1; Искра- 1080; Искра-1085;

  4. #3

    Регистрация
    11.04.2009
    Адрес
    г. Санкт-Петербург
    Сообщений
    3,603
    Записей в дневнике
    15
    Спасибо Благодарностей отдано 
    19
    Спасибо Благодарностей получено 
    67
    Поблагодарили
    52 сообщений
    Mentioned
    1 Post(s)
    Tagged
    1 Thread(s)

    По умолчанию

    Цитата Сообщение от RedLine Посмотреть сообщение
    Память все-таки лучше одним SIM-ом(30) сделать, его по-моему проще найти, чем РУ5. Да и буржуйские микрухи надежней наших. Ну и еще системную шинку не помешало :-).
    В связи с появлением интереса в изготовлении печатных плат Ленинграда с паяльной маской и отсутствием в широкой продаже РУ5 предлагаю заменить их на статическую память. При этом я не собираюсь переахивать всю плату. Только освободить место на плате от 8 шт РУ5 и разместить там микросхемы статики и обвязки.
    "L-256"

  5. #4

    Регистрация
    27.01.2009
    Адрес
    Красноярск
    Сообщений
    99
    Спасибо Благодарностей отдано 
    0
    Спасибо Благодарностей получено 
    2
    Поблагодарили
    2 сообщений
    Mentioned
    0 Post(s)
    Tagged
    0 Thread(s)

    По умолчанию

    На системную шину есть стандарт?

    В первый пост закинул файлик с печаткой.

  6. #5

    Регистрация
    31.03.2008
    Адрес
    Москва
    Сообщений
    735
    Спасибо Благодарностей отдано 
    10
    Спасибо Благодарностей получено 
    80
    Поблагодарили
    37 сообщений
    Mentioned
    0 Post(s)
    Tagged
    0 Thread(s)

    По умолчанию

    Цитата Сообщение от moxjemi Посмотреть сообщение
    В первый пост закинул файлик с печаткой.
    Шины питания делаются широкими проводниками, хотя бы 2 мм (0.4 мм это очень мало).
    В отверстиях не задана металлизация.
    В целом - хорошо. Титанический труд ценю.
    ZXM-Phoenix rev.01 2048K, VG93 hw emulator

  7. #6

    Регистрация
    25.02.2008
    Адрес
    г. Мукачево
    Сообщений
    509
    Спасибо Благодарностей отдано 
    1
    Спасибо Благодарностей получено 
    1
    Поблагодарили
    1 сообщение
    Mentioned
    0 Post(s)
    Tagged
    0 Thread(s)

    По умолчанию

    Очень хотелось бы создать маленькую платку (на атмеге32) эмулятора дисководов на sd картрочках и подключить это дело к ленинграду.

  8. #7

    Регистрация
    27.01.2009
    Адрес
    Красноярск
    Сообщений
    99
    Спасибо Благодарностей отдано 
    0
    Спасибо Благодарностей получено 
    2
    Поблагодарили
    2 сообщений
    Mentioned
    0 Post(s)
    Tagged
    0 Thread(s)

    По умолчанию

    Цитата Сообщение от IanPo Посмотреть сообщение
    Шины питания делаются широкими проводниками, хотя бы 2 мм (0.4 мм это очень мало).
    В отверстиях не задана металлизация.
    В целом - хорошо. Титанический труд ценю.
    Поправил. Проверяйте)

  9. #8

    Регистрация
    18.04.2009
    Адрес
    Москва
    Сообщений
    1,656
    Спасибо Благодарностей отдано 
    208
    Спасибо Благодарностей получено 
    17
    Поблагодарили
    16 сообщений
    Mentioned
    1 Post(s)
    Tagged
    0 Thread(s)

    По умолчанию

    Очень хотелось бы создать маленькую платку (на атмеге32) эмулятора дисководов на sd картрочках и подключить это дело к ленинграду.

    rnd.gen скажите пожалуйста вы где нибудь встречали описание такого эмулятора дисковода ?
    сделать чтение sd на atmega возможно, но как я понимаю придеться менять trdos что бы она обращалась к atmega а не к ВГ93

    делать эмулятор type помоему смысла нет так как можно загрузить с PC/mp3

  10. #9

    Регистрация
    31.03.2008
    Адрес
    Москва
    Сообщений
    735
    Спасибо Благодарностей отдано 
    10
    Спасибо Благодарностей получено 
    80
    Поблагодарили
    37 сообщений
    Mentioned
    0 Post(s)
    Tagged
    0 Thread(s)

    По умолчанию

    Цитата Сообщение от moxjemi Посмотреть сообщение
    Поправил. Проверяйте)
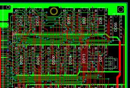
    Не уверен, что этого достаточно. Широкие проводники до микросхем должны доходить, а не просто кусок толстой шины сбоку. В качестве примера могу привести ZXM-Phoenix. Зеленые горизонтальные линии (толстые) - это 1 мм.
    Миниатюры Миниатюры Нажмите на изображение для увеличения. 

Название:	ZXM.jpg 
Просмотров:	398 
Размер:	21.0 Кб 
ID:	16548  
    ZXM-Phoenix rev.01 2048K, VG93 hw emulator

  11. #10

    Регистрация
    27.01.2009
    Адрес
    Красноярск
    Сообщений
    99
    Спасибо Благодарностей отдано 
    0
    Спасибо Благодарностей получено 
    2
    Поблагодарили
    2 сообщений
    Mentioned
    0 Post(s)
    Tagged
    0 Thread(s)

    По умолчанию

    Цитата Сообщение от IanPo
    Не уверен, что этого достаточно.
    А сейчас?(ver_0.2). Сделал пока что возможно без особого перемещения деталей.
    Часть переходных пришлось немного перемещать.

    Цитата Сообщение от RedLine Посмотреть сообщение
    Ну и еще. Вроде в Ленинграде еще были доработки по мелочам, связанные с адресацией. Как помню, даже задействовались неиспользуемые элементы в м/сх. Также можно сразу предусмотреть место под цепочку задержки(резюк + кондер) у ИР9(известная доработка), у проца вроде куда-то там подтягивающий вешался резюк, что-бы при пониженном стабильно запускался.
    Не всегда срабатывает RC цепочка. У меня дома на ленинграде так пока и не получилось вытянуть значок копирайта.

Страница 3 из 7 ПерваяПервая 1234567 ПоследняяПоследняя

Информация о теме

Пользователи, просматривающие эту тему

Эту тему просматривают: 1 (пользователей: 0 , гостей: 1)

Похожие темы

  1. Ленинград-3
    от Иван в разделе Ленинград
    Ответов: 361
    Последнее: 03.11.2024, 16:04
  2. Ленинград 48>>>128
    от IlyaMIV в разделе Ленинград
    Ответов: 7
    Последнее: 18.03.2010, 14:25
  3. Ленинград-48
    от Egal в разделе Ленинград
    Ответов: 25
    Последнее: 10.08.2007, 17:11
  4. Ленинград 1
    от Sergiy в разделе Ленинград
    Ответов: 33
    Последнее: 27.06.2007, 20:53
  5. Ленинград
    от andrew76 в разделе Барахолка (архив)
    Ответов: 17
    Последнее: 10.11.2006, 12:11

Ваши права

  • Вы не можете создавать новые темы
  • Вы не можете отвечать в темах
  • Вы не можете прикреплять вложения
  • Вы не можете редактировать свои сообщения
  •