User Tag List

Страница 51 из 102 ПерваяПервая ... 474849505152535455 ... ПоследняяПоследняя
Показано с 501 по 510 из 1012

Тема: Сборка программатора Willem 4.0

Комбинированный просмотр

Предыдущее сообщение Предыдущее сообщение   Следующее сообщение Следующее сообщение
  1. #1

    Регистрация
    26.04.2009
    Адрес
    г. Воронеж
    Сообщений
    6,480
    Спасибо Благодарностей отдано 
    310
    Спасибо Благодарностей получено 
    249
    Поблагодарили
    217 сообщений
    Mentioned
    6 Post(s)
    Tagged
    0 Thread(s)

    По умолчанию

    Цитата Сообщение от Tronix Посмотреть сообщение
    а можно на нем читать AT27C256 в TSOP-корпусе через панельку PLCC?
    Можно. PLCC абсолютно кроет DIP + HUB.
    "Во времена всеобщей лжи говорить правду - это экстремизм" - афоризм.

  2. #1
    С любовью к вам, Yandex.Direct
    Размещение рекламы на форуме способствует его дальнейшему развитию

  3. #2

    Регистрация
    16.09.2010
    Адрес
    г. Москва
    Сообщений
    1,951
    Спасибо Благодарностей отдано 
    81
    Спасибо Благодарностей получено 
    261
    Поблагодарили
    125 сообщений
    Mentioned
    3 Post(s)
    Tagged
    0 Thread(s)

    По умолчанию

    Цитата Сообщение от CodeMaster Посмотреть сообщение
    Можно. PLCC абсолютно кроет DIP + HUB.
    Странно, не получается у меня считать AT27C512R PLCC. Делает вид, что считывает, но в файле - мусор. Для пробы попробовал прочитать DIP32 W29C020C-90B, прочитал нормально.

    А я прально в верхнюю панельку вставляю флеху? Или нужно в нижнюю?

  4. #3

    Регистрация
    26.04.2009
    Адрес
    г. Воронеж
    Сообщений
    6,480
    Спасибо Благодарностей отдано 
    310
    Спасибо Благодарностей получено 
    249
    Поблагодарили
    217 сообщений
    Mentioned
    6 Post(s)
    Tagged
    0 Thread(s)

    По умолчанию

    Цитата Сообщение от Tronix Посмотреть сообщение
    А я прально в верхнюю панельку вставляю флеху? Или нужно в нижнюю?
    Я х.з. как в китайцах, но в нашем надо в нижнюю.
    "Во времена всеобщей лжи говорить правду - это экстремизм" - афоризм.

  5. #4

    Регистрация
    16.09.2010
    Адрес
    г. Москва
    Сообщений
    1,951
    Спасибо Благодарностей отдано 
    81
    Спасибо Благодарностей получено 
    261
    Поблагодарили
    125 сообщений
    Mentioned
    3 Post(s)
    Tagged
    0 Thread(s)

    По умолчанию

    Использую софт 0.98D11, пробовал и 0.98D12c3. Джамперы согласно рисунку в программе.

    Взял в руки тестер, открыл вкладку Test H/W. Включаю A0, на 10 ноге ZIF 5V, все правильно. А вот на панельке PLCC вместо 11 ноги (A0) напряжение на 12ой ноге (NC). И так далее - включаю A1, напряжение есть на A0, то есть идет как-бы со смещением в одну ногу.

    Вообще 10-я нога ZIF звонится накоротко с 12-ой ногой PLCC. А у вас так-же?



    Это как-бы намекает, что панелька для флешей типа 28c010 и иже с ними, у которых 12-ая нога PLCC как раз и есть A0. Джамперами похоже проблема не решается... Как я понимаю придется ваять переходник PLCC -> DIP32 для 27cXXX ?
    Последний раз редактировалось Tronix; 19.03.2013 в 16:25.

  6. #5

    Регистрация
    26.04.2009
    Адрес
    г. Воронеж
    Сообщений
    6,480
    Спасибо Благодарностей отдано 
    310
    Спасибо Благодарностей получено 
    249
    Поблагодарили
    217 сообщений
    Mentioned
    6 Post(s)
    Tagged
    0 Thread(s)

    По умолчанию

    Цитата Сообщение от Tronix Посмотреть сообщение
    Вообще 10-я нога ZIF звонится накоротко с 12-ой ногой PLCC. А у вас так-же?
    Вот схема.
    Вложения Вложения
    • Тип файла: 7z WILLHUB.7z (5.5 Кб, Просмотров: 236)
    "Во времена всеобщей лжи говорить правду - это экстремизм" - афоризм.

  7. #6

    Регистрация
    16.09.2010
    Адрес
    г. Москва
    Сообщений
    1,951
    Спасибо Благодарностей отдано 
    81
    Спасибо Благодарностей получено 
    261
    Поблагодарили
    125 сообщений
    Mentioned
    3 Post(s)
    Tagged
    0 Thread(s)

    По умолчанию

    Ну понятно, значит нужен переходник для 27 серии.

  8. #7

    Регистрация
    12.12.2011
    Адрес
    г. Иркутск
    Сообщений
    2,509
    Спасибо Благодарностей отдано 
    10
    Спасибо Благодарностей получено 
    22
    Поблагодарили
    20 сообщений
    Mentioned
    0 Post(s)
    Tagged
    0 Thread(s)

    По умолчанию

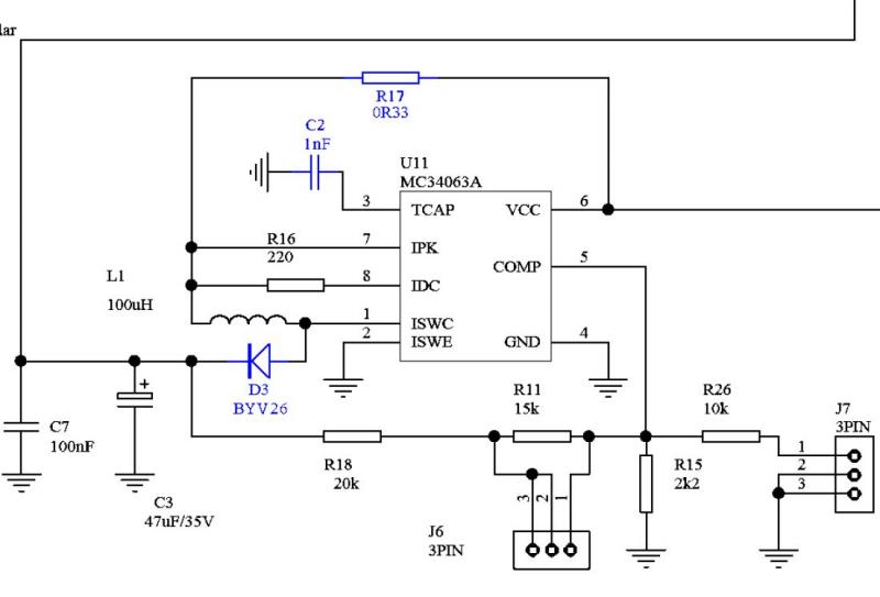
    Хотел зашить микруху - а WILLEM не пишет.Начал разбираться, нет программирующего напряжения.Думал сдохла МС34063, заменил (у нас они свободно по 20р. за шт.) - на выходе 0. У меня вопрос, схемы подключения МС34063 от версии к версии примерно одинаковы?
    Миниатюры Миниатюры Нажмите на изображение для увеличения. 

Название:	Preobr.jpg 
Просмотров:	421 
Размер:	36.6 Кб 
ID:	42499  

  9. #8

    Регистрация
    26.04.2009
    Адрес
    г. Воронеж
    Сообщений
    6,480
    Спасибо Благодарностей отдано 
    310
    Спасибо Благодарностей получено 
    249
    Поблагодарили
    217 сообщений
    Mentioned
    6 Post(s)
    Tagged
    0 Thread(s)

    По умолчанию

    Цитата Сообщение от Vladimir_S Посмотреть сообщение
    У меня вопрос, схемы подключения МС34063 от версии к версии примерно одинаковы?
    Да, в 4.5 была доработка с переходом на диод Шоттки, но не принципиальная.

    Цитата Сообщение от Vladimir_S Посмотреть сообщение
    заменил (у нас они свободно по 20р. за шт.) - на выходе 0
    Ищи неконтакт.
    "Во времена всеобщей лжи говорить правду - это экстремизм" - афоризм.

  10. #9

    Регистрация
    12.12.2011
    Адрес
    г. Иркутск
    Сообщений
    2,509
    Спасибо Благодарностей отдано 
    10
    Спасибо Благодарностей получено 
    22
    Поблагодарили
    20 сообщений
    Mentioned
    0 Post(s)
    Tagged
    0 Thread(s)

    По умолчанию

    Нашел где собака порылась. Резистор на 15К, который параллельно перемычке J6 почему то в обрыве.Теперь все фурычит.

  11. #10

    Регистрация
    01.07.2013
    Адрес
    г. Иваново
    Сообщений
    1,029
    Спасибо Благодарностей отдано 
    0
    Спасибо Благодарностей получено 
    2
    Поблагодарили
    1 сообщение
    Mentioned
    0 Post(s)
    Tagged
    0 Thread(s)

    По умолчанию

    а что за схема виллема от павла рябцева ? (о ней упоминание в самом первом сообщении)
    можно взглянуть ?

    я собрал себе виллем 3.0 с двумя кренками без всяких мс34063 доработал до версии 4.5 и всё отлично работат с самым последним софтом.

Страница 51 из 102 ПерваяПервая ... 474849505152535455 ... ПоследняяПоследняя

Информация о теме

Пользователи, просматривающие эту тему

Эту тему просматривают: 1 (пользователей: 0 , гостей: 1)

Похожие темы

  1. Софт для программатора MPPS
    от KALDYH в разделе Оборудование
    Ответов: 7
    Последнее: 22.01.2025, 04:03
  2. Willem 3b
    от Egal в разделе Оборудование
    Ответов: 131
    Последнее: 10.04.2010, 13:03
  3. Голые печатки для программатора Willem
    от Павел Рябцов в разделе Барахолка (архив)
    Ответов: 162
    Последнее: 23.03.2010, 19:28
  4. Нужна схема программатора
    от DATAsoft в разделе Оборудование
    Ответов: 5
    Последнее: 04.11.2009, 13:26

Ваши права

  • Вы не можете создавать новые темы
  • Вы не можете отвечать в темах
  • Вы не можете прикреплять вложения
  • Вы не можете редактировать свои сообщения
  •