User Tag List

Страница 157 из 160 ПерваяПервая ... 153154155156157158159160 ПоследняяПоследняя
Показано с 1,561 по 1,570 из 1598

Тема: KAY-1024/SL-4/TURBO v2010 + NemoFDC + NemoIDE

  1. #1561

    Регистрация
    16.05.2021
    Адрес
    г. Харьков, Украина
    Сообщений
    133
    Спасибо Благодарностей отдано 
    81
    Спасибо Благодарностей получено 
    22
    Поблагодарили
    18 сообщений
    Mentioned
    0 Post(s)
    Tagged
    0 Thread(s)

    По умолчанию

    Играю в пятнашки, думаю над такой компоновкой палаты, надо ли вообще кай в таком форм факторе или нет, мне кажется удобно, меньше возни с установкой в корпус
    Нажмите на изображение для увеличения. 

Название:	Screenshot_3.jpg 
Просмотров:	254 
Размер:	58.7 Кб 
ID:	80267
    По мне так удобнее, меньше возни с установкой в корпус

    Этот пользователь поблагодарил Кря Кря за это полезное сообщение:

    gdv2002(12.10.2024)

  2. #1561
    С любовью к вам, Yandex.Direct
    Размещение рекламы на форуме способствует его дальнейшему развитию

  3. #1562

    Регистрация
    16.05.2021
    Адрес
    г. Харьков, Украина
    Сообщений
    133
    Спасибо Благодарностей отдано 
    81
    Спасибо Благодарностей получено 
    22
    Поблагодарили
    18 сообщений
    Mentioned
    0 Post(s)
    Tagged
    0 Thread(s)

    По умолчанию

    Выложил все исходники от Alex NEMO по проекту KAY 1024 SL4 2010
    смотреть тут - https://github.com/demyanenko-d/KAY-...0(Alex%20NEMO)

    Дорисовал ATX KAY
    смотреть тут - https://github.com/demyanenko-d/KAY-...in/atx_kay.PDF

    Чуть позже выложу сведенные схему и плату от Alex NEMO



    - - - Добавлено - - -

    Из измений в атх кае. Убрал все джампер опций. Джойстик выведен все 8 бит на разъём. Разъёмы в области IO стоят так криво потому что туда планируется платка шириной 10 см с скандаблером и клавомышей

    - - - Добавлено - - -

    Ну да. Добавлен цифровой видео выход

    - - - Добавлено - - -

    Следующие шаги для atx кая
    1. Модуль управления питания не разведен, думаю сделать его на отдельной мелкой платке (т.е. на плате больше нет никаких МК), ну что бы можно было отдельно использовать, так же если вдруг приспичит на доп плате управлять питанием, можно будет туда подключить
    2. Так как слотов теперь 3 шт вместо 4х, сделаю платку nemo fdc + nemo ide + сд карта на одной плате, может что то еще полезное туда впихну, если придумаю

    Эти 2 пользователя(ей) поблагодарили Кря Кря за это полезное сообщение:

    Alex_NEMO(05.02.2024), SoftFelix(05.02.2024)

  4. #1563

    Регистрация
    18.05.2020
    Адрес
    г. Белгород
    Сообщений
    527
    Спасибо Благодарностей отдано 
    170
    Спасибо Благодарностей получено 
    637
    Поблагодарили
    201 сообщений
    Mentioned
    8 Post(s)
    Tagged
    0 Thread(s)

    По умолчанию

    Цитата Сообщение от Кря Кря Посмотреть сообщение
    1. Модуль управления питания не разведен, думаю сделать его на отдельной мелкой платке (т.е. на плате больше нет никаких МК), ну что бы можно было отдельно использовать, так же если вдруг приспичит на доп плате управлять питанием, можно будет туда подключить
    Если речь идёт про кнопку включения/выключения без фиксации, то можно применить такую схему без МК (позаимствована у Sergey Kiselev):

    Эти 2 пользователя(ей) поблагодарили Uzix за это полезное сообщение:

    Alex_NEMO(06.02.2024), Кря Кря(06.02.2024)

  5. #1564

    Регистрация
    17.07.2013
    Адрес
    г. Курган
    Сообщений
    2,035
    Записей в дневнике
    2
    Спасибо Благодарностей отдано 
    123
    Спасибо Благодарностей получено 
    171
    Поблагодарили
    121 сообщений
    Mentioned
    1 Post(s)
    Tagged
    0 Thread(s)

    По умолчанию

    Цитата Сообщение от Uzix Посмотреть сообщение
    Если речь идёт про кнопку включения/выключения без фиксации, то можно применить такую схему без МК (позаимствована у Sergey Kiselev):
    Или ещё проще

    С уважением, Дмитрий.
    Karabas-Go
    Pentagon-128 вер.2023+Turbo Sound+ZXM-GeneralSound
    ZXM-Phoenix 2048+Turbo Sound+ZXM-GeneralSound+ZXM-SoundCard Lite
    ZXM-Phoenix в Телеграмм

    Этот пользователь поблагодарил gdv2002 за это полезное сообщение:

    zxsacura(11.02.2024)

  6. #1565
    HardWareMan
    Гость

    По умолчанию

    Цитата Сообщение от gdv2002 Посмотреть сообщение
    Или ещё проще
    И как оно работает?

  7. #1566

    Регистрация
    16.05.2021
    Адрес
    г. Харьков, Украина
    Сообщений
    133
    Спасибо Благодарностей отдано 
    81
    Спасибо Благодарностей получено 
    22
    Поблагодарили
    18 сообщений
    Mentioned
    0 Post(s)
    Tagged
    0 Thread(s)

    По умолчанию

    Цитата Сообщение от Uzix Посмотреть сообщение
    Если речь идёт про кнопку включения/выключения без фиксации, то можно применить такую схему без МК (позаимствована у Sergey Kiselev):
    Если речь идет о этой схеме
    Нажмите на изображение для увеличения. 

Название:	Screenshot_4.jpg 
Просмотров:	167 
Размер:	23.9 Кб 
ID:	80321
    Жалко 2 микросхемы, ставить под эту логику.

    Но! Есть еще 2 кнопки с такой логикой, можно все сделать по такой схеме и все запитать от дежурки, не знаю хорошая эта идея или нет
    В итоге даже количество микросхем не изменится
    Последний раз редактировалось Кря Кря; 06.02.2024 в 08:35.

  8. #1567

    Регистрация
    30.12.2018
    Адрес
    г. Москва
    Сообщений
    1,375
    Спасибо Благодарностей отдано 
    11
    Спасибо Благодарностей получено 
    384
    Поблагодарили
    346 сообщений
    Mentioned
    1 Post(s)
    Tagged
    0 Thread(s)

    По умолчанию

    Цитата Сообщение от HardWareMan Посмотреть сообщение
    И как оно работает?
    работать оно будет только если PG подтянут к плюсу.
    C1 заряжается через R2 от PSON. жмем кнопку - транзистор открывается, бп включается. с PG прилетает плюс, держит транзистор открытым.
    отпускаем кнопку, C1 разряжается через R2. жмем кнопку - транзистор закрывается, бп выключается. с PG прилетает 0, держит транзистор закрытым. отпускаем кнопку, идем в начало цикла.
    хотя скорее всего номиналы придется подбирать под конкретный бп, что есть отстой. и электролиты я бы на керамику заменил - она хоть не сохнет.

    Зверинецъ

    Специалист (был когда-то "совсем стандарт") - 1988-2023
    Ленинград1 +256К +AY+BDI+VGA выход +Ethernet (Speccyboot) +Xmodem (115200)+divmmc
    Ленинград2 + CF карта
    Платформа 8085+Z80+CPLD (Специалист МХ2 +SD +FDD +PS/2kbd)
    БК0010-01 стоковый
    [свернуть]

  9. #1568
    HardWareMan
    Гость

    По умолчанию

    Serg6845, а, было мелко я не рассмотрел что питание там с PG.
    Цитата Сообщение от Serg6845 Посмотреть сообщение
    работать оно будет только если PG подтянут к плюсу.
    Скорее, речь за PSON. Без него не зарядится пусковой конденсатор слева от кнопки. И подтянут он должен быть к дежурке.

  10. #1569

    Регистрация
    30.12.2018
    Адрес
    г. Москва
    Сообщений
    1,375
    Спасибо Благодарностей отдано 
    11
    Спасибо Благодарностей получено 
    384
    Поблагодарили
    346 сообщений
    Mentioned
    1 Post(s)
    Tagged
    0 Thread(s)

    По умолчанию

    Цитата Сообщение от HardWareMan Посмотреть сообщение
    Serg6845
    Скорее, речь за PSON. Без него не зарядится пусковой конденсатор слева от кнопки. И подтянут он должен быть к дежурке.
    а PSON в ATX всегда подтянут к какому-то варианту дежурки. иногда на нем 5В, иногда 3.3. а вот PG вроде как открытый коллектор (хотя иногда притянут к +5).

    Зверинецъ

    Специалист (был когда-то "совсем стандарт") - 1988-2023
    Ленинград1 +256К +AY+BDI+VGA выход +Ethernet (Speccyboot) +Xmodem (115200)+divmmc
    Ленинград2 + CF карта
    Платформа 8085+Z80+CPLD (Специалист МХ2 +SD +FDD +PS/2kbd)
    БК0010-01 стоковый
    [свернуть]

  11. #1570

    Регистрация
    16.05.2021
    Адрес
    г. Харьков, Украина
    Сообщений
    133
    Спасибо Благодарностей отдано 
    81
    Спасибо Благодарностей получено 
    22
    Поблагодарили
    18 сообщений
    Mentioned
    0 Post(s)
    Tagged
    0 Thread(s)

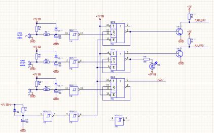
    По умолчанию

    Получается так, 3 микросхемы будут питаться от дежурки
    Нажмите на изображение для увеличения. 

Название:	Стало.jpg 
Просмотров:	173 
Размер:	19.8 Кб 
ID:	80329

    - - - Добавлено - - -

    Я без понятия как тут сделать что бы нормально показывал приатаченную картинку.
    2 корпуса тм2 и корпус тл2 будут питаться от дежурки, на выходах триггеров котрые идут в схему от основного напряжения стоят транзисторы, что бы не питать через защитные диоды всю выключенную плату, мне кажется тм2 не выдержат

Страница 157 из 160 ПерваяПервая ... 153154155156157158159160 ПоследняяПоследняя

Информация о теме

Пользователи, просматривающие эту тему

Эту тему просматривают: 18 (пользователей: 0 , гостей: 18)

Похожие темы

  1. KAY 1024 3sl turbo
    от kndbbs AKA KND в разделе KAY
    Ответов: 20
    Последнее: 23.04.2011, 17:06
  2. Поддержка NemoIDE A8
    от Black_Cat в разделе Программирование
    Ответов: 6
    Последнее: 14.03.2011, 00:31
  3. NemoIDE
    от jd69 в разделе Барахолка (архив)
    Ответов: 22
    Последнее: 28.10.2008, 05:33
  4. Ищу ZXMC & NemoIDE
    от ALEXEY.GORDEEV в разделе Барахолка (архив)
    Ответов: 32
    Последнее: 05.07.2008, 21:29

Ваши права

  • Вы не можете создавать новые темы
  • Вы не можете отвечать в темах
  • Вы не можете прикреплять вложения
  • Вы не можете редактировать свои сообщения
  •