User Tag List

Страница 11 из 20 ПерваяПервая ... 789101112131415 ... ПоследняяПоследняя
Показано с 101 по 110 из 203

Тема: Модернизация YIS-503 IIIR в почти MSX 2+

Комбинированный просмотр

Предыдущее сообщение Предыдущее сообщение   Следующее сообщение Следующее сообщение
  1. #1

    Регистрация
    11.04.2006
    Адрес
    Novosibirsk
    Сообщений
    971
    Спасибо Благодарностей отдано 
    4
    Спасибо Благодарностей получено 
    11
    Поблагодарили
    9 сообщений
    Mentioned
    0 Post(s)
    Tagged
    0 Thread(s)

    По умолчанию

    Цитата Сообщение от caro Посмотреть сообщение
    Хотя может ты и прав, ведь /RD и /WR в этом цикле равны "1".
    Так вродь и я про то же =) Вектор должен выставляться устройством на пустую шину.

  2. #1
    С любовью к вам, Yandex.Direct
    Размещение рекламы на форуме способствует его дальнейшему развитию

  3. #2

    Регистрация
    14.01.2005
    Адрес
    Ekaterinburg
    Сообщений
    2,726
    Спасибо Благодарностей отдано 
    19
    Спасибо Благодарностей получено 
    148
    Поблагодарили
    91 сообщений
    Mentioned
    0 Post(s)
    Tagged
    0 Thread(s)

    По умолчанию

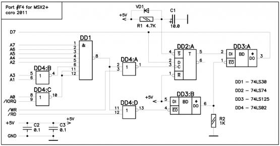
    Исправленный вариант схемы:
    Миниатюры Миниатюры Нажмите на изображение для увеличения. 

Название:	port_F4.jpg 
Просмотров:	1240 
Размер:	24.9 Кб 
ID:	51015  

  4. #3

    Регистрация
    10.07.2013
    Адрес
    г. Москва
    Сообщений
    1,432
    Спасибо Благодарностей отдано 
    5
    Спасибо Благодарностей получено 
    4
    Поблагодарили
    4 сообщений
    Mentioned
    0 Post(s)
    Tagged
    0 Thread(s)

    По умолчанию

    Вот поправил схему:

    присмотрел место между задней стенкой и разъемом для картриджей. Там можно вытянутую платку сделать и посадить её вторым этажом на два крепление. Возникли у меня проблемы с подбором нужного диода в корпусе smd 0805 пока корпус немного больше нашел. Рзисторы и кондеры подобрать легко т.к. выбирается форм-фактор, а номинал уже руками вписывается но с диодами нада выбрать нужную маркировку диода сегодня почитаю ещё уроков по игл и сделаю платку.

  5. #4

    Регистрация
    14.01.2005
    Адрес
    Ekaterinburg
    Сообщений
    2,726
    Спасибо Благодарностей отдано 
    19
    Спасибо Благодарностей получено 
    148
    Поблагодарили
    91 сообщений
    Mentioned
    0 Post(s)
    Tagged
    0 Thread(s)

    По умолчанию

    Цитата Сообщение от DJs3000
    с диодами нада выбрать нужную маркировку диода
    Диод LL4148 в корпусе MiniMelf.
    Садится на место резистора в корпусе 1206.
    Попробуй развести плату в размер панельки DIP40 для размещения прямо на корпусе Z80.
    Выходы можно расположить по краям платы, напротив соответствующих выводов процессора.
    Последний раз редактировалось caro; 09.02.2015 в 13:19.

  6. #5

    Регистрация
    10.07.2013
    Адрес
    г. Москва
    Сообщений
    1,432
    Спасибо Благодарностей отдано 
    5
    Спасибо Благодарностей получено 
    4
    Поблагодарили
    4 сообщений
    Mentioned
    0 Post(s)
    Tagged
    0 Thread(s)

    По умолчанию

    Цитата Сообщение от caro Посмотреть сообщение
    Диод LL4148 в корпусе MiniMelf.
    Садится на место резистора в корпусе 1206.
    Спасибо прокатило.

    Попробуй развести плату в размер панельки DIP40 для размещения прямо на корпусе Z80.
    Выходы можно расположить по краям платы, напротив соответствующих выводов процессора.
    Все сопли с порта F4 цепляются на ноги процессора? Может выпаять Z80 и впаять панельку в которую будет вставляться платка где уже и будет впендюхан Z80 либо намертво либо на панельке?
    Последний раз редактировалось DJs3000; 09.02.2015 в 14:57.

  7. #6

    Регистрация
    27.02.2005
    Адрес
    москва
    Сообщений
    14,318
    Записей в дневнике
    1
    Спасибо Благодарностей отдано 
    203
    Спасибо Благодарностей получено 
    1,482
    Поблагодарили
    967 сообщений
    Mentioned
    18 Post(s)
    Tagged
    0 Thread(s)

    По умолчанию

    Цитата Сообщение от DJs3000 Посмотреть сообщение
    Все сопли с порта F4 цепляются на ноги процессора?
    да, только куда у тебя пропал сигнал /reset

  8. #7

    Регистрация
    10.07.2013
    Адрес
    г. Москва
    Сообщений
    1,432
    Спасибо Благодарностей отдано 
    5
    Спасибо Благодарностей получено 
    4
    Поблагодарили
    4 сообщений
    Mentioned
    0 Post(s)
    Tagged
    0 Thread(s)

    По умолчанию

    Цитата Сообщение от goodboy Посмотреть сообщение
    да, только куда у тебя пропал сигнал /reset
    Выше об этом писали что он оказывается не нужен кстати именно после тебя я решил что умею паять когда перепаивали чип на атари)

  9. #8

    Регистрация
    27.02.2005
    Адрес
    москва
    Сообщений
    14,318
    Записей в дневнике
    1
    Спасибо Благодарностей отдано 
    203
    Спасибо Благодарностей получено 
    1,482
    Поблагодарили
    967 сообщений
    Mentioned
    18 Post(s)
    Tagged
    0 Thread(s)

    По умолчанию

    как я понял M1 не-нужен.
    при пайке главное что-бы плата была хорошего качества, тогда процесс в-удовольствие.
    (я кстати схемы рисовать/платы разводить ещё не научился)
    Последний раз редактировалось goodboy; 09.02.2015 в 15:23.

  10. #9

    Регистрация
    26.04.2009
    Адрес
    г. Воронеж
    Сообщений
    6,488
    Спасибо Благодарностей отдано 
    322
    Спасибо Благодарностей получено 
    255
    Поблагодарили
    223 сообщений
    Mentioned
    6 Post(s)
    Tagged
    0 Thread(s)

    По умолчанию

    Цитата Сообщение от goodboy Посмотреть сообщение
    только куда у тебя пропал сигнал /reset
    RC-цепочка и имитирует Reset
    "Во времена всеобщей лжи говорить правду - это экстремизм" - афоризм.

  11. #10

    Регистрация
    10.07.2013
    Адрес
    г. Москва
    Сообщений
    1,432
    Спасибо Благодарностей отдано 
    5
    Спасибо Благодарностей получено 
    4
    Поблагодарили
    4 сообщений
    Mentioned
    0 Post(s)
    Tagged
    0 Thread(s)

    По умолчанию

    начал искать даташиты с целью распиновки Z80 чтобы знать куда разводить какой пин но их как-то много разных мне попалось. Можно ориентироваться вот на этот пинаут?

    Скрытый текст

    [свернуть]

Страница 11 из 20 ПерваяПервая ... 789101112131415 ... ПоследняяПоследняя

Информация о теме

Пользователи, просматривающие эту тему

Эту тему просматривают: 1 (пользователей: 0 , гостей: 1)

Похожие темы

  1. Syncdoubler - а ведь для спека почти как раз :D
    от fan в разделе Изображение
    Ответов: 37
    Последнее: 03.03.2016, 16:17
  2. Wang 2200, он же почти Искра-226
    от andrews в разделе Зарубежные компьютеры
    Ответов: 3
    Последнее: 03.06.2012, 22:34
  3. Музыка для почти готовой демки
    от TmK в разделе Музыка
    Ответов: 2
    Последнее: 11.11.2009, 14:43
  4. Ура, я почти собрал ATM! :)
    от homeness в разделе ATM
    Ответов: 21
    Последнее: 03.10.2008, 03:28
  5. ;) STALKER (почти что Shadow of Chernobyl )
    от kyv в разделе Игры
    Ответов: 9
    Последнее: 19.05.2007, 01:05

Ваши права

  • Вы не можете создавать новые темы
  • Вы не можете отвечать в темах
  • Вы не можете прикреплять вложения
  • Вы не можете редактировать свои сообщения
  •