Ага я так и сделал нашел как раз библиотеку Zilog и вставил Z80 CPU. Игл довольно понятная для меня программа.
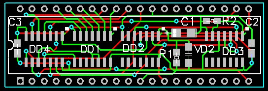
Да попа просто я переделывать будуP.S. Капец как автороутер развел на две стороны.![]()
ума руками развести у меня точно не хватит и нужно ещё почитать по поводу ручной разводки в игл может получится научится, а так это по сути первая моя плата.
---------- Post added at 21:46 ---------- Previous post was at 21:45 ----------
я 0805 отлично паяю без каких либо затруднений![]()



ума руками развести у меня точно не хватит и нужно ещё почитать по поводу ручной разводки в игл может получится научится, а так это по сути первая моя плата.
Ответить с цитированием
Размещение рекламы на форуме способствует его дальнейшему развитию 


