User Tag List

Результаты опроса: Нужна ли плата программатора ППЗУ заводского производства?

Голосовавшие
160. Вы ещё не участвовали в этом опросе
  • Да, нужна. Я б себе купил.

    133 83.13%
  • Нет. Мне хватит платы под ЛУТ.

    27 16.88%
Показано с 1 по 10 из 947

Тема: Программатор ППЗУ 155РЕ3, 556РТ4 и других

Комбинированный просмотр

Предыдущее сообщение Предыдущее сообщение   Следующее сообщение Следующее сообщение
  1. #1

    Регистрация
    19.02.2010
    Адрес
    Энергодар
    Сообщений
    1,187
    Спасибо Благодарностей отдано 
    8
    Спасибо Благодарностей получено 
    27
    Поблагодарили
    22 сообщений
    Mentioned
    1 Post(s)
    Tagged
    0 Thread(s)

    Этот пользователь поблагодарил oracleua за это полезное сообщение:

    Dotoro(11.04.2020)

  2. #1
    С любовью к вам, Yandex.Direct
    Размещение рекламы на форуме способствует его дальнейшему развитию

  3. #2

    Регистрация
    20.01.2016
    Адрес
    п. Власиха, Московская обл.
    Сообщений
    595
    Спасибо Благодарностей отдано 
    7
    Спасибо Благодарностей получено 
    42
    Поблагодарили
    22 сообщений
    Mentioned
    1 Post(s)
    Tagged
    0 Thread(s)

    По умолчанию

    Цитата Сообщение от oracleua Посмотреть сообщение
    Выходит у Зенеров полоска с другой стороны? Не так как у 4148 ?

    PS: понял, я у зенеров во второй версии точку не поменял получается зенеры черной полоской к точке нужно запаивать, там катод, а диоды наоборот.
    PS2: собираю версию 2.2, потом напишу как получилось.

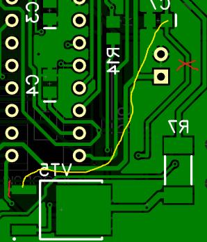
    UPD: в версии 2.2 накосячил с VT5... сказывается отсутствие практики из-за работы... подробности чуть позже напишу, плату уже собрал.

    Исправление на плате 2.2 выглядит так, красное в двух местах разрезать, желтое соединить, при разводке слиплись 2 сети, VCC и VCC_12V
    Нажмите на изображение для увеличения. 

Название:	v22_fix.jpg 
Просмотров:	393 
Размер:	25.9 Кб 
ID:	72094
    Последний раз редактировалось EvgenRU; 07.04.2020 в 19:20.

    Этот пользователь поблагодарил EvgenRU за это полезное сообщение:

    Koceto_85(06.04.2020)

Информация о теме

Пользователи, просматривающие эту тему

Эту тему просматривают: 8 (пользователей: 1 , гостей: 7)

  1. sergey_sitnik

Похожие темы

  1. схема программатора ппзу для бк-0010.01
    от ua4pqd в разделе БК-0010/0011
    Ответов: 3
    Последнее: 17.12.2010, 00:28
  2. Схема расширения до 128 Ленинград-1 на 556РТ4
    от Mikka_A в разделе Ленинград
    Ответов: 40
    Последнее: 21.01.2010, 03:24
  3. ППЗУ, AY и монитор - продаются
    от Cheburashka в разделе Барахолка (архив)
    Ответов: 3
    Последнее: 07.12.2009, 04:07
  4. Для ААА и других ценителей.
    от Destr в разделе Разный софт
    Ответов: 12
    Последнее: 11.05.2009, 07:30
  5. Обновление ППЗУ Scorpion
    от slaxor в разделе Scorpion
    Ответов: 6
    Последнее: 02.08.2007, 17:36

Ваши права

  • Вы не можете создавать новые темы
  • Вы не можете отвечать в темах
  • Вы не можете прикреплять вложения
  • Вы не можете редактировать свои сообщения
  •