Собрал программатор без КН6, запустил, удалось прошить РТ4, запорол штук 5 РЕ3 и одну РТ5... Начал играться с пул-даун резисторами... Надоело... Убрал диоды VD3-VD18, сборки DR1 и DR2 - все прошилось с первого раза!!!!
Теперь, что делать, если нет КН6. Собираем схему из приложения и подключаем на место КН6. В основной схеме нужно убрать R10, R12, R13, VT4 (сигнал /RD берем прямо с адаптера).
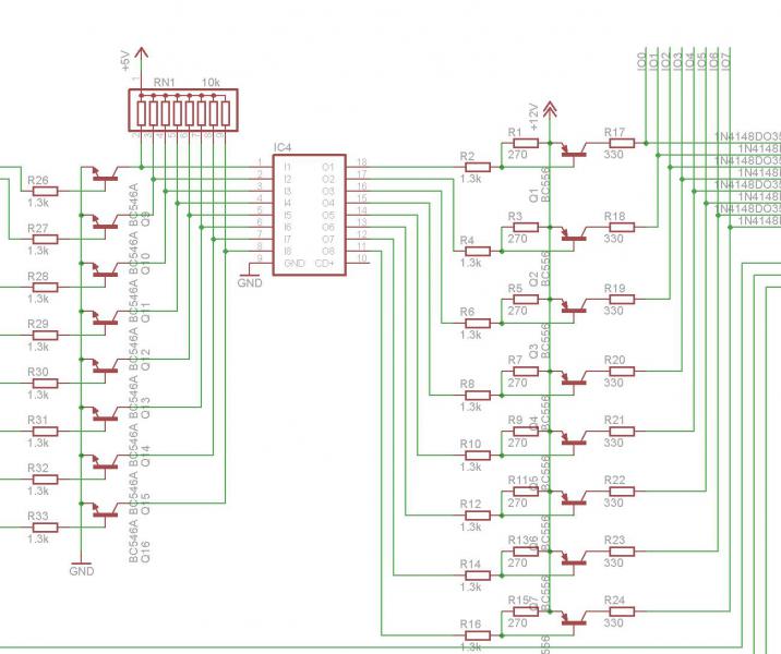
Альтернативная схема программатора и адаптер - в приложении. Изначально схема делалась под замену КН6 на 4051, поэтому распновка переходника не соответсвует выводам КН6, вместо 574 регистров использовал 377 (ИР27, что валялось без дела) . В адаптере использованы ИД7, КП7 и ULN2803 (заменяется аналогичной или на два корпуса ЛН3, ЛА11 и т.п., т.е. инвертор с ОК).
Подключение РТ4 и РТ5 также изменил: выв. 13 РТ4 подключил к "земле", на выв.22 РТ5 вместо А9 подал VCC c выв.24, выв.21 подключил к выв.20, отрезав от А10.


Ответить с цитированием
Размещение рекламы на форуме способствует его дальнейшему развитию 


