Важная информация

User Tag List

Результаты опроса: Каким цветом будем заказывать печатные платы Scorpion ZS256 Turbo+

Голосовавшие
25. Вы ещё не участвовали в этом опросе
  • я за красный

    8 32.00%
  • я за зеленый

    12 48.00%
  • я за синий

    7 28.00%
  • я за покрытие иммерсионным золотом

    8 32.00%
  • лучше без покрытия иммерсионным золотом

    6 24.00%
  • Любой цвет

    2 8.00%
Опрос с выбором нескольких вариантов ответа.
Страница 33 из 110 ПерваяПервая ... 293031323334353637 ... ПоследняяПоследняя
Показано с 321 по 330 из 1097

Тема: Тех. раздел "Scorpion ZS 1024 Turbo+" (savelij)

  1. #321

    Регистрация
    27.03.2005
    Адрес
    CПб
    Сообщений
    711
    Спасибо Благодарностей отдано 
    0
    Спасибо Благодарностей получено 
    3
    Поблагодарили
    3 сообщений
    Mentioned
    0 Post(s)
    Tagged
    0 Thread(s)

    По умолчанию

    Цитата Сообщение от Keeper Посмотреть сообщение
    Там вроде турба включается/выключается чтением этих портов...
    Читать можно из других портов.

  2. #322

    Регистрация
    15.11.2007
    Адрес
    Харьков
    Сообщений
    873
    Спасибо Благодарностей отдано 
    0
    Спасибо Благодарностей получено 
    1
    Поблагодарили
    1 сообщение
    Mentioned
    0 Post(s)
    Tagged
    0 Thread(s)

    По умолчанию

    Цитата Сообщение от Blade Посмотреть сообщение
    Читать можно из других портов.
    Можно, подождем что savelij скажет

  3. #323

    Регистрация
    15.06.2006
    Адрес
    S.Pb
    Сообщений
    5,791
    Спасибо Благодарностей отдано 
    0
    Спасибо Благодарностей получено 
    7
    Поблагодарили
    6 сообщений
    Mentioned
    0 Post(s)
    Tagged
    0 Thread(s)

    По умолчанию

    Цитата Сообщение от Keeper Посмотреть сообщение
    подождем что savelij скажет
    Ну тоды остановимся на этом варианте http://zx.pk.ru/showpost.php?p=488843&postcount=323
    Цитата Сообщение от Blade Посмотреть сообщение
    Читать можно из других портов
    я даже знаю из каких и заодно ещё #FE ..а можно ещё и схему корректного выбора порта #7FFD по команде OUT(#FD),A в ПЛИС засунуть . И самое главное, все эти доработки не будут требовать обязательного присутствия ПЛИС, т.е. комп будет работать и без ПЛИС, просто не будет доп функционала.
    ..если конечно savelij переборет свои предубеждения
    Последний раз редактировалось Black_Cat; 03.04.2012 в 08:52.

  4. #324

    Регистрация
    23.03.2007
    Адрес
    г. Сухиничи, Калужская обл.
    Сообщений
    1,793
    Спасибо Благодарностей отдано 
    0
    Спасибо Благодарностей получено 
    0
    Поблагодарили
    0 сообщений
    Mentioned
    2 Post(s)
    Tagged
    0 Thread(s)

    По умолчанию

    Цитата Сообщение от Black_Cat Посмотреть сообщение
    ..а можно ещё и схему корректного выбора порта #7FFD по команде OUT(#FD),A в ПЛИС засунуть
    Ты жжошь, мне что надо будет разведенный блокировщик 1ффд с платы выковыривать? А взамен? Выковыривать надо 2 микрухи.

    Скрытый текст

    Profi 4.02 512k
    Profi 5.04 1024k нижняя плата здесь
    Scorpion 256k+ProfROM+SMUC 1.3+SMUC 2.0+ZXMC2
    Pentagon v2.2+Z-controller+ZXMC2+NeoGS
    АТМ 7.10 1024k
    Pentagon 2.666LE
    ZX Evolution 4Mb rev B
    [свернуть]


    Извещение лички отключено, захожу редко.

  5. #325

    Регистрация
    23.03.2007
    Адрес
    г. Сухиничи, Калужская обл.
    Сообщений
    1,793
    Спасибо Благодарностей отдано 
    0
    Спасибо Благодарностей получено 
    0
    Поблагодарили
    0 сообщений
    Mentioned
    2 Post(s)
    Tagged
    0 Thread(s)

    По умолчанию

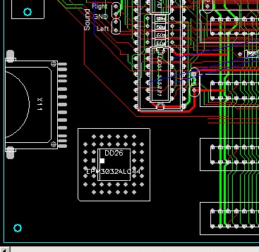
    Варианты расположения карточки с плисиной на плате: слева и справа. Я ориентирусь на 3032ALC44. Под нее библиотека есть, а под 3032ATC еще рисовать нужно, но размеров нету как ее рисовать на плату.
    Миниатюры Миниатюры Нажмите на изображение для увеличения. 

Название:	scorp_sd_left.jpg 
Просмотров:	300 
Размер:	68.2 Кб 
ID:	34501   Нажмите на изображение для увеличения. 

Название:	scorp_sd_right.JPG 
Просмотров:	252 
Размер:	25.3 Кб 
ID:	34502  

    Скрытый текст

    Profi 4.02 512k
    Profi 5.04 1024k нижняя плата здесь
    Scorpion 256k+ProfROM+SMUC 1.3+SMUC 2.0+ZXMC2
    Pentagon v2.2+Z-controller+ZXMC2+NeoGS
    АТМ 7.10 1024k
    Pentagon 2.666LE
    ZX Evolution 4Mb rev B
    [свернуть]


    Извещение лички отключено, захожу редко.

  6. #326

    Регистрация
    23.03.2007
    Адрес
    г. Сухиничи, Калужская обл.
    Сообщений
    1,793
    Спасибо Благодарностей отдано 
    0
    Спасибо Благодарностей получено 
    0
    Поблагодарили
    0 сообщений
    Mentioned
    2 Post(s)
    Tagged
    0 Thread(s)

    По умолчанию

    ЛЛ1 2 штуки сейчас 1 под АУ 1 рядом. На картинке ее нет.

    ---------- Post added at 16:56 ---------- Previous post was at 16:54 ----------

    Цитата Сообщение от Keeper Посмотреть сообщение
    Нет, логику для 2 и 3 слотов прячем в CPLD, а для четвертого слота остается один внешний корпус. Итого на плате на один корпус меньше, но без ПЛИС не будут работать слоты 2 и 3...
    Я так понимаю 2 ЛЛ1 все равно останутся. Что то уйдет в плисину.

    ---------- Post added at 16:58 ---------- Previous post was at 16:56 ----------

    Цитата Сообщение от Blade Посмотреть сообщение
    Keeper, Eсли вместо 3032 поставить 3064 можно сделать чтение состояния портов 1FFD, 7FFD? Правда тогда на CPLD надо еще A14 и A15 завести.
    Чтение тех битов я вернул на АУ. И есть еще свободные биты, только что туда завести вот вопрос. И не нужно ничего добавлять для их чтения.

    ---------- Post added at 17:00 ---------- Previous post was at 16:58 ----------

    Цитата Сообщение от Black_Cat Посмотреть сообщение
    Ну тоды остановимся на этом варианте http://zx.pk.ru/showpost.php?p=488843&postcount=323
    я даже знаю из каких и заодно ещё #FE ..а можно ещё и схему корректного выбора порта #7FFD по команде OUT(#FD),A в ПЛИС засунуть . И самое главное, все эти доработки не будут требовать обязательного присутствия ПЛИС, т.е. комп будет работать и без ПЛИС, просто не будет доп функционала.
    Давай уж вываливай что и как. Будем смотреть. А потом уж видно.

    Скрытый текст

    Profi 4.02 512k
    Profi 5.04 1024k нижняя плата здесь
    Scorpion 256k+ProfROM+SMUC 1.3+SMUC 2.0+ZXMC2
    Pentagon v2.2+Z-controller+ZXMC2+NeoGS
    АТМ 7.10 1024k
    Pentagon 2.666LE
    ZX Evolution 4Mb rev B
    [свернуть]


    Извещение лички отключено, захожу редко.

  7. #327

    Регистрация
    27.03.2005
    Адрес
    CПб
    Сообщений
    711
    Спасибо Благодарностей отдано 
    0
    Спасибо Благодарностей получено 
    3
    Поблагодарили
    3 сообщений
    Mentioned
    0 Post(s)
    Tagged
    0 Thread(s)

    По умолчанию

    Цитата Сообщение от savelij Посмотреть сообщение
    Я ориентирусь на 3032ALC44. Под нее библиотека есть, а под 3032ATC еще рисовать нужно
    Плата в P-Cade делается? У меня есть для него посадочное место QFP44.

    Цитата Сообщение от savelij Посмотреть сообщение
    Я так понимаю 2 ЛЛ1 все равно останутся. Что то уйдет в плисину.
    Лучше IORQ для слотов оставить на ЛЛ1 (74AHCT32). У нее задержка меньше, чем у MAX3000. Как раз два корпуса нужно.
    Цитата Сообщение от savelij Посмотреть сообщение
    Чтение тех битов я вернул на АУ. И есть еще свободные биты, только что туда завести вот вопрос. И не нужно ничего добавлять для их чтения.
    На AY битов не хватит. С мегабайтом памяти надо 6 бит, вместо 4. Еще надо 2-й бит 1ffd читать. И той схемой, что в зеленом Скорпионе-256 можно сжечь AY. Достаточно порт AY переключить на выход и записать в него нули. Если делать чтение портов на CPLD, то по сравнению со схемой контроллера SD карточки надо просто завести еще 2 адреса - A14 и A15 и 3064 вместо 3032 поставить. Посадочные места у них одинаковые.

  8. #328

    Регистрация
    23.03.2007
    Адрес
    г. Сухиничи, Калужская обл.
    Сообщений
    1,793
    Спасибо Благодарностей отдано 
    0
    Спасибо Благодарностей получено 
    0
    Поблагодарили
    0 сообщений
    Mentioned
    2 Post(s)
    Tagged
    0 Thread(s)

    По умолчанию

    Цитата Сообщение от Blade Посмотреть сообщение
    Плата в P-Cade делается? У меня есть для него посадочное место QFP44.
    Ага пикад. 2001. Но мне все равно нада ее в библиотеку добавить будет.

    Цитата Сообщение от Blade Посмотреть сообщение
    На AY битов не хватит. С мегабайтом памяти надо 6 бит, вместо 4. Еще надо 2-й бит 1ffd читать. И той схемой, что в зеленом Скорпионе-256 можно сжечь AY. Достаточно порт AY переключить на выход и записать в него нули. Если делать чтение портов на CPLD, то по сравнению со схемой контроллера SD карточки надо просто завести еще 2 адреса - A14 и A15 и 3064 вместо 3032 поставить. Посадочные места у них одинаковые.
    Что то мне кажется что плисина тоже не выход. 7 бит надо читать с порта 7ффд (полметра по схеме пентагона) и 4 (или 5?) с порта 1ффд.

    Скрытый текст

    Profi 4.02 512k
    Profi 5.04 1024k нижняя плата здесь
    Scorpion 256k+ProfROM+SMUC 1.3+SMUC 2.0+ZXMC2
    Pentagon v2.2+Z-controller+ZXMC2+NeoGS
    АТМ 7.10 1024k
    Pentagon 2.666LE
    ZX Evolution 4Mb rev B
    [свернуть]


    Извещение лички отключено, захожу редко.

  9. #329

    Регистрация
    27.03.2005
    Адрес
    CПб
    Сообщений
    711
    Спасибо Благодарностей отдано 
    0
    Спасибо Благодарностей получено 
    3
    Поблагодарили
    3 сообщений
    Mentioned
    0 Post(s)
    Tagged
    0 Thread(s)

    По умолчанию

    Цитата Сообщение от savelij Посмотреть сообщение
    Ага пикад. 2001.
    У меня к 2004 библиотека. 2001 может не открыть. Вот здесь чертеж корпуса есть. 53-54 страницы.
    Цитата Сообщение от savelij Посмотреть сообщение
    Что то мне кажется что плисина тоже не выход. 7 бит надо читать с порта 7ффд (полметра по схеме пентагона) и 4 (или 5?) с порта 1ффд.
    Читать надо все 16 бит. В плисе это просто.
    Вложения Вложения
    • Тип файла: zip QFP.zip (80.4 Кб, Просмотров: 109)

  10. #330

    Регистрация
    23.03.2007
    Адрес
    г. Сухиничи, Калужская обл.
    Сообщений
    1,793
    Спасибо Благодарностей отдано 
    0
    Спасибо Благодарностей получено 
    0
    Поблагодарили
    0 сообщений
    Mentioned
    2 Post(s)
    Tagged
    0 Thread(s)

    По умолчанию

    Цитата Сообщение от Blade Посмотреть сообщение
    У меня к 2004 библиотека. 2001 может не открыть. Вот здесь чертеж корпуса есть. 53-54 страницы.

    Читать надо все 16 бит. В плисе это просто.
    А ног то хватит? И как их читать? Через какой то порт? Через какой?

    Придется срисовывать с пдфки, либу нечем открыть.

    Скрытый текст

    Profi 4.02 512k
    Profi 5.04 1024k нижняя плата здесь
    Scorpion 256k+ProfROM+SMUC 1.3+SMUC 2.0+ZXMC2
    Pentagon v2.2+Z-controller+ZXMC2+NeoGS
    АТМ 7.10 1024k
    Pentagon 2.666LE
    ZX Evolution 4Mb rev B
    [свернуть]


    Извещение лички отключено, захожу редко.

Страница 33 из 110 ПерваяПервая ... 293031323334353637 ... ПоследняяПоследняя

Информация о теме

Пользователи, просматривающие эту тему

Эту тему просматривают: 1 (пользователей: 0 , гостей: 1)

Похожие темы

  1. Релиз платы "Scorpion ZS 256 turbo+"
    от ZXFanat в разделе Scorpion
    Ответов: 34
    Последнее: 22.06.2011, 13:02
  2. Продается ПРОФИ 5.03 - с доработками типа "SCORPION MAGIC".
    от Alex2 в разделе Барахолка (архив)
    Ответов: 28
    Последнее: 14.02.2011, 10:54
  3. Ответов: 0
    Последнее: 15.08.2010, 14:38
  4. Раздел "Другие компьютеры"
    от CityAceE в разделе Форум
    Ответов: 29
    Последнее: 19.03.2008, 20:28
  5. Ответов: 8
    Последнее: 26.12.2007, 12:22

Ваши права

  • Вы не можете создавать новые темы
  • Вы не можете отвечать в темах
  • Вы не можете прикреплять вложения
  • Вы не можете редактировать свои сообщения
  •