Hi All!
Восстанавливаю свой старый Pentagon 128 (1991).
Делал для него систему питания с применением обычного ноутбучного адаптера. Возможно кому-нибудь будет интересно/полезно.
Варианты:
1) БП от ПК
+ быстро и доступно
+ большие мощности
+ надежно и просто.
+ легко найти
- БП большой, много проводов лишних
- корпус неэстетичен (под внутренний монтаж)
2) БП на плате
+ нужные параметры напряжений питания
+ размер
- необходимо решать проблему с корпусом
3) БП от ноутбука
+ относительно легко достать
+ компактные размеры и готовый корпуc
- 19Вольт на выходе, а нужно +5 (2А) и +12В (2А)
- необходим понижающий DC-DC преобразователь
Реализация третьего варианта:
Итого: есть блок питания от старого ноутбука, 19В (3.4A), необходимо запитать от него ZX Spectrum (Pentagon 128 с дисководом).
Решение:
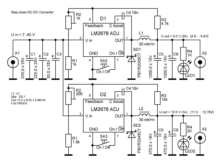
Берем два импульсных преобразователя, настраиваем их на +5 и +12В.
Основа — микросхема LM2678-ADJ – эффективность — до 92% - можно штатно построить преобразователь 5В (5А) при входном напряжении от 8 до 40В.
Схема — стандартная из даташита на микросхему:
http://www.alex-ismagilov.com/radio/...nverter-01.GIF
http://www.alex-ismagilov.com/radio/...verter-01.spl7
Плата:
http://www.alex-ismagilov.com/radio/...er/pcb_all.gif
http://www.alex-ismagilov.com/radio/...pcb_solder.gif
http://www.alex-ismagilov.com/radio/...er/pcb_cmp.gif
Исходнк платы:
http://www.alex-ismagilov.com/radio/...er/pcb/Pcb.lay
В сборе:
http://www.alex-ismagilov.com/radio/...o/IMG_3280.JPG
http://www.alex-ismagilov.com/radio/...o/IMG_3281.JPG
http://www.alex-ismagilov.com/radio/...o/IMG_3283.JPG
http://www.alex-ismagilov.com/radio/...o/IMG_3284.JPG
http://www.alex-ismagilov.com/radio/...o/IMG_3285.JPG
http://www.alex-ismagilov.com/radio/...o/IMG_3286.JPG
http://www.alex-ismagilov.com/radio/...o/IMG_3289.JPG
Готовый вариант в сборе внутри копма:
http://www.alex-ismagilov.com/radio/...o/IMG_3292.JPG
http://www.alex-ismagilov.com/radio/...o/IMG_3293.JPG
В штатном режиме радиаторы на микросхемы не требуется.
Эта плата делалась на базе предыдущего проектика на LM2678:
http://www.alex-ismagilov.com/radio/.../Converter.htm
Там же есть описание - как сделать дроссели необходимого номинала.
PS: возможно, некоторые элементы выбраны слишком с запасом - просто это все было доступно и относительно под рукой.




Ответить с цитированием
Размещение рекламы на форуме способствует его дальнейшему развитию 
