Важная информация

User Tag List

Страница 30 из 54 ПерваяПервая ... 262728293031323334 ... ПоследняяПоследняя
Показано с 291 по 300 из 531

Тема: Контроллер клавиатуры для "Пентагон-128" на ATMega8/48/88/168/328

  1. #291

    Регистрация
    21.02.2018
    Адрес
    г. Харьков, Украина
    Сообщений
    5
    Спасибо Благодарностей отдано 
    0
    Спасибо Благодарностей получено 
    0
    Поблагодарили
    0 сообщений
    Mentioned
    0 Post(s)
    Tagged
    0 Thread(s)

    По умолчанию

    Спасибо!!!
    Буду пробовать...

  2. #292

    Регистрация
    01.10.2008
    Адрес
    Нефтекамск
    Сообщений
    415
    Записей в дневнике
    4
    Спасибо Благодарностей отдано 
    15
    Спасибо Благодарностей получено 
    3
    Поблагодарили
    3 сообщений
    Mentioned
    0 Post(s)
    Tagged
    0 Thread(s)

    По умолчанию

    Ну все-таки, ребят, подскажите... Надо и J1 и X1 подключать? я совсем не разобрался.

  3. #293

    Регистрация
    21.02.2018
    Адрес
    г. Харьков, Украина
    Сообщений
    5
    Спасибо Благодарностей отдано 
    0
    Спасибо Благодарностей получено 
    0
    Поблагодарили
    0 сообщений
    Mentioned
    0 Post(s)
    Tagged
    0 Thread(s)

    По умолчанию

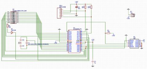
    Вечер добрый всем!
    Народ, собрал схему на ATMEGA48 - клавиатура не работает
    Схему прилагаю...
    Все правильно сделал?
    Фьюзы зашивал вот эти:
    avrdude -p atmega48 -c USBasp -U flash:w:KBD13_M48_nw_MODIFIEDv5_3_24MHz.hex -U lfuse:w:0xEE:m -U hfuse:w:0xD5:m
    Кварц на 24Mhz
    Подключаю к Pentagon 128 2014.
    При включении клавиатура зажигает 3 диода и тухнет. После этого NumLock не зажигает диод, клавиатура не отвечает даже на ресет.
    Может в схеме где-то ошибся?
    Миниатюры Миниатюры Нажмите на изображение для увеличения. 

Название:	ZX_KBD_PS2.jpg 
Просмотров:	363 
Размер:	19.0 Кб 
ID:	64389  

  4. #294

    Регистрация
    20.01.2016
    Адрес
    п. Власиха, Московская обл.
    Сообщений
    594
    Спасибо Благодарностей отдано 
    6
    Спасибо Благодарностей получено 
    41
    Поблагодарили
    22 сообщений
    Mentioned
    1 Post(s)
    Tagged
    0 Thread(s)

    По умолчанию

    Еще бы увидеть что там нарисовано... выложите на какой-нибудь хостинг картинок, например, savepice.ru

    PS: на всякий проверьте CLK, DAT клавиатуры правильно подключены?

  5. #295

    Регистрация
    21.02.2018
    Адрес
    г. Харьков, Украина
    Сообщений
    5
    Спасибо Благодарностей отдано 
    0
    Спасибо Благодарностей получено 
    0
    Поблагодарили
    0 сообщений
    Mentioned
    0 Post(s)
    Tagged
    0 Thread(s)

    По умолчанию

    Простите, схема и правда неразборчиво вышла...
    Залил сюда:
    https://cdn1.savepice.ru/uploads/201...b0390-full.png
    CLK, DAT включено правильно...
    Последний раз редактировалось Vadilio; 28.02.2018 в 03:10.

  6. #296

    Регистрация
    06.06.2013
    Адрес
    г. Москва
    Сообщений
    285
    Спасибо Благодарностей отдано 
    3
    Спасибо Благодарностей получено 
    10
    Поблагодарили
    4 сообщений
    Mentioned
    0 Post(s)
    Tagged
    0 Thread(s)

    По умолчанию

    платку сами разводили?

  7. #297

    Регистрация
    20.01.2016
    Адрес
    п. Власиха, Московская обл.
    Сообщений
    594
    Спасибо Благодарностей отдано 
    6
    Спасибо Благодарностей получено 
    41
    Поблагодарили
    22 сообщений
    Mentioned
    1 Post(s)
    Tagged
    0 Thread(s)

    По умолчанию

    Проверьте, есть ли генерация на PB7.
    Светодиоды на клавиатуре загораются при подаче питания, а раз не реагирует - значит атмега не запустилась, может конденсаторы не те на кварце или еще что-то, посмотрите так же что на CLK и DAT, если есть чем посмотреть, анализатором или осциллографом.

    PS: по схеме вроде бы всё верно, единственное, можно наверное не ставить подтяжки на CLK, DAT, т.к. они есть в клавиатуре, ну и я, например, AVCC, AREF и второе GND не подключаю.
    Последний раз редактировалось EvgenRU; 28.02.2018 в 09:16.

  8. #298

    Регистрация
    21.02.2018
    Адрес
    г. Харьков, Украина
    Сообщений
    5
    Спасибо Благодарностей отдано 
    0
    Спасибо Благодарностей получено 
    0
    Поблагодарили
    0 сообщений
    Mentioned
    0 Post(s)
    Tagged
    0 Thread(s)

    По умолчанию

    Плату взял RK86-keyboard-controller, немного доработал и собрал по схеме.

    - - - Добавлено - - -

    Цитата Сообщение от EvgenRU Посмотреть сообщение
    Проверьте, есть ли генерация на PB7.
    Светодиоды на клавиатуре загораются при подаче питания, а раз не реагирует - значит атмега не запустилась, может конденсаторы не те на кварце или еще что-то, посмотрите так же что на CLK и DAT, если есть чем посмотреть, анализатором или осциллографом.

    PS: по схеме вроде бы всё верно, единственное, можно наверное не ставить подтяжки на CLK, DAT, т.к. они есть в клавиатуре, ну и я, например, AVCC, AREF и второе GND не подключаю.
    Спасибо за ответ.
    Резисторы подтяжки clk/dat я убрал.
    Возможно дело в конденсаторах на кварце.
    Ставил 22пФ. Может надо больше емкости? Попробую поменять конденсаторы.
    Осцилографа к сожалению нет. Хотя, если придется, я думаю найду чем посмотреть.

    AVCC, AREF и второе GND я так понял подключать не обязательно, но если подключено - это не может повлиять на работоспособность схемы?
    А фьюзы правильные ставлю - lfuse:w:0xEE:m -U hfuse:w:0xD5? Для ATMEGA48?

  9. #299

    Регистрация
    06.06.2013
    Адрес
    г. Москва
    Сообщений
    285
    Спасибо Благодарностей отдано 
    3
    Спасибо Благодарностей получено 
    10
    Поблагодарили
    4 сообщений
    Mentioned
    0 Post(s)
    Tagged
    0 Thread(s)

    По умолчанию

    а с чем связана уборка подтяжки clk/dat какие мотивации?

  10. #300

    Регистрация
    20.01.2016
    Адрес
    п. Власиха, Московская обл.
    Сообщений
    594
    Спасибо Благодарностей отдано 
    6
    Спасибо Благодарностей получено 
    41
    Поблагодарили
    22 сообщений
    Mentioned
    1 Post(s)
    Tagged
    0 Thread(s)

    По умолчанию

    Цитата Сообщение от Vadilio Посмотреть сообщение
    AVCC, AREF и второе GND я так понял подключать не обязательно, но если подключено - это не может повлиять на работоспособность схемы?
    Если подключено, то это даже лучше.

    Цитата Сообщение от Vadilio Посмотреть сообщение
    А фьюзы правильные ставлю - lfuse:w:0xEE:m -U hfuse:w:0xD5? Для ATMEGA48?
    Ну да, я вроде такие и рекомендовал для этой прошивки.
    Можете еще попробовать такие
    -U lfuse:w:0xee:m -U hfuse:w:0xdd:m -U efuse:w:0xff:m

    Цитата Сообщение от doc_fbi Посмотреть сообщение
    а с чем связана уборка подтяжки clk/dat какие мотивации?
    С тем, что в клавиатуре она есть, в самом контроллере по заверению производителей.
    Чтобы не быть голословным - процитирую "Both CLOCK and DATA lines are implemented on the keyboard end as open-collector outputs with pull-up resistors to +5V. It is possible (and sometimes necessary) for the host system to actively pull these lines LOW." ссылка http://oap.sourceforge.net/keyboard_...EYBOARDFAQ_005 ну и много где еще об этом написано.
    Последний раз редактировалось EvgenRU; 28.02.2018 в 14:34.

Страница 30 из 54 ПерваяПервая ... 262728293031323334 ... ПоследняяПоследняя

Информация о теме

Пользователи, просматривающие эту тему

Эту тему просматривают: 1 (пользователей: 0 , гостей: 1)

Похожие темы

  1. Ответов: 112
    Последнее: 03.08.2020, 16:24
  2. Ответов: 3
    Последнее: 16.10.2010, 14:04
  3. Продам плату "Пентагон-128K" + примочки
    от Atari в разделе Барахолка (архив)
    Ответов: 3
    Последнее: 20.03.2010, 13:30
  4. Продам печатные платы: от "Львов-48" и клавиатуры
    от Tim0xA в разделе Барахолка (архив)
    Ответов: 9
    Последнее: 27.12.2008, 16:41
  5. Ответов: 3
    Последнее: 23.07.2007, 19:10

Ваши права

  • Вы не можете создавать новые темы
  • Вы не можете отвечать в темах
  • Вы не можете прикреплять вложения
  • Вы не можете редактировать свои сообщения
  •