Всем доброго времени суток!
попал ко мне данный девайс в нерабочем состоянии
фото тут - http://rk86.com/frolov/forum-1.jpg
и тут - http://www.leningrad.su/museum/show_big.php?n=925
из особенностей компа - расширенная клавиатура и поддержка русского языка в бейсике,
собран на Т34ВГ1, на плате установлен кодер секам и модулятор
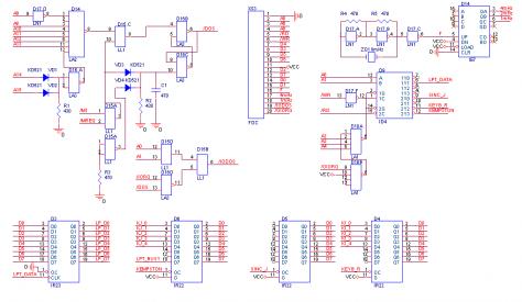
может у кого осталась схема от него? буду очень признателен
если прошивка ПЗУ кого заинтересует, то выложу






Ответить с цитированием
Размещение рекламы на форуме способствует его дальнейшему развитию 
