User Tag List

Страница 6 из 18 ПерваяПервая ... 2345678910 ... ПоследняяПоследняя
Показано с 51 по 60 из 185

Тема: Специалист_МХ: контроллер дисковода

Комбинированный просмотр

Предыдущее сообщение Предыдущее сообщение   Следующее сообщение Следующее сообщение
  1. #1

    Регистрация
    12.12.2011
    Адрес
    г. Иркутск
    Сообщений
    2,509
    Спасибо Благодарностей отдано 
    10
    Спасибо Благодарностей получено 
    22
    Поблагодарили
    20 сообщений
    Mentioned
    0 Post(s)
    Tagged
    0 Thread(s)

    По умолчанию

    Цитата Сообщение от fifan Посмотреть сообщение
    На дополнение несколькими логическими элементами ёмкости EPM7032SLC44 может не хватить.
    Попробуй, ну а если нет, то можно несколько вариантов замутить.

  2. #1
    С любовью к вам, Yandex.Direct
    Размещение рекламы на форуме способствует его дальнейшему развитию

  3. #2

    Регистрация
    30.05.2007
    Адрес
    г. Лянтор, Сургутского р-на, ХМАО
    Сообщений
    4,436
    Спасибо Благодарностей отдано 
    163
    Спасибо Благодарностей получено 
    190
    Поблагодарили
    121 сообщений
    Mentioned
    5 Post(s)
    Tagged
    0 Thread(s)

    По умолчанию

    Перепрошил. Процесс не нормальной работы виден из видео. RAMFOS не видет контроллер дисковода. Это наблюдается в переходе по F6 не в MX-DOS, а в ROM-диск. В нём я запускаю MX-DOS4 - программа для форматирования дискет. В ней я сначала нажимаю F1, потом F4. Из видео видно что при включении компьютера сразу начинает крутиться диск дисковода В. По F4 в MX-DOS он останавливается, запускается диск дисковода А. Кроме видео привожу внутренности ПЛИС и схему контроллера дисковода. Может кто найдёт ошибку. Сообщите.

    http://youtu.be/oTJVOQpc9ds
    Последний раз редактировалось fifan; 24.08.2013 в 17:59.

  4. #3

    Регистрация
    30.05.2007
    Адрес
    г. Лянтор, Сургутского р-на, ХМАО
    Сообщений
    4,436
    Спасибо Благодарностей отдано 
    163
    Спасибо Благодарностей получено 
    190
    Поблагодарили
    121 сообщений
    Mentioned
    5 Post(s)
    Tagged
    0 Thread(s)

    По умолчанию

    Нашёл одну ошибку в плисине. В библиотечном элементе 7495 (ИР1) для Quartus'а стоят лишние инверторы на входах C1 и С2. Посмотрел даташит на 7495 и советский справочник на ИР1 - в них нигде нет этих инверторов. Попробую исправить. Но сначала посмотрю как у меня делится частота в плисине. Должно быть так: 40 МГц/5=8 МГц, 8 МГц/2=4 МГц и наконец 4/2/2=1 МГц. От каждой частоты я сделал выводы.

  5. #4
    HardWareMan
    Гость

    По умолчанию

    Инверсия тактовых входов могла быть добавлена для выравнивания фазы. Шило говорит, что ИР1 использует отрицательный перепад (1 => 0), а триггер в плисинах использует положительный перепад (0 => 1). Учитывая, что у тебя там вообще голая тактовая, то это как-то монопенисуально. К тому же, это предкомпенсация для потока записи. А у тебя даже не читается. Ты с петлей HOLD не прощелкал? У Спеца дисковод требует использования сигнала HOLD процессора.

  6. #5

    Регистрация
    30.05.2007
    Адрес
    г. Лянтор, Сургутского р-на, ХМАО
    Сообщений
    4,436
    Спасибо Благодарностей отдано 
    163
    Спасибо Благодарностей получено 
    190
    Поблагодарили
    121 сообщений
    Mentioned
    5 Post(s)
    Tagged
    0 Thread(s)

    По умолчанию

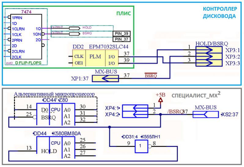
    Цитата Сообщение от HardWareMan Посмотреть сообщение
    Ты с петлей HOLD не прощелкал? У Спеца дисковод требует использования сигнала HOLD процессора.
    Вот нарисовал. Джамперы XP3 поставил в положение 2-3 и на Специалисте_МХ2 XP4 разомкнул. Использую ВМ80. Вроде правильно. Кстати XP3 в положении 1-2 комп окрашивает экран в мелкую мозаику при включении.
    Миниатюры Миниатюры Нажмите на изображение для увеличения. 

Название:	Hold.jpg 
Просмотров:	270 
Размер:	76.9 Кб 
ID:	42884  
    Последний раз редактировалось fifan; 24.08.2013 в 22:03.

  7. #6

    Регистрация
    30.05.2007
    Адрес
    г. Лянтор, Сургутского р-на, ХМАО
    Сообщений
    4,436
    Спасибо Благодарностей отдано 
    163
    Спасибо Благодарностей получено 
    190
    Поблагодарили
    121 сообщений
    Mentioned
    5 Post(s)
    Tagged
    0 Thread(s)

    По умолчанию

    Пипец! Я оказывается подавал внешнюю частоту в 10 МГц! Не посмотрел на схему, что на разъём MX-BUS подаётся 10 МГц. Я думал, что 40 МГц. На это и рассчитана схема. Анализатор спектра использую первый раз. Купил здесь. Разобрался в программе и решил проверить частоту и не та. На рисунке сверху вниз должно быть: 40 МГц, 4 МГц, 2 МГц, 1 МГц, /U3, /U5, /WR и DS1. Завтра достану плату Специалиста_МХ2 из корпуса и доведу нужные 40 МГц к контакту 9 разъёма MX-BUS. Кстати, обратите внимание какая "неправильная" приходит частота в 10 МГц.
    Миниатюры Миниатюры Нажмите на изображение для увеличения. 

Название:	usbeezxla.jpg 
Просмотров:	299 
Размер:	73.1 Кб 
ID:	42889  
    Последний раз редактировалось fifan; 25.08.2013 в 16:47.

  8. #7
    HardWareMan
    Гость

    По умолчанию

    Это не анализатор спектра. Это логический анализатор. И, учитывая что он пашет на 24МГц, он твои 40 никогда не увидит (он даже на 10МГц видит "алиаз"). Далее, 40МГц идет. Я прозвонил плату и вышел на пин, по счету 5й в ряду с первым (наверное и есть 9й, если считать что один ряд четный а второй нет). Идет, правда, напрямую с кварца, но если остальная работа компьютера не нарушается, тогда ничего страшного в этом нет, но я бы буферизировал. И теперь самое важное:
    1. У меня есть Logic-U PLUS, его предел 24МГц сэмплирования на 8 каналов (обошелся в 100 баксов):

    2. У меня есть Logic Analyzer, его предел 100МГц на 16 каналов (55 баксов):

  9. #8

    Регистрация
    30.05.2007
    Адрес
    г. Лянтор, Сургутского р-на, ХМАО
    Сообщений
    4,436
    Спасибо Благодарностей отдано 
    163
    Спасибо Благодарностей получено 
    190
    Поблагодарили
    121 сообщений
    Mentioned
    5 Post(s)
    Tagged
    0 Thread(s)

    По умолчанию

    Цитата Сообщение от HardWareMan Посмотреть сообщение
    Далее, 40МГц идет. Я прозвонил плату и вышел на пин, по счету 5й в ряду с первым (наверное и есть 9й, если считать что один ряд четный а второй нет). Идет, правда, напрямую с кварца, но если остальная работа компьютера не нарушается, тогда ничего страшного в этом нет, но я бы буферизировал.
    Не должно быть там 40 МГц. Я вроде во всех трёх платах подводил 10 МГц к 9 пину разъёмов. Провёл у себя к данному контакту 40 МГц экранированным проводом, пока ещё не включал.

    ---------- Post added at 19:43 ---------- Previous post was at 18:35 ----------

    Хотя нет. Посмотрел сейчас сканы печатной платы от perestronin'а действительно на 9 пин разъёмов приходит 40 МГц. Хотя в схеме не так. Похоже я perestronin'у передал гербер-файлы уже с переделанным сигналом 40 МГц. И не отразил в схеме. Сейчас всё проверю и исправлю схему последней версии платы.
    Последний раз редактировалось fifan; 26.08.2013 в 16:52.

  10. #9

    Регистрация
    30.05.2007
    Адрес
    г. Лянтор, Сургутского р-на, ХМАО
    Сообщений
    4,436
    Спасибо Благодарностей отдано 
    163
    Спасибо Благодарностей получено 
    190
    Поблагодарили
    121 сообщений
    Mentioned
    5 Post(s)
    Tagged
    0 Thread(s)

    По умолчанию

    После очередных сидений за Специалистом_МХ2. Конкретнее занимался я контроллером дисковода. Ничего не хорошего сегодняшний вечер мне не дал. Обо всём по порядку.
    Первое. Прокинул я 40 МГц экранированным проводом к разъёму MX-BUS. Включил компьютер и ситуация не поменялась. Когда-то мне Афанасьев писал, что если я не подам частоту напрямую с генератора, конкретнее 4 и 1 МГц, которые нужны для контроллера дисковода, то никакой работы от контроллера я не дождусь. Так и получилось. Хоть я и поделили 40 до 4 и 1 МГц (выходят, проверил частотомером), но этого не достаточно для запуска. Фазы не ты, наверное сдвинуты выходные частоты тоносительно входной (задержка в ПЛИС).
    Из описания MX-DOS Афанасьевым:
    В нашем контроллере в качестве аппаратной связующей цепи между БИС и МП использован вход «Захват» МП. Этот вход имеет меньший приоритет прерывания работы МП, а именно только после полного завершения выполнения команды. В этом случае подача (снятие) фронта сигнала на вход «Захват» такого же важного значения не имеет. Минимальным условием синхронизации здесь является подача тактовых частот для БИС и МП от одного источника.
    Второе. Проходят команды с дополнительных портов контроллера дисковода, в частности смена дисковода. Сужу по переключению дисководов (вращение одного прекращается, второго включается) при помощи программы MXDOS4 (программа форматирования под RAMFOSом) и моего SpetsCommanderа (при выборе дисковода А или В).
    Значит не работает тракт компьютер <-> ВГ93. По крайней мере на шине данных ничего нет. Посему эксперименты с контроллером дисковода, по крайней мере под Специалистом_МХ2, я прекращаю, не считаю нужным.
    Последний раз редактировалось fifan; 31.08.2013 в 16:29.

  11. #10

    Регистрация
    30.05.2007
    Адрес
    г. Лянтор, Сургутского р-на, ХМАО
    Сообщений
    4,436
    Спасибо Благодарностей отдано 
    163
    Спасибо Благодарностей получено 
    190
    Поблагодарили
    121 сообщений
    Mentioned
    5 Post(s)
    Tagged
    0 Thread(s)

    По умолчанию

    Просмотрев исходники модуля расширения для Робика решил переписать исходники контроллера дисковода на vhdl. Вроде получилось, да и заняло по сравнению со схемным вводом меньше ячеек (24 из 32). Даже удалось впихнуть элементы выбора 3 и 5-дюймовых дисководов. Осталось 4 незанятых пина. Правда в схемном вводе стоят ещё делители 40/8/4/1 МГц. Оставил счётчики 8/4/1 МГц. Соответственно работать новая прошивка будет только под Специалистом_МХ.

Страница 6 из 18 ПерваяПервая ... 2345678910 ... ПоследняяПоследняя

Информация о теме

Пользователи, просматривающие эту тему

Эту тему просматривают: 1 (пользователей: 0 , гостей: 1)

Похожие темы

  1. Контроллер дисковода
    от andrew76 в разделе Внешние накопители
    Ответов: 55
    Последнее: 12.04.2024, 16:33
  2. Ответов: 24
    Последнее: 30.04.2016, 23:47
  3. Ленинград 3 + контроллер дисковода
    от zorel в разделе Барахолка (архив)
    Ответов: 2
    Последнее: 28.07.2011, 14:03
  4. Куплю контроллер дисковода
    от djvini в разделе Барахолка (архив)
    Ответов: 10
    Последнее: 21.04.2011, 01:19
  5. контроллер дисковода на микроконтроллере.
    от rnd.gen в разделе Внешние накопители
    Ответов: 92
    Последнее: 21.12.2010, 16:58

Ваши права

  • Вы не можете создавать новые темы
  • Вы не можете отвечать в темах
  • Вы не можете прикреплять вложения
  • Вы не можете редактировать свои сообщения
  •