Важная информация

User Tag List

Страница 15 из 15 ПерваяПервая ... 1112131415
Показано с 141 по 148 из 148

Тема: Корвет: Печатные платы

  1. #141

    Регистрация
    21.02.2011
    Адрес
    Воронеж
    Сообщений
    126
    Спасибо Благодарностей отдано 
    110
    Спасибо Благодарностей получено 
    43
    Поблагодарили
    16 сообщений
    Mentioned
    2 Post(s)
    Tagged
    0 Thread(s)

    По умолчанию

    Цитата Сообщение от Xrust Посмотреть сообщение
    TomaTLAB, сканы в чате https://t.me/pk8010_20 в файлах лежат.
    А что с телеграм-каналом случилось ? Куда пропал ?

  2. #142

    Регистрация
    30.05.2017
    Адрес
    г. Алматы, Казахстан
    Сообщений
    908
    Спасибо Благодарностей отдано 
    63
    Спасибо Благодарностей получено 
    275
    Поблагодарили
    148 сообщений
    Mentioned
    0 Post(s)
    Tagged
    0 Thread(s)

    По умолчанию

    новый канал уже https://t.me/KOPBET8020

    Эти 2 пользователя(ей) поблагодарили Sancho45 за это полезное сообщение:

    Willy(13.03.2023), Xrust(13.03.2023)

  3. #143

    Регистрация
    12.04.2017
    Адрес
    г. Тольятти
    Сообщений
    932
    Спасибо Благодарностей отдано 
    247
    Спасибо Благодарностей получено 
    169
    Поблагодарили
    82 сообщений
    Mentioned
    0 Post(s)
    Tagged
    0 Thread(s)

    По умолчанию

    Выкладываю последнюю версию гербера Корвет 2022 V1.2
    Разработана на основе скана версии 1988г. Отличается от оригинала перемасштабированием под дюймовый футпринт и разводкой под преобразователи напряжения +12В, -12В, -5В (может питаться от одного источника +5В).
    От V1.1 отличается тем, что исправлены 3 небольших ошибки в разводке. Больше да текущий момент ошибок не обнаружено.
    Собраны и протестированы основные узлы платы. Не проверялись: интерфейсы магнитофона, принтера, локальной сети, последовательного порта, джойстиков и разъем расширения.

    Corvette2022v1_2.zip

    Вложения Вложения
    Последний раз редактировалось Xrust; 09.07.2023 в 21:37.

    Эти 4 пользователя(ей) поблагодарили Xrust за это полезное сообщение:

    gdv2002(23.04.2023), Mr-Linker(25.04.2023), nimdasys_inbox_ru(23.04.2023)

  4. #144

    Регистрация
    23.04.2020
    Адрес
    г. Черкесск
    Сообщений
    381
    Спасибо Благодарностей отдано 
    373
    Спасибо Благодарностей получено 
    22
    Поблагодарили
    18 сообщений
    Mentioned
    0 Post(s)
    Tagged
    0 Thread(s)

    По умолчанию

    А есть ли новодел платы клавиатуры ?!

    P.S. Кстати, инструментарий Gerber Viewer на сайте JLCPCB отображает верх платы серым!
    Последний раз редактировалось nimdasys_inbox_ru; 23.04.2023 в 07:18.

    Моё железо:


    ZX-Evo C4/Neo-GS C3/ZXM-Sound Card Extreme/ZXM-Moon Sound/ZXM-General Sound
    Profi 3.2
    Pentagon-128 GRM-1 by elker2019
    Pentagon-128 v.2014
    ZXM-Phoenix rev.01
    БК-0010/0011
    --- в процессе сборки ---
    ЮТ-88 (почти 100%, так как не хватает К1533ЛП16/SN74ALS1034, а также ПЗУ а-ля РЕ3 и РТ4)
    Сябр-v2 (почти 35%)
    Aleste 520EX
    Omega-MSX
    [свернуть]

  5. #145

    Регистрация
    12.04.2017
    Адрес
    г. Тольятти
    Сообщений
    932
    Спасибо Благодарностей отдано 
    247
    Спасибо Благодарностей получено 
    169
    Поблагодарили
    82 сообщений
    Mentioned
    0 Post(s)
    Tagged
    0 Thread(s)

    По умолчанию

    Цитата Сообщение от nimdasys_inbox_ru Посмотреть сообщение
    А есть ли новодел платы клавиатуры ?!

    P.S. Кстати, инструментарий Gerber Viewer на сайте JLCPCB отображает верх платы серым!
    1. Нет, клаву не разводил. Кстати, может на чериках попробовать развести?
    2. Это глюк JLCPCB. Там надо просто по галочке "паяльная маска" кликнуть. Ее нет, но она почему-то отображается.

    Этот пользователь поблагодарил Xrust за это полезное сообщение:

    nimdasys_inbox_ru(23.04.2023)

  6. #146

    Регистрация
    23.04.2020
    Адрес
    г. Черкесск
    Сообщений
    381
    Спасибо Благодарностей отдано 
    373
    Спасибо Благодарностей получено 
    22
    Поблагодарили
    18 сообщений
    Mentioned
    0 Post(s)
    Tagged
    0 Thread(s)

    По умолчанию

    Цитата Сообщение от Xrust Посмотреть сообщение
    1. Нет, клаву не разводил. Кстати, может на чериках попробовать развести?
    2. Это глюк JLCPCB. Там надо просто по галочке "паяльная маска" кликнуть. Ее нет, но она почему-то отображается.
    1 - обязательно нужно реализовать!

    2 - а что нужно отжать, чтобы были видны переходные отверстия ?!

    Моё железо:


    ZX-Evo C4/Neo-GS C3/ZXM-Sound Card Extreme/ZXM-Moon Sound/ZXM-General Sound
    Profi 3.2
    Pentagon-128 GRM-1 by elker2019
    Pentagon-128 v.2014
    ZXM-Phoenix rev.01
    БК-0010/0011
    --- в процессе сборки ---
    ЮТ-88 (почти 100%, так как не хватает К1533ЛП16/SN74ALS1034, а также ПЗУ а-ля РЕ3 и РТ4)
    Сябр-v2 (почти 35%)
    Aleste 520EX
    Omega-MSX
    [свернуть]

  7. #147

    Регистрация
    12.04.2017
    Адрес
    г. Тольятти
    Сообщений
    932
    Спасибо Благодарностей отдано 
    247
    Спасибо Благодарностей получено 
    169
    Поблагодарили
    82 сообщений
    Mentioned
    0 Post(s)
    Tagged
    0 Thread(s)

    По умолчанию

    Цитата Сообщение от nimdasys_inbox_ru Посмотреть сообщение
    2 - а что нужно отжать, чтобы были видны переходные отверстия ?!
    Думаю, этот вопрос лучше задать в службу поддержки JLCPCB. Но учитывая то, что с РФ эта контора больше не работает, этот вопрос не слишком актуален. По крайней мере на заказанных ранее платах переходные отверстия присутствуют и это главное

  8. #148

    Регистрация
    12.04.2017
    Адрес
    г. Тольятти
    Сообщений
    932
    Спасибо Благодарностей отдано 
    247
    Спасибо Благодарностей получено 
    169
    Поблагодарили
    82 сообщений
    Mentioned
    0 Post(s)
    Tagged
    0 Thread(s)

    По умолчанию

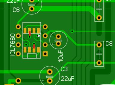
    В процессе сборки плат Корвет 2022 нашлось еще несколько ошибок. Они касаются только SMD вариантов преобразователей icl7660. DIP вариант разведен без ошибок.
    Вот последний гербер. Corvette2022v1_2.zip

    Нажмите на изображение для увеличения. 

Название:	smd1.jpg 
Просмотров:	123 
Размер:	15.3 Кб 
ID:	79152

    Нажмите на изображение для увеличения. 

Название:	smd2.jpg 
Просмотров:	119 
Размер:	18.1 Кб 
ID:	79153

Страница 15 из 15 ПерваяПервая ... 1112131415

Информация о теме

Пользователи, просматривающие эту тему

Эту тему просматривают: 1 (пользователей: 0 , гостей: 1)

Похожие темы

  1. Печатные платы от MAF
    от MAF в разделе Вектор
    Ответов: 210
    Последнее: 13.09.2018, 20:39
  2. Орион-128: Печатные платы.
    от Andrnow в разделе Орион
    Ответов: 63
    Последнее: 13.07.2015, 05:22
  3. Печатные платы Пентагон 128к
    от Addison в разделе Барахолка (архив)
    Ответов: 144
    Последнее: 27.11.2010, 12:27
  4. Печатные платы Ленинград-1
    от Александр Бухаров в разделе Барахолка (архив)
    Ответов: 17
    Последнее: 12.11.2010, 10:48
  5. печатные платы на заказ
    от hedj в разделе Несортированное железо
    Ответов: 1
    Последнее: 10.09.2006, 03:10

Ваши права

  • Вы не можете создавать новые темы
  • Вы не можете отвечать в темах
  • Вы не можете прикреплять вложения
  • Вы не можете редактировать свои сообщения
  •