User Tag List

Страница 2 из 2 ПерваяПервая 12
Показано с 11 по 18 из 18

Тема: Схема "Дельты-С"

  1. #11

    Регистрация
    14.06.2005
    Адрес
    г. Калуга
    Сообщений
    10,149
    Спасибо Благодарностей отдано 
    216
    Спасибо Благодарностей получено 
    776
    Поблагодарили
    420 сообщений
    Mentioned
    23 Post(s)
    Tagged
    0 Thread(s)

    По умолчанию

    Цитата Сообщение от marinovsoft Посмотреть сообщение
    Там все ссылки уже дохлые.
    Сайт поддержки моих изделий - http://micklab.ru/
    Группа ВКонтакте - https://vk.com/micklab

  2. #12

    Регистрация
    16.01.2005
    Адрес
    California, USA
    Сообщений
    828
    Спасибо Благодарностей отдано 
    108
    Спасибо Благодарностей получено 
    114
    Поблагодарили
    73 сообщений
    Mentioned
    1 Post(s)
    Tagged
    0 Thread(s)

    По умолчанию

    Вот распиновка из книжечки - интересно, что никакого C28 (B28) там нету - только A24, на который надо подавать +5В, чтобы запретить бортовое ПЗУ (ну точно как в оригинальном ZX):





    Вот паспорт с датами и кассета поближе сфотканы:



    На кассете вроде ничего особенного...
    Миниатюры Миниатюры Нажмите на изображение для увеличения. 

Название:	delta_6.jpg 
Просмотров:	1319 
Размер:	33.9 Кб 
ID:	59724   Нажмите на изображение для увеличения. 

Название:	delta3.jpg 
Просмотров:	1208 
Размер:	64.5 Кб 
ID:	59718   Нажмите на изображение для увеличения. 

Название:	delta7.jpg 
Просмотров:	1271 
Размер:	87.1 Кб 
ID:	59721  
    Последний раз редактировалось Shaos; 11.02.2017 в 01:31.
    Администратор сетевого сообщества nedoPC.org
    Урал 8/64К, Sp2000, ZX48K+, ZX16K (спалил), TS1000 (американский ZX81), TS2068, Дельта-С, 20 лет собираю ATM Turbo 2+
    Неспектрумы: Электроника МК-85 и МК-85М, ПК-01 Львов, БК-0011, Вектор-06Ц, Лик (спец), Апогеи, Radio-86RK SRAM 32K & 128K (всё ещё собираю)

  3. #13

    Регистрация
    06.02.2009
    Адрес
    Кемерово
    Сообщений
    1,417
    Спасибо Благодарностей отдано 
    74
    Спасибо Благодарностей получено 
    228
    Поблагодарили
    162 сообщений
    Mentioned
    3 Post(s)
    Tagged
    0 Thread(s)

    По умолчанию

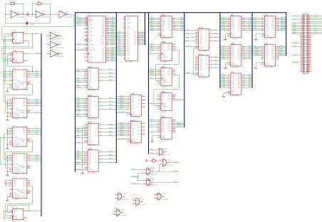
    Вот схему бы до конца перерисовать
    Нажмите на изображение для увеличения. 

Название:	DELTAC.jpg 
Просмотров:	612 
Размер:	22.2 Кб 
ID:	59722

    - - - Добавлено - - -

    По разъему есть еще такой док

    Скрытый текст

    Цоколёвка разъёмов Дельты-С48(52ИС). Нумерация по монтажке от 16.08.06. Пикало Андрей г.Омск 4.01.2007
    Х1 Системный СНП59-64В-23-2-В (повторяет фирменный спектрум, в скобках отличия)
    Сторона-А
    1-A14
    2-A12
    3-+5B
    4-Свободный (нет +9В)
    5-земля
    6-земля
    7-Свободный (нет 14Мгц)
    8-A0
    9-A1
    10-A2
    11-A3
    12-Свободный (нет /IORGE)
    13-Свободный (нет земли)
    14-Свободный (нет Video)
    15-Свободный (нет Y)
    16-Свободный (нет V)
    17-Свободный (нет U)
    18-/BURSQ
    19-Свободный (нет /RESET)
    20-A7
    21-A6
    22-A5
    23-A4
    24-/ROMCS
    25-/BUSAK
    26-A9
    27-A11
    28-Свободный
    29-Свободный
    30-Свободный
    31-Свободный
    32-Свободный(подвёл через свободный элемент Д4.7 с 6 ноги процессора 3,5Мгц для платы с YM2149F)

    Сторона-С
    1-А15
    2-А13
    3-D7
    4-Свободный
    5-D0
    6-D1
    7-D2
    8-D6
    9-D5
    10-D3
    11-D4
    12-Свободный (нет /INT)
    13-/NMI
    14-/HALT
    15-/MREQ
    16-/IORQ
    17-/RD
    18-/WR
    19-Свободный (нет -5В)
    20-/WAIT
    21-Свободный (нет +12В)
    22-Свободный (нет -12В)
    23-/M1
    24-Свободный (нет /RFSH)
    25-A8
    26-A10
    27-/RESET (дополнительный)
    28-блокирование джойстика, клавиатуры и Centronics (дополнительный)
    29-Свободный
    30-Свободный
    31-Свободный
    32-Свободный

    Х2 Клавиатура односторонний 12 контактный разъём с ламелями бесцветный и синей защёлкой (заменил на PLS-12, нумерация с лева на право. Подвёл дополнительные сигналы для контроллера писишной клавиатуры от Камиля Каримова (Caro))
    1-Свободный (/RESET)
    2-Свободный (/WAIT)
    3-Свободный (+5B)
    4-Свободный (/NMI)
    5-А11
    6-А10
    7-А9
    8-А12
    9-А13
    10-А8
    11-А14
    12-А15
    Х3 RGB ОНЦ-5(Ш5)
    1-Композитный Ч/Б
    2-Земля
    3-R
    4-B
    5-G
    к-? из ВЧ-модулятора размах 0,1-1,5В (+5В для SCART)


    Х4 Питание +5В ОНЦ-5(Ш5)
    1- +5В
    2- земля
    3- +5В на 35 контакт разъёма Х10
    4-Свободный (+5В)
    5-Свободный (Земля)
    к-Свободный
    Х5 Магнитофон ОНЦ-5(Ш5) (переделал для подключения магнитофона от Атари)
    1-Выход 1-Выход
    2-Земля 2-Земля
    3-Вход 3-Вход
    4-Свободный 4-+5В
    5-Выход бипера, порт FEH 5-+5В
    к-Свободный к-Свободный
    Х6 Джойстик 1 Kempston ОНЦ-7(Ш7) (добавил Землю для переходника на джойстик SEGA)
    1-Вправо (3)
    2-Влево (2)
    3-Вниз (4)
    4-Вверх (5)
    5-Огонь (6)
    6-Свободный
    7-Свободный(Земля)
    к-+5В (1)
    ПРИМЕЧАНИЕ: цоколёвка джойстиков изменена предыдущим владельцем для совместимости с вилкой ОНЦ-5(Ш5), в скобках оригинальный вариант.
    Х7 Джойстик 2 Sinclair 1 (Правый) ОНЦ-7(Ш7) (добавил +5В и Землю для джойстик-мыши)
    1-Вправо (3)
    2-Влево (2)
    3-Вниз (4)
    4-Вверх (5)
    5-Огонь (6)
    6-Свободный(Опрос А12)
    7-Свободный(Земля)
    к-Опрос А12 (1) (к-+5В)
    Х8 ТВ-ВЧ (Ч/Б, поменял на новый)
    Х9 Клавиатура односторонний 12 контактный разъём с ламелями бесцветный и синей защёлкой (заменил на PLS-12, нумерация с лева на право. Подвёл дополнительные сигналы для контроллера писишной клавиатуры от Камиля Каримова (Caro))
    1-Свободный
    2-Свободный
    3-Свободный
    4-Свободный
    5-Свободный
    6-Свободный (Земля)
    7-Свободный (/PFE формируется на свободном элементе Д25.3)
    8-KD0
    9-KD1
    10-KD2
    11-KD3
    12-KD4
    Х10 Дублирующий СНО63-32/95*9Р-24-1 (подключён к Х1 и процессору мочалкой проводов до 30см. длинной, убрал за ненадобностью)
    Сторона-А
    1-Земля
    2-Свободный
    3-+5В С разъёма Х4
    4-/M1
    5-Свободный
    6-Свободный
    7-/RD
    8-/WR
    9-Свободный
    10-D0
    11-D1
    12-D2
    13-D3
    14-D4
    15-D5
    16-D6
    17-D7
    18-Свободный
    19-Свободный
    20-Свободный
    21-Свободный
    22-Свободный
    23-Свободный
    24-Свободный
    25-Свободный
    26-Свободный
    27-Свободный
    28-Свободный
    29-Свободный
    30-Свободный
    31-Свободный
    32-+5B

    Сторона-В
    1-Земля
    2-Свободный
    3-Свободный
    4-/IORQ
    5-/MREQ
    6-Свободный
    7-Свободный
    8-Свободный
    9-/NMI
    10-Свободный
    11-A0
    12-А1
    13-А2
    14-А3
    15-А4
    16-А5
    17-А6
    18-А7
    19-А8
    20-А9
    21-А10
    22-А11
    23-А12
    24-А13
    25-А14
    26-A15
    27-Свободный
    28-Свободный
    29-/RESET
    30-14Мгц
    31-Свободный
    32-+5В
    Контактные точки Centronics, порт 253!!! (впаял PLS-14)
    1-Земля
    2-Земля
    3-Земля (+5В)
    4-Земля (+5В)
    5-D7 чтение, BUSY
    6-D7 запись
    7-D6 запись
    8-D5 запись
    9-D4 запись
    10-D3 запись
    11-D2 запись
    12-D1 запись
    13-D0 запись
    14-D0 запись, STROBE
    [свернуть]


    - - - Добавлено - - -

    Цитата Сообщение от Mick Посмотреть сообщение
    Там все ссылки уже дохлые.
    А так ?
    http://retropc.org/index.html?action..._soderjanie=88
    ПК8010 "Корвет"+ExtRom+AY, Atari 65XE+SDrive, Дельта-С(52ИС)+AY, Scorpion ZS 1024+SMUC

  4. #14

    Регистрация
    16.01.2005
    Адрес
    California, USA
    Сообщений
    828
    Спасибо Благодарностей отдано 
    108
    Спасибо Благодарностей получено 
    114
    Поблагодарили
    73 сообщений
    Mentioned
    1 Post(s)
    Tagged
    0 Thread(s)

    По умолчанию

    Цитата Сообщение от Mick Посмотреть сообщение
    Там все ссылки уже дохлые.
    Вот тут сканы есть (выше в этом топике ссылка была), только версия книжек чуть постарше - у меня видать самые последние

    http://retropc.org/index.html?action..._soderjanie=88

    P.S. Вот распиновка из скана руководства по вышеприведённой ссылке - тут тоже С28 (B28) нету:

    Миниатюры Миниатюры Нажмите на изображение для увеличения. 

Название:	0012-1.jpg 
Просмотров:	1332 
Размер:	23.0 Кб 
ID:	59725  
    Последний раз редактировалось Shaos; 10.02.2017 в 09:49.
    Администратор сетевого сообщества nedoPC.org
    Урал 8/64К, Sp2000, ZX48K+, ZX16K (спалил), TS1000 (американский ZX81), TS2068, Дельта-С, 20 лет собираю ATM Turbo 2+
    Неспектрумы: Электроника МК-85 и МК-85М, ПК-01 Львов, БК-0011, Вектор-06Ц, Лик (спец), Апогеи, Radio-86RK SRAM 32K & 128K (всё ещё собираю)

  5. #15

    Регистрация
    22.07.2014
    Адрес
    г. Санкт-Петербург
    Сообщений
    471
    Спасибо Благодарностей отдано 
    36
    Спасибо Благодарностей получено 
    57
    Поблагодарили
    41 сообщений
    Mentioned
    4 Post(s)
    Tagged
    0 Thread(s)

    По умолчанию

    Shaos, всегда интересовало чем Дельта-С02 отличается от Дельта-С ?
    В кижечке об этом сказано ? Прошивка в данной дельте какая ?

  6. #16

    Регистрация
    19.03.2011
    Адрес
    Липецк
    Сообщений
    133
    Спасибо Благодарностей отдано 
    0
    Спасибо Благодарностей получено 
    0
    Поблагодарили
    0 сообщений
    Mentioned
    0 Post(s)
    Tagged
    0 Thread(s)

    По умолчанию

    Здравствуйте. Ищу схему Дельта-СА (74 мсх) с номиналами конденсаторов для восстановления после вандалов. Такое вообще существует?

  7. #16
    С любовью к вам, Yandex.Direct
    Размещение рекламы на форуме способствует его дальнейшему развитию

  8. #17

    Регистрация
    13.04.2018
    Адрес
    г. Котовск, Тамбовская обл.
    Сообщений
    30
    Спасибо Благодарностей отдано 
    2
    Спасибо Благодарностей получено 
    3
    Поблагодарили
    3 сообщений
    Mentioned
    0 Post(s)
    Tagged
    0 Thread(s)

    По умолчанию

    Я прошлом, позапрошлом году разыскивал. Попадается несколько вариантов. Скачайте архив посмотрите какая подойдёт может.
    https://yadi.sk/d/I45k2uYJkpACHQ

  9. #18

    Регистрация
    23.04.2020
    Адрес
    г. Черкесск
    Сообщений
    381
    Спасибо Благодарностей отдано 
    373
    Спасибо Благодарностей получено 
    22
    Поблагодарили
    18 сообщений
    Mentioned
    0 Post(s)
    Tagged
    0 Thread(s)

    По умолчанию

    Цитата Сообщение от Conan Посмотреть сообщение
    клавиатура со стеклянными крышечками и бумажками под ними
    Подскажите пожалуйста маркировку таких кнопочек ?!

    Моё железо:


    ZX-Evo C4/Neo-GS C3/ZXM-Sound Card Extreme/ZXM-Moon Sound/ZXM-General Sound
    Profi 3.2
    Pentagon-128 GRM-1 by elker2019
    Pentagon-128 v.2014
    ZXM-Phoenix rev.01
    БК-0010/0011
    --- в процессе сборки ---
    ЮТ-88 (почти 100%, так как не хватает К1533ЛП16/SN74ALS1034, а также ПЗУ а-ля РЕ3 и РТ4)
    Сябр-v2 (почти 35%)
    Aleste 520EX
    Omega-MSX
    [свернуть]

Страница 2 из 2 ПерваяПервая 12

Информация о теме

Пользователи, просматривающие эту тему

Эту тему просматривают: 1 (пользователей: 0 , гостей: 1)

Похожие темы

  1. Схема клона "ZX-LAPTOP" и вопрос о возможности переделки 48->128Kb.
    от Terazini в разделе Несортированное железо
    Ответов: 44
    Последнее: 03.03.2010, 10:24
  2. Ответов: 0
    Последнее: 26.06.2005, 11:52
  3. Ответов: 5
    Последнее: 20.06.2005, 00:10
  4. "Ремейк или плагиат?" или "про FIRE & ICE..."
    от antiplagiat в разделе Игры
    Ответов: 27
    Последнее: 04.06.2005, 02:55

Ваши права

  • Вы не можете создавать новые темы
  • Вы не можете отвечать в темах
  • Вы не можете прикреплять вложения
  • Вы не можете редактировать свои сообщения
  •