User Tag List

Страница 2 из 8 ПерваяПервая 123456 ... ПоследняяПоследняя
Показано с 11 по 20 из 72

Тема: Радио-86РК или как "понюхать" систему команд переключателями

  1. #11

    Регистрация
    17.05.2007
    Адрес
    Санкт-Петербург
    Сообщений
    104
    Спасибо Благодарностей отдано 
    0
    Спасибо Благодарностей получено 
    0
    Поблагодарили
    0 сообщений
    Mentioned
    0 Post(s)
    Tagged
    0 Thread(s)

    По умолчанию

    Atari,
    Цитата Сообщение от zebest Посмотреть сообщение
    Схоластика.
    Удобство новой периферии ни на йоту не меняет идеологию классической "застывшей" платформы - такое имхо. Навязывать же человеку, 'покусившемуся на каноны', эмулятор - как-то ультимативно, лол.

  2. #12

    Регистрация
    03.08.2012
    Адрес
    п. Сосново, Ленинградская обл.
    Сообщений
    51
    Спасибо Благодарностей отдано 
    25
    Спасибо Благодарностей получено 
    2
    Поблагодарили
    2 сообщений
    Mentioned
    0 Post(s)
    Tagged
    0 Thread(s)

    По умолчанию

    Цитата Сообщение от zebest Посмотреть сообщение
    но вот автор что-то молчит подозрительно....
    Как будет что то интиресное - выложу. Пока мучаю обмен с SD. Я работал с ней раньше. Тут пока ответа от ее нет. В ответ шлет 0FFh. Занимаюсь в свободное время, поэтому и долго. Да и отладчика для ВМ80 на PC типа AVRstudio нет не фига.

    ---------- Post added at 14:28 ---------- Previous post was at 14:27 ----------

    Ну вот от SD ответ получен.
    Последний раз редактировалось tihsasha; 22.01.2013 в 15:48.

  3. #13

    Регистрация
    18.04.2009
    Адрес
    Москва
    Сообщений
    1,656
    Спасибо Благодарностей отдано 
    208
    Спасибо Благодарностей получено 
    17
    Поблагодарили
    16 сообщений
    Mentioned
    1 Post(s)
    Tagged
    0 Thread(s)

    По умолчанию

    tihsasha а можно пожалуйста посмотреть вашу схему

  4. #14

    Регистрация
    03.08.2012
    Адрес
    п. Сосново, Ленинградская обл.
    Сообщений
    51
    Спасибо Благодарностей отдано 
    25
    Спасибо Благодарностей получено 
    2
    Поблагодарили
    2 сообщений
    Mentioned
    0 Post(s)
    Tagged
    0 Thread(s)

    По умолчанию

    Цитата Сообщение от sergey2b Посмотреть сообщение
    tihsasha а можно пожалуйста посмотреть вашу схему
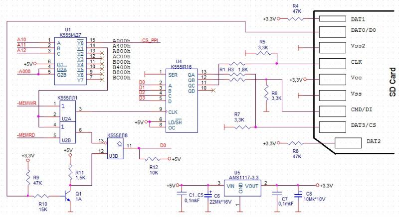
    Если схема всего, кроме подключения SD карты, то во 2-м посте ссылка http://narod.ru/disk/65375399001.094.../RK86.rar.html А если именно подключение SD интиресует, то буду дома и выложу (вечером). Сейчас у меня с SD нормально читаются сектора. "Курю" FAT16 для РК. Еще думаю как вообще это будет жить. Наверно так. В мониторе добавится директива, при вводе которой будет читатся SD и выводится список программ. Можно будет выбрать нужную и запустить. Еще из прикола - я взял SD карту 2Gb (самое то для РК86 ). Её бы в 87 году с PDF файлом иметь . Вот облом то оказаться в 87 году с SD картой, но без доки на неё . Моё подключение к SD карте во вложении. С резистором R12 надо быть осторожным. Как оказалось РК86 НЕ ЛЮБИТ ПРИТЯЖКИ ШИНЫ ДАННЫХ К +5В. Когда я первоначально всю шину данных притянул к +5В через 10К (при этом у меня ещё и буфер 555АП6 стоит), были проблемы с ПДП. Я ставил контроллер ПДП КР1810ВТ37 (i8237) с соответствующим изменением инициализации ПДП - проблема исчезла. Так я выяснил, что кр580ВТ57 по выходному току не тащит эти притяжки.
    Короче R12 придётся подобрать, чтобы и открытый коллектор 555ЛП8 был к +5 притянут ('1' нормальная была) и 580ВТ57 нормально работала (до '0' шину "опускала" ). Если всё, что хочу с SD сделаю к своему варианту РК86, выложу как сделать всё это на стандартном РК86. Придётся пяток микросхем добавить и ПЗУ увеличить. Ну или вторую РФ5(2) для монитора поставить, как я ещё в 1988 году делал, что бы у дружка РК86 с помощью дополнительных директив магнитофоном управлял.
    Миниатюры Миниатюры Нажмите на изображение для увеличения. 

Название:	screenshot.jpg 
Просмотров:	651 
Размер:	57.9 Кб 
ID:	39534  
    Последний раз редактировалось tihsasha; 26.01.2013 в 21:02.

  5. #15

    Регистрация
    18.04.2009
    Адрес
    Москва
    Сообщений
    1,656
    Спасибо Благодарностей отдано 
    208
    Спасибо Благодарностей получено 
    17
    Поблагодарили
    16 сообщений
    Mentioned
    1 Post(s)
    Tagged
    0 Thread(s)

    По умолчанию

    tihsasha большое спасибо за схему
    скажите пожалуйста чем ваш вариант лучше чем делать работу с sd на микроконтроллере
    скажите пожалуйста а в чем вы схему рисовали

  6. #16

    Регистрация
    03.08.2012
    Адрес
    п. Сосново, Ленинградская обл.
    Сообщений
    51
    Спасибо Благодарностей отдано 
    25
    Спасибо Благодарностей получено 
    2
    Поблагодарили
    2 сообщений
    Mentioned
    0 Post(s)
    Tagged
    0 Thread(s)

    По умолчанию

    Цитата Сообщение от sergey2b Посмотреть сообщение
    чем ваш вариант лучше чем делать работу с sd на микроконтроллере
    Можно было на микроконтроллере сделать. Хотя смысла не вижу. Зачем он тут нужен. Я старался сделать стенд для изучения железа школьниками. Поэтому и схему отладки не стал на МК делать. Можно было и индикаторы семисегментники для отображения адреса-данных поставить. Только фигу - пусть молодёжь привыкает двоичный код на светодиодах в шестнадцатиричный переводить. Я и клавиатуру хочу родную кнопочную сделать, чтобы сразу МК в PS/2 переходнике не пугал сложностью.

    Цитата Сообщение от sergey2b Посмотреть сообщение
    скажите пожалуйста а в чем вы схему рисовали
    Я ведь в самом начале писал, что схемы рисую в Orcad9.2, платы развожу в SprintLayOut 5.0 Выложеная схема скриншот с Orcad, он ведь не у всех стоит.

    ---------- Post added at 21:08 ---------- Previous post was at 20:49 ----------

    Пришлось делать подпрограммы 32-битной арифметики для ВМ80. Адреса то однако 32-битные у SD. Полазил по сети, готовых не нашел. Уже работают.
    Последний раз редактировалось tihsasha; 29.01.2013 в 21:59.

  7. #16
    С любовью к вам, Yandex.Direct
    Размещение рекламы на форуме способствует его дальнейшему развитию

  8. #17

    Регистрация
    18.04.2009
    Адрес
    Москва
    Сообщений
    1,656
    Спасибо Благодарностей отдано 
    208
    Спасибо Благодарностей получено 
    17
    Поблагодарили
    16 сообщений
    Mentioned
    1 Post(s)
    Tagged
    0 Thread(s)

    По умолчанию

    скажите пожалуйста вы используйте trial Orcad9.2 или какую то другую версию

  9. #18

    Регистрация
    03.08.2012
    Адрес
    п. Сосново, Ленинградская обл.
    Сообщений
    51
    Спасибо Благодарностей отдано 
    25
    Спасибо Благодарностей получено 
    2
    Поблагодарили
    2 сообщений
    Mentioned
    0 Post(s)
    Tagged
    0 Thread(s)

    По умолчанию

    Про чтение программ с SD карты.
    Сначала я эксперементировал с mikro-SD картой размером в 2Gb.
    Всё шло нормально. Потом я увидел, что с FAT развлекуха будет не "по полной программе". На SD карте размером в 2Gb кластер занимает минимально 32кБ. Т.е. любая программа для РК-86 туда влезет.
    В итоге таблица FAT будет забита одними FFFFh (признак конца файла). Поэтому, для развлекухи по полной, нашел карту mikro-SD размером 64мБ. Эту карту можно отформатировать с размером кластера 1кБ.
    SD карта должна быть отформатирована на РС в FAT16.
    Нормально понимаются программы формата *.RKR и *.GAM
    Все программы должны быть расположены в корневом каталоге. Их может быть 485 шт. Для РК-86 столько просто нет.

    Что сделано сейчас. При вводе директивы 'K' на экран выводятся все файлы корневого каталога.
    Сортировку я не делал. Хотя при желании можно.
    Выбор файла для запуска осуществляется четырьмя стрелками курсора. Страницы можно листать кнопками "+" и "-". По нажатию "Enter" ещё не сделана загрузка и запуск выбранного файла. Но скоро будет.

    На фотке слева длинное имя файла "BASMIKRON.RKR" обрезалось прямо как на РС под DOS
    Миниатюры Миниатюры Нажмите на изображение для увеличения. 

Название:	DSCN2174.jpg 
Просмотров:	568 
Размер:	87.2 Кб 
ID:	39676   Нажмите на изображение для увеличения. 

Название:	DSCN2175.jpg 
Просмотров:	427 
Размер:	47.7 Кб 
ID:	39677  
    Последний раз редактировалось tihsasha; 07.02.2013 в 22:39.

  10. #19

    Регистрация
    03.08.2012
    Адрес
    п. Сосново, Ленинградская обл.
    Сообщений
    51
    Спасибо Благодарностей отдано 
    25
    Спасибо Благодарностей получено 
    2
    Поблагодарили
    2 сообщений
    Mentioned
    0 Post(s)
    Tagged
    0 Thread(s)

    По умолчанию

    При формировании процессором сигналов обмена с SD, скорость получилась примерно 512 байт в секунду (что примерно в 12 раз медленнее, чем ROM-диск). Всем извесная программа "Клад" длинной 13145 байт грузится 25 сек. Работает Да, это с выдачей на экран отладочной информации при загрузке. Выводятся адреса секторов SD.
    Но надо ещё чуть доделать.
    Последний раз редактировалось tihsasha; 22.02.2013 в 07:50.

  11. #20

    Регистрация
    15.02.2009
    Адрес
    Зерноград
    Сообщений
    568
    Спасибо Благодарностей отдано 
    0
    Спасибо Благодарностей получено 
    11
    Поблагодарили
    10 сообщений
    Mentioned
    1 Post(s)
    Tagged
    0 Thread(s)

    По умолчанию

    Пока ваши разработки применимы только для вашей версии РК? Вы сделаете потом порт для стандартной РКшки? С инструкцией, как это всё замутить на стандартной РК?
    ZX-Spectrum 128(краснодарский вариант)+YM+Covox+3,5" FDD+5,25" FDD+Nemo controller+HDD+CD-ROM+PS/2 Keyboard+PS/2 Mouse (остальное в проекте...) (Всё самодельное) Плата Внутри Внешний вид

Страница 2 из 8 ПерваяПервая 123456 ... ПоследняяПоследняя

Информация о теме

Пользователи, просматривающие эту тему

Эту тему просматривают: 1 (пользователей: 0 , гостей: 1)

Похожие темы

  1. Радио-86РК: По страницам журнала "Радио"
    от Viktor2312 в разделе Радио-86РК
    Ответов: 79
    Последнее: 13.02.2014, 08:34
  2. Куплю плату для сборки "Радио 86РК"
    от Kanzler2001 в разделе Барахолка (архив)
    Ответов: 0
    Последнее: 22.04.2012, 14:39
  3. Изучается спрос на "Радио 86РК"
    от AL.EX в разделе Барахолка (архив)
    Ответов: 5
    Последнее: 15.06.2010, 18:18
  4. Ответов: 7
    Последнее: 04.01.2010, 09:27
  5. Куплю "Электронику КР-02" (клон "Радио-86РК")
    от Titus в разделе Барахолка (архив)
    Ответов: 10
    Последнее: 18.08.2009, 15:30

Ваши права

  • Вы не можете создавать новые темы
  • Вы не можете отвечать в темах
  • Вы не можете прикреплять вложения
  • Вы не можете редактировать свои сообщения
  •