исходник
ramfont_radio-86rk-nova.zip
С любовью к вам, Yandex.Direct
Размещение рекламы на форуме способствует его дальнейшему развитию
Продумываю ещё игру простенькую с тайлами, жаль на реальном железе пока не проверить. Без железки я бы не смог демку отладить. Хорошо, что Ведущий Специалист и Виктор Пыхонин помогли с тестированием на своих Пальмирах. И этот порт демки сначала бы надо на реале погонять - скролл то дрожит, то нормально работает в эмуляторе.
Хороший софт должен разлетаться на все платформы, в свое время плюк тоже в течении пары дней поселился в пальмире.
У Виталия хороший аппарат получается. Ждем в железе и с документацией. Я как то хотел подрезать его идеи в пальмиру но не стал. Во первых плодить пальмиры неохота во вторых есть нюансики по железу... Нужно додумывать. Не все так просто.
- - - Добавлено - - -
Мне давно как то предложили идею. Вешаем вторую ру10 в параллель, но включаем ее битиком от первой ру10. шд второй выводим на цвет. Получается запись в первую ОЗУ сможет активировать цвет линии знакоместа второй ОЗУ. Остается только продумать как ее переключать в адресное пространство. Нужно умно и с минимум микросхем ибо хейтеры экономисты микросхем достали... Все бы попроще да двумя микросхемами вторым этажом....
Радио86 рк (Пальмира), Электроника кр04, Поиск 1
Адрес нужен для второй РУ10. Или теряем бит цветности/яркости.
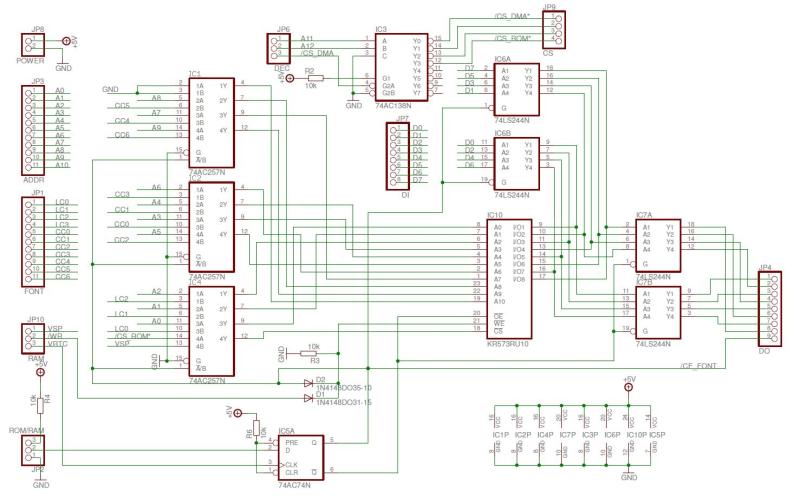
Вопросы назрели по схеме:
https://drive.google.com/file/d/1veS...zGwNmK/preview
1. IC6 нужна чтобы данные ОЗУ не падали на ШД процессора? Можно ли заменить на АП6?
2. IC7 нужна чтобы данные при записи в ОЗУ не падали на ИР13?
3. Сигнал /CE_FONT идёт на прямой выход триггера, так и должно быть, ничего не сгорит?
![]()
1. Да. Можна менять на ап6, как это сделано в Пальмире. Я ставил ап5, что бы не играться с сигналами направления передачи, но ап6 проще для разводки платы.
2. Не совсем. Чтобы небыло конфликта с данными из ПЗУ в момент когда проц обращается к ру10.
3. Не сгорит, т. к. он я вляется выходом для подачи на соответствующий вход ПЗУ знакогенератора, который нужно предварительно отрезать от "земли".
- - - Добавлено - - -
Второй ру10 лучше управлять отдельно. Мне видится это как выбор соответсвующей микросхемы одним из управляющих битов порта се00, там вроде есть незадействованные.
- - - Добавлено - - -
Еще один плюс в пользу отдельного управления озу цвета - в стандартном текстовом режиме можно получить раскраску текста (и при этом не использовать память под атрибуты!) и "писать" хоть черным по белому, хоть белым по черному, а можна как монохром - зеленым по черному, всего один лишь раз заполнив память цвета при старте компа...
Последний раз редактировалось Alex_LG; 30.01.2025 в 21:12.
Hammer(30.01.2025)
Наверное да, но в любом случае надо оставить возможность переключать половинки РУ10 атрибутом, чтобы было два программируемых ЗГ.
Это может очень полезным оказаться для анимации. Я мог бы в своей демке обновлять тайлы в одной половинке ЗГ, а потом переключать половинки. И тогда не нужен программный буфер, а значит демка заметно прибавит в скорости.
Предварительный вариант, пока заготовка. Используется бит 4 порта СЕ00 для выбора между ОЗУ ЗГ и цвета. Не реалезовано использование старших битов ЗГ. В данном варианте будет 16 цветов на знакоместо (2 цвета из 16 одновременно, как в Спектруме), при использовании старших битов - будет 32 цвета на строку (два цвета из 32 одновременно). Формат цвета: младший полубайт - чернила, старший полубайт - бумага, BRGI.
P.S. Вместо АП5 поставил АП6 и "по справочнику" развел шину данных, до адресов пока не добрался...
Последний раз редактировалось Alex_LG; 01.02.2025 в 23:59.
Hammer(01.02.2025)
Цвет надо защёлкивать в регистре типа ИР23-27, иначе не будет совпадать со знакоместом.
Очень круто получается!
Вариант реализации (на IC13 и IC14) порта СЕ00 на Радио-86РК. !CS_CRT берется с выв.9 DD11 (ИД7), сигнал !CS_CRT* подается на выв.22 DD8 (ВГ75). Если сделано по данной схеме, то инвертор на транзисторе T1 и резисторах R3 и R10 не нужен: COLOR подается на выв.10 IC11, FONT - на выв.5 IC11.
- - - Добавлено - - -
Подправил
![]()
Ведущий_специалист(02.02.2025)
Эту тему просматривают: 1 (пользователей: 0 , гостей: 1)