User Tag List

Страница 10 из 15 ПерваяПервая ... 67891011121314 ... ПоследняяПоследняя
Показано с 91 по 100 из 141

Тема: Помечтаем или вопрос о видеовыходе

  1. #91

    Регистрация
    11.04.2009
    Адрес
    г. Санкт-Петербург
    Сообщений
    3,603
    Записей в дневнике
    15
    Спасибо Благодарностей отдано 
    19
    Спасибо Благодарностей получено 
    67
    Поблагодарили
    52 сообщений
    Mentioned
    1 Post(s)
    Tagged
    1 Thread(s)

    По умолчанию

    Можно ли переделать монитор Радио-86РК для другого компьютера где не будет ВВ55 и ВГ75? Желательно также ссылку на исходники монитора, чтобы можно было переделать подключение ROM диска, клавиатуры и экрана.
    "L-256"

  2. #91
    С любовью к вам, Yandex.Direct
    Размещение рекламы на форуме способствует его дальнейшему развитию

  3. #92

    Регистрация
    30.07.2013
    Адрес
    г. Запорожье, Украина
    Сообщений
    969
    Спасибо Благодарностей отдано 
    87
    Спасибо Благодарностей получено 
    148
    Поблагодарили
    78 сообщений
    Mentioned
    0 Post(s)
    Tagged
    0 Thread(s)

    По умолчанию

    Проще, тогда, взять Монитор от "Специалиста" и убрать от туда ВВ55 для клавиатуры, а опрос, например, глянуть в Мониторе-0 от ЮТ-88...
    Последний раз редактировалось Alex_LG; 05.05.2020 в 14:22.

  4. #93

    Регистрация
    11.04.2009
    Адрес
    г. Санкт-Петербург
    Сообщений
    3,603
    Записей в дневнике
    15
    Спасибо Благодарностей отдано 
    19
    Спасибо Благодарностей получено 
    67
    Поблагодарили
    52 сообщений
    Mentioned
    1 Post(s)
    Tagged
    1 Thread(s)

    По умолчанию

    Цитата Сообщение от Alex_LG Посмотреть сообщение
    Проще, тогда, взять Монитор от "Специалиста" и убрать от туда ВВ55, например, глянуть на Монитор-0 от ЮТ-88...
    Но у меня в компьютере будет символьный экран. И программы для РК-86 надо загружать.
    "L-256"

  5. #94

    Регистрация
    30.07.2013
    Адрес
    г. Запорожье, Украина
    Сообщений
    969
    Спасибо Благодарностей отдано 
    87
    Спасибо Благодарностей получено 
    148
    Поблагодарили
    78 сообщений
    Mentioned
    0 Post(s)
    Tagged
    0 Thread(s)

    По умолчанию

    Тогда от ВГ75 можно избавится по методу самого же Радио-86рк, см. статью про замену ВГ75 на рассыпухе.

    Этот пользователь поблагодарил Alex_LG за это полезное сообщение:

    zx-kit(05.05.2020)

  6. #95

    Регистрация
    11.04.2009
    Адрес
    г. Санкт-Петербург
    Сообщений
    3,603
    Записей в дневнике
    15
    Спасибо Благодарностей отдано 
    19
    Спасибо Благодарностей получено 
    67
    Поблагодарили
    52 сообщений
    Mentioned
    1 Post(s)
    Tagged
    1 Thread(s)

    По умолчанию

    Много ли программ перестанет работать, если не будет соответствия между адресом символа в ОЗУ и расположением символа на экране? Предполагается только совместимость при выводе символов через подпрограммы монитора.
    "L-256"

  7. #96

    Регистрация
    30.07.2013
    Адрес
    г. Запорожье, Украина
    Сообщений
    969
    Спасибо Благодарностей отдано 
    87
    Спасибо Благодарностей получено 
    148
    Поблагодарили
    78 сообщений
    Mentioned
    0 Post(s)
    Tagged
    0 Thread(s)

    По умолчанию

    На сколько я помню, в Радио было сказано, что будут работать проги, которые работают со стандартными ПП Монитора, все программы с прямым обращенем к вт57 или вг75 на такой замене работать не будут.

    - - - Добавлено - - -

    К стати, Монитор под рассыпуху свой.

    - - - Добавлено - - -

    Но совместим по точкаам входа в ПП.

  8. #97

    Регистрация
    28.03.2005
    Адрес
    Ukraina
    Сообщений
    91
    Спасибо Благодарностей отдано 
    11
    Спасибо Благодарностей получено 
    25
    Поблагодарили
    11 сообщений
    Mentioned
    0 Post(s)
    Tagged
    0 Thread(s)

    По умолчанию

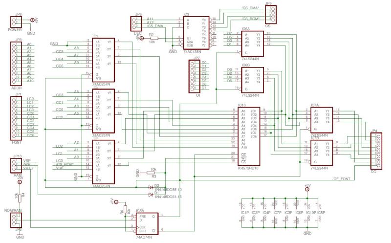
    Сорри за некропостинг. Перековырял схему так, чтоб теневой ЗГ можно было загружать простой командой Т монитора.
    Схема под стандартный РК. Может пригодится кому
    Нажмите на изображение для увеличения. 

Название:	RK86shadowfont.jpg 
Просмотров:	639 
Размер:	58.3 Кб 
ID:	81809

  9. #98

    Регистрация
    30.07.2013
    Адрес
    г. Запорожье, Украина
    Сообщений
    969
    Спасибо Благодарностей отдано 
    87
    Спасибо Благодарностей получено 
    148
    Поблагодарили
    78 сообщений
    Mentioned
    0 Post(s)
    Tagged
    0 Thread(s)

    По умолчанию

    Цитата Сообщение от OldSpeccer Посмотреть сообщение
    Перековырял схему так, чтоб теневой ЗГ можно было загружать простой командой Т монитора.
    А в чем отличия от оригинальной схемы? Честно говоря, лень искать и сверять...

  10. #99

    Регистрация
    28.03.2005
    Адрес
    Ukraina
    Сообщений
    91
    Спасибо Благодарностей отдано 
    11
    Спасибо Благодарностей получено 
    25
    Поблагодарили
    11 сообщений
    Mentioned
    0 Post(s)
    Tagged
    0 Thread(s)

    По умолчанию

    Цитата Сообщение от Alex_LG Посмотреть сообщение
    А в чем отличия от оригинальной схемы? Честно говоря, лень искать и сверять...
    У схемы нет отличий. Отличие в подключении, чтоб схема заработала на оригинальном РК-86. Линии данных разведены как надо, а не как удобно, ровно как и подключение LC0..LC2, CC0..CC6 согласно схеме РК, мультиплексируемые с нужными адресами, только и всего.

  11. #100

    Регистрация
    30.07.2013
    Адрес
    г. Запорожье, Украина
    Сообщений
    969
    Спасибо Благодарностей отдано 
    87
    Спасибо Благодарностей получено 
    148
    Поблагодарили
    78 сообщений
    Mentioned
    0 Post(s)
    Tagged
    0 Thread(s)

    По умолчанию

    Оригинальная схема соответствует сигналам Радио, в самом Радио ничего перепаивать не нужно, подключается просто. В принципе для ОЗУ не важно как подключать - что записано, то и считано, это уже обсуждалось не раз. Нестандартное подключение ОЗУ ни на что не влияет, кроме удобства разводки платы.
    В оригинальной схеме тоже можно записывать простой пересылкой или копировпнием.
    Последний раз редактировалось Alex_LG; 14.01.2025 в 20:07.

Страница 10 из 15 ПерваяПервая ... 67891011121314 ... ПоследняяПоследняя

Информация о теме

Пользователи, просматривающие эту тему

Эту тему просматривают: 1 (пользователей: 0 , гостей: 1)

Похожие темы

  1. Вопрос по IDE
    от Пётр в разделе Внешние накопители
    Ответов: 67
    Последнее: 13.05.2007, 20:40

Ваши права

  • Вы не можете создавать новые темы
  • Вы не можете отвечать в темах
  • Вы не можете прикреплять вложения
  • Вы не можете редактировать свои сообщения
  •