Как известно на PC есть проблема чтения первого сектор на дорожке дискет отформатированных средствами TR DOS.
TR DOS записывает первый сектор слишком близко от начала индексного отверстия и контроллера PC не может прочитать такой сектор,
предлагают заклеить на 5'25 дискетке половину индексного отверстия чтобы изменить время прихода индексного импульса.
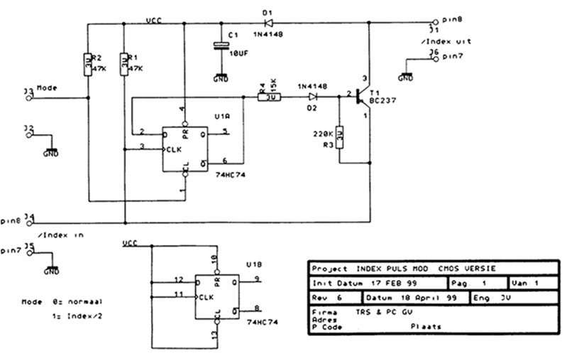
Попалась интересная схема формирования индексного импульса
http://www.trs80.nl/trs80hw1.htm
Непонятно только как питается микросхема в схеме![]()





Ответить с цитированием
Размещение рекламы на форуме способствует его дальнейшему развитию 

