User Tag List

Страница 15 из 126 ПерваяПервая ... 111213141516171819 ... ПоследняяПоследняя
Показано с 141 по 150 из 1254

Тема: Сборка Radio-86RК-SRAM

  1. #141

    Регистрация
    12.12.2011
    Адрес
    г. Иркутск
    Сообщений
    2,509
    Спасибо Благодарностей отдано 
    10
    Спасибо Благодарностей получено 
    22
    Поблагодарили
    20 сообщений
    Mentioned
    0 Post(s)
    Tagged
    0 Thread(s)

    По умолчанию

    Цитата Сообщение от Rokl Посмотреть сообщение
    хотя меня интересовали конкретные значения самых старших регистров.
    И опять не понял.Конкретные значения зависят от конкретных значений конкретной даты.

  2. #142

    Регистрация
    28.05.2010
    Адрес
    г. Москва
    Сообщений
    510
    Спасибо Благодарностей отдано 
    5
    Спасибо Благодарностей получено 
    17
    Поблагодарили
    16 сообщений
    Mentioned
    0 Post(s)
    Tagged
    0 Thread(s)

    По умолчанию

    Цитата Сообщение от Vladimir_S Посмотреть сообщение
    И опять не понял.Конкретные значения зависят от конкретных значений конкретной даты.
    про время и дату всё и так понятно, меня интересуют конкретные значения всего 2х конкретных регистров настройки TIMEKEEPERа по адресу 7FF8h и 7FFCh в которые записаны "волшебные" байты ))).

  3. #143

    Регистрация
    12.12.2011
    Адрес
    г. Иркутск
    Сообщений
    2,509
    Спасибо Благодарностей отдано 
    10
    Спасибо Благодарностей получено 
    22
    Поблагодарили
    20 сообщений
    Mentioned
    0 Post(s)
    Tagged
    0 Thread(s)

    По умолчанию

    Rokl, Так как я выводил только часы без даты, адрес 7FFCh я вообще не трогал. Видимо формат часов по умолчанию 0-24. И корректировал время так - директивой M7FF8 записывал 80. Часы останавливаются и дальше по директиве М корректировал секунды, минуты, часы. А потом опять в 7FF8h уже не помню, но кажется 0. А подробно разобраться так руки и не дошли. Была мысль директиву Х заточить под коррекцию часов, но так и не реализовал. А потом микруха вообще сдохла напрочь.

  4. #144

    Регистрация
    28.05.2010
    Адрес
    г. Москва
    Сообщений
    510
    Спасибо Благодарностей отдано 
    5
    Спасибо Благодарностей получено 
    17
    Поблагодарили
    16 сообщений
    Mentioned
    0 Post(s)
    Tagged
    0 Thread(s)

    По умолчанию

    Цитата Сообщение от Vladimir_S Посмотреть сообщение
    Rokl, Так как я выводил только часы без даты, адрес 7FFCh я вообще не трогал.... А потом микруха вообще сдохла напрочь.
    Ну вот,((((((. Сказал бы сразу, что микра сдохла, а то я тебе столько постов голову морочил со своим M48T35 .((((
    Кстати,а в DS1386 регистры таймера находятся в верхних адресах с 0h по Сh. Очень неудобно.

  5. #145

    Регистрация
    12.12.2011
    Адрес
    г. Иркутск
    Сообщений
    2,509
    Спасибо Благодарностей отдано 
    10
    Спасибо Благодарностей получено 
    22
    Поблагодарили
    20 сообщений
    Mentioned
    0 Post(s)
    Tagged
    0 Thread(s)

    По умолчанию

    Цитата Сообщение от Rokl Посмотреть сообщение
    Ну вот,((((((. Сказал бы сразу, что микра сдохла, а то я тебе столько постов голову морочил со своим M48T35 .((((
    Это не беда, когда в пятницу (29.11) речь зашла об М48Т35 я позвонил знакомому и завтра он мне такую же должен принести. А у той, почему то накоротко замнулись D6 и D7.

  6. #146

    Регистрация
    12.12.2011
    Адрес
    г. Иркутск
    Сообщений
    2,509
    Спасибо Благодарностей отдано 
    10
    Спасибо Благодарностей получено 
    22
    Поблагодарили
    20 сообщений
    Mentioned
    0 Post(s)
    Tagged
    0 Thread(s)

    По умолчанию

    Rokl, Принесли мне М48Т35, восстановил часы. Подпрограмму вывода кое как впихнул вместо директивы Х. С адреса FFD3h по FFFFh. Теперь буду смотреть точность хода.

  7. #147

    Регистрация
    12.12.2011
    Адрес
    г. Иркутск
    Сообщений
    2,509
    Спасибо Благодарностей отдано 
    10
    Спасибо Благодарностей получено 
    22
    Поблагодарили
    20 сообщений
    Mentioned
    0 Post(s)
    Tagged
    0 Thread(s)

    По умолчанию

    Вот так.
    Миниатюры Миниатюры Нажмите на изображение для увеличения. 

Название:	Clock_rk.jpg 
Просмотров:	379 
Размер:	20.8 Кб 
ID:	44335  

  8. #148

    Регистрация
    28.05.2010
    Адрес
    г. Москва
    Сообщений
    510
    Спасибо Благодарностей отдано 
    5
    Спасибо Благодарностей получено 
    17
    Поблагодарили
    16 сообщений
    Mentioned
    0 Post(s)
    Tagged
    0 Thread(s)

    По умолчанию

    Цитата Сообщение от Vladimir_S Посмотреть сообщение
    Вот так.
    Ещё бы значения тех 2х волшебных байтиков, вообще было бы отлично.)))

  9. #149

    Регистрация
    17.07.2013
    Адрес
    г. Курган
    Сообщений
    2,036
    Записей в дневнике
    2
    Спасибо Благодарностей отдано 
    124
    Спасибо Благодарностей получено 
    172
    Поблагодарили
    122 сообщений
    Mentioned
    1 Post(s)
    Tagged
    0 Thread(s)

    По умолчанию

    Платы РК и программатора уже в России.
    Если не зависнут в Москве на сортировке, то к концу недели будут у меня.
    Что блин в этот раз все мои заказы в Москву пришли, перед НГ там могут на долго зависнуть
    Орион сегодня высылают.
    С уважением, Дмитрий.
    Karabas-Go
    Pentagon-128 вер.2023+Turbo Sound+ZXM-GeneralSound
    ZXM-Phoenix 2048+Turbo Sound+ZXM-GeneralSound+ZXM-SoundCard Lite
    ZXM-Phoenix в Телеграмм

  10. #150

    Регистрация
    12.12.2011
    Адрес
    г. Иркутск
    Сообщений
    2,509
    Спасибо Благодарностей отдано 
    10
    Спасибо Благодарностей получено 
    22
    Поблагодарили
    20 сообщений
    Mentioned
    0 Post(s)
    Tagged
    0 Thread(s)

    По умолчанию

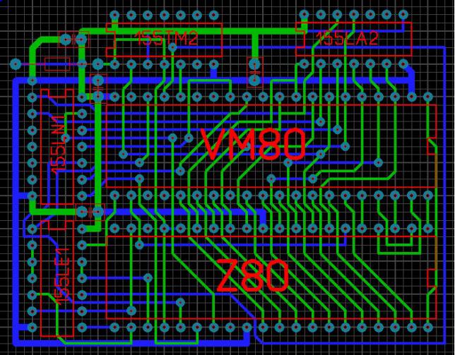
    gdv2002, У тебя шустро разводка плат получается, может вот такой переходник сварганишь?
    Миниатюры Миниатюры Нажмите на изображение для увеличения. 

Название:	VM80_Z80.jpg 
Просмотров:	356 
Размер:	99.1 Кб 
ID:	44403  

Страница 15 из 126 ПерваяПервая ... 111213141516171819 ... ПоследняяПоследняя

Информация о теме

Пользователи, просматривающие эту тему

Эту тему просматривают: 1 (пользователей: 0 , гостей: 1)

Похожие темы

  1. PAC (SRAM) что за зверь?
    от Atari в разделе MSX
    Ответов: 2
    Последнее: 21.03.2012, 21:11
  2. ZX Radio -- альтернатива.
    от fk0 в разделе Музыка
    Ответов: 11
    Последнее: 28.10.2006, 08:24
  3. ZX Radio
    от Vega в разделе Музыка
    Ответов: 11
    Последнее: 25.10.2006, 10:10

Ваши права

  • Вы не можете создавать новые темы
  • Вы не можете отвечать в темах
  • Вы не можете прикреплять вложения
  • Вы не можете редактировать свои сообщения
  •