User Tag List

Страница 64 из 115 ПерваяПервая ... 606162636465666768 ... ПоследняяПоследняя
Показано с 631 по 640 из 1248

Тема: Сборка Radio-86RК-SRAM

Комбинированный просмотр

Предыдущее сообщение Предыдущее сообщение   Следующее сообщение Следующее сообщение
  1. #1

    Регистрация
    17.07.2013
    Адрес
    г. Курган
    Сообщений
    2,035
    Записей в дневнике
    2
    Спасибо Благодарностей отдано 
    123
    Спасибо Благодарностей получено 
    171
    Поблагодарили
    121 сообщений
    Mentioned
    1 Post(s)
    Tagged
    0 Thread(s)

    По умолчанию

    Цитата Сообщение от Ewgeny7 Посмотреть сообщение
    +1 плата.
    Меня несколько смущают ПЗУ 28-й серии, но да ладно...
    А что смущает? Там джампер я приладил, чтобы любые ПЗУшки можно ставить, у меня есть и "электрические" ПЗУ и старенькие добрые УФ.
    С уважением, Дмитрий.
    Karabas-Go
    Pentagon-128 вер.2023+Turbo Sound+ZXM-GeneralSound
    ZXM-Phoenix 2048+Turbo Sound+ZXM-GeneralSound+ZXM-SoundCard Lite
    ZXM-Phoenix в Телеграмм

  2. #1
    С любовью к вам, Yandex.Direct
    Размещение рекламы на форуме способствует его дальнейшему развитию

  3. #2

    Регистрация
    03.07.2005
    Адрес
    Санкт-Петербург
    Сообщений
    10,168
    Спасибо Благодарностей отдано 
    147
    Спасибо Благодарностей получено 
    84
    Поблагодарили
    55 сообщений
    Mentioned
    1 Post(s)
    Tagged
    0 Thread(s)

    По умолчанию

    Цитата Сообщение от gdv2002 Посмотреть сообщение
    Там джампер я приладил
    Спасибо, теперь полный порядок!
    ScorpEvo ZS 1024 turbo+ CF-HDD/FDD/Mouse/SMUC 3.1/ProfROMse/NeoGS/ZC
    Speccy-2007 128/AY/TR-DOS

    Сайт с документацией к "Scorpion ZS 256"

  4. #3

    Регистрация
    12.12.2011
    Адрес
    г. Иркутск
    Сообщений
    2,509
    Спасибо Благодарностей отдано 
    10
    Спасибо Благодарностей получено 
    22
    Поблагодарили
    20 сообщений
    Mentioned
    0 Post(s)
    Tagged
    0 Thread(s)

    По умолчанию

    gdv2002, Поставь еще джамперы по питанию. Только что запитал процессор как посоветовал Ewgeny7 только от пяти вольт. Работает отлично. И в мониторе и с дискогрызом.

    ---------- Post added at 22:25 ---------- Previous post was at 22:21 ----------

    Кстати, что хорошо, так это после двадцати минут работы процессор холодный. Только не знаю, а будет ли работать операционник?

  5. #4

    Регистрация
    20.03.2007
    Адрес
    Санкт-Петербург
    Сообщений
    3,000
    Спасибо Благодарностей отдано 
    201
    Спасибо Благодарностей получено 
    113
    Поблагодарили
    97 сообщений
    Mentioned
    0 Post(s)
    Tagged
    0 Thread(s)

    По умолчанию

    Цитата Сообщение от Vladimir_S Посмотреть сообщение
    gdv2002, Поставь еще джамперы по питанию.
    Тогда уж и для встроенной МС РОМ-ДИСКа 28С256, чтоб на её место можно было поставить 27С256 без поножовщины.

    http://zx-pk.ru/showpost.php?p=663133&postcount=363

    http://zx-pk.ru/showpost.php?p=663918&postcount=401
    Последний раз редактировалось SoftFelix; 12.09.2014 в 17:34.
    МГТФ - любимый провод!
    KAY-1024(4096)/SL-4/TURBO v2010 + Nemo-FDC + Nemo-IDE (CF 4GB) + SMUC2 Rev.B RTC (HDD 1.6GB + DVD-ROM) + PROF-ROM + ZXMC2 + GENERAL SOUND 2MB + ZX-BUS_TEE + FDD 3.5' + FDD 5.25' + VGA&PAL

  6. #5

    Регистрация
    17.07.2013
    Адрес
    г. Курган
    Сообщений
    2,035
    Записей в дневнике
    2
    Спасибо Благодарностей отдано 
    123
    Спасибо Благодарностей получено 
    171
    Поблагодарили
    121 сообщений
    Mentioned
    1 Post(s)
    Tagged
    0 Thread(s)

    По умолчанию

    Цитата Сообщение от SoftFelix Посмотреть сообщение
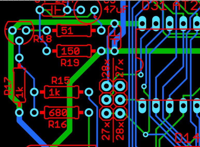
    Тогда уж и для встроенной МС РОМ-ДИСКа 28С256, чтоб на её место можно было поставить 27С256 без поножовщины.
    Получается вот так.
    Миниатюры Миниатюры Нажмите на изображение для увеличения. 

Название:	Буфер обмена-1.jpg 
Просмотров:	291 
Размер:	87.5 Кб 
ID:	49316  
    С уважением, Дмитрий.
    Karabas-Go
    Pentagon-128 вер.2023+Turbo Sound+ZXM-GeneralSound
    ZXM-Phoenix 2048+Turbo Sound+ZXM-GeneralSound+ZXM-SoundCard Lite
    ZXM-Phoenix в Телеграмм

  7. #6

    Регистрация
    03.07.2005
    Адрес
    Санкт-Петербург
    Сообщений
    10,168
    Спасибо Благодарностей отдано 
    147
    Спасибо Благодарностей получено 
    84
    Поблагодарили
    55 сообщений
    Mentioned
    1 Post(s)
    Tagged
    0 Thread(s)

    По умолчанию

    Цитата Сообщение от Vladimir_S Посмотреть сообщение
    Только не знаю, а будет ли работать операционник?
    А вот это я не проверял... Может, тогда лучше воткнуть читалку на 561ЛН2, как на Ленинград-1? Полстраны на них грузилось.

    ---------- Post added at 17:39 ---------- Previous post was at 17:37 ----------

    Цитата Сообщение от SoftFelix Посмотреть сообщение
    Тогда уж и для встроенной МС РОМ-ДИСКа 28С256, чтоб на её место можно было поставить 27С256 без поножовщины.
    Обязательно!
    ScorpEvo ZS 1024 turbo+ CF-HDD/FDD/Mouse/SMUC 3.1/ProfROMse/NeoGS/ZC
    Speccy-2007 128/AY/TR-DOS

    Сайт с документацией к "Scorpion ZS 256"

  8. #7

    Регистрация
    12.12.2011
    Адрес
    г. Иркутск
    Сообщений
    2,509
    Спасибо Благодарностей отдано 
    10
    Спасибо Благодарностей получено 
    22
    Поблагодарили
    20 сообщений
    Mentioned
    0 Post(s)
    Tagged
    0 Thread(s)

    По умолчанию

    Цитата Сообщение от Ewgeny7 Посмотреть сообщение
    А вот это я не проверял... Может, тогда лучше воткнуть читалку на 561ЛН2, как на Ленинград-1? Полстраны на них грузилось.
    У нас уже поздний вечер, жена уже спит. Не хочу будить. Утром проверю и отпишусь.

  9. #8

    Регистрация
    20.03.2007
    Адрес
    Санкт-Петербург
    Сообщений
    3,000
    Спасибо Благодарностей отдано 
    201
    Спасибо Благодарностей получено 
    113
    Поблагодарили
    97 сообщений
    Mentioned
    0 Post(s)
    Tagged
    0 Thread(s)
    МГТФ - любимый провод!
    KAY-1024(4096)/SL-4/TURBO v2010 + Nemo-FDC + Nemo-IDE (CF 4GB) + SMUC2 Rev.B RTC (HDD 1.6GB + DVD-ROM) + PROF-ROM + ZXMC2 + GENERAL SOUND 2MB + ZX-BUS_TEE + FDD 3.5' + FDD 5.25' + VGA&PAL

  10. #9

    Регистрация
    18.07.2010
    Адрес
    Ульяновск
    Сообщений
    852
    Спасибо Благодарностей отдано 
    5
    Спасибо Благодарностей получено 
    12
    Поблагодарили
    10 сообщений
    Mentioned
    0 Post(s)
    Tagged
    0 Thread(s)

    По умолчанию

    Я уже предлагал схему преобразователя +5В в +12в -5В на одной MC34063 в теме по ЮТ-88, никто особо не подхватил...

  11. #10

    Регистрация
    12.12.2011
    Адрес
    г. Иркутск
    Сообщений
    2,509
    Спасибо Благодарностей отдано 
    10
    Спасибо Благодарностей получено 
    22
    Поблагодарили
    20 сообщений
    Mentioned
    0 Post(s)
    Tagged
    0 Thread(s)

    По умолчанию

    Засада. Без -5 вольт операционник не фурычит. В понедельник займусь. Нужно что бы заработало с минимальными переделками.

Страница 64 из 115 ПерваяПервая ... 606162636465666768 ... ПоследняяПоследняя

Информация о теме

Пользователи, просматривающие эту тему

Эту тему просматривают: 1 (пользователей: 0 , гостей: 1)

Похожие темы

  1. PAC (SRAM) что за зверь?
    от Atari в разделе MSX
    Ответов: 2
    Последнее: 21.03.2012, 21:11
  2. ZX Radio -- альтернатива.
    от fk0 в разделе Музыка
    Ответов: 11
    Последнее: 28.10.2006, 08:24
  3. ZX Radio
    от Vega в разделе Музыка
    Ответов: 11
    Последнее: 25.10.2006, 10:10

Ваши права

  • Вы не можете создавать новые темы
  • Вы не можете отвечать в темах
  • Вы не можете прикреплять вложения
  • Вы не можете редактировать свои сообщения
  •