User Tag List

Страница 8 из 9 ПерваяПервая ... 456789 ПоследняяПоследняя
Показано с 71 по 80 из 88

Тема: [Поиск 1] Восстановление модуля памяти

Комбинированный просмотр

Предыдущее сообщение Предыдущее сообщение   Следующее сообщение Следующее сообщение
  1. #1

    Регистрация
    16.09.2010
    Адрес
    г. Москва
    Сообщений
    1,951
    Спасибо Благодарностей отдано 
    81
    Спасибо Благодарностей получено 
    261
    Поблагодарили
    125 сообщений
    Mentioned
    3 Post(s)
    Tagged
    0 Thread(s)

    По умолчанию

    Цитата Сообщение от vazman Посмотреть сообщение
    Вот прошивка. только не txt, а bin
    А выложите известную какую-нить прошивку через этот "адаптер". Ну с дисковода d16 например в этом же виде.

  2. #1
    С любовью к вам, Yandex.Direct
    Размещение рекламы на форуме способствует его дальнейшему развитию

  3. #2

    Регистрация
    21.01.2014
    Адрес
    г. Пушкино
    Сообщений
    342
    Спасибо Благодарностей отдано 
    0
    Спасибо Благодарностей получено 
    0
    Поблагодарили
    0 сообщений
    Mentioned
    0 Post(s)
    Tagged
    0 Thread(s)

    По умолчанию

    короче получается 0-b,10-1b,20-2b,30-3b,40-4b,50-5b, etc. =01
    c-f,1c-1f,2c-2f,3c-3f etc. =02

  4. #3

    Регистрация
    21.01.2014
    Адрес
    г. Пушкино
    Сообщений
    342
    Спасибо Благодарностей отдано 
    0
    Спасибо Благодарностей получено 
    0
    Поблагодарили
    0 сообщений
    Mentioned
    0 Post(s)
    Tagged
    0 Thread(s)

    По умолчанию

    Я проверял, читается правильно, кажись. То, что считано с Вашей D16
    Вложения Вложения
    • Тип файла: txt d16.txt (2.0 Кб, Просмотров: 160)

  5. #4

    Регистрация
    21.01.2014
    Адрес
    г. Пушкино
    Сообщений
    342
    Спасибо Благодарностей отдано 
    0
    Спасибо Благодарностей получено 
    0
    Поблагодарили
    0 сообщений
    Mentioned
    0 Post(s)
    Tagged
    0 Thread(s)

    По умолчанию

    Только в той, первоначальной схеме, что я где-то здесь, вроде, приводил, надо по другому подключать выходные сигналы. Так, как я первоначально подключил - биты были в обратном порядке.. вместо 7 читалось E (вместо 0111 читалось 1110)
    и т .д.. А так хороший способ по-лёгкому считать РТ4, спасибо Tronixу опять

  6. #5

    Регистрация
    10.12.2012
    Адрес
    г. Петрозаводск
    Сообщений
    610
    Спасибо Благодарностей отдано 
    47
    Спасибо Благодарностей получено 
    1
    Поблагодарили
    1 сообщение
    Mentioned
    0 Post(s)
    Tagged
    0 Thread(s)

    По умолчанию

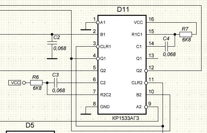
    Сегодня рисовал схему своего адаптера В109...
    Обнаружил вот что, конденсаторы на схеме С3 и С4, я поставил, по аналогии 0,068мкф, как и остальные. Правильно ли это ? Может из-за них не работает АГ3 ?

    Насколько мне удалось понять, генератор на АГ3 формирует импульсы, определенной длины, в зависимости от конденсаторов С3 и С4. Если конденсаторы не соответствуют положенному номиналу, то триггер на ТМ2 не правильно работает и соответственно сигнал Ready не получается. Если это так, тогда вопрос, какие конденсаторы нужно поставить ?
    Миниатюры Миниатюры Нажмите на изображение для увеличения. 

Название:	B109.jpg 
Просмотров:	199 
Размер:	84.1 Кб 
ID:	47329  
    Последний раз редактировалось Quest; 07.04.2014 в 03:49.
    Scorpion ZS-256, ZX Spectrum +3, ZX-Evolution & NeoGS, Поиск-1, Scorpion ZS 1024 Turbo+

  7. #6

    Регистрация
    10.12.2012
    Адрес
    г. Петрозаводск
    Сообщений
    610
    Спасибо Благодарностей отдано 
    47
    Спасибо Благодарностей получено 
    1
    Поблагодарили
    1 сообщение
    Mentioned
    0 Post(s)
    Tagged
    0 Thread(s)

    По умолчанию

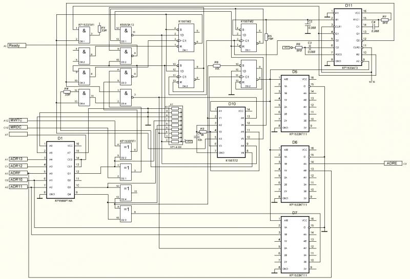
    Ну и полный вариант схемы прикладываю, т.е. то, что удалось нарисовать
    Миниатюры Миниатюры Нажмите на изображение для увеличения. 

Название:	B109.jpg 
Просмотров:	227 
Размер:	62.6 Кб 
ID:	47330  
    Scorpion ZS-256, ZX Spectrum +3, ZX-Evolution & NeoGS, Поиск-1, Scorpion ZS 1024 Turbo+

  8. #7

    Регистрация
    10.12.2012
    Адрес
    г. Петрозаводск
    Сообщений
    610
    Спасибо Благодарностей отдано 
    47
    Спасибо Благодарностей получено 
    1
    Поблагодарили
    1 сообщение
    Mentioned
    0 Post(s)
    Tagged
    0 Thread(s)

    По умолчанию

    vazman, создайте пожалуйста отдельную тему, по своему адаптеру, а то получается путаница тут.
    Scorpion ZS-256, ZX Spectrum +3, ZX-Evolution & NeoGS, Поиск-1, Scorpion ZS 1024 Turbo+

  9. #8

    Регистрация
    10.12.2012
    Адрес
    г. Петрозаводск
    Сообщений
    610
    Спасибо Благодарностей отдано 
    47
    Спасибо Благодарностей получено 
    1
    Поблагодарили
    1 сообщение
    Mentioned
    0 Post(s)
    Tagged
    0 Thread(s)

    По умолчанию

    По маркировке конденсаторов КМ, сориентируйте пожалуйста. Какие значения перечисленных ниже конденсаторов?
    1. М75р
    2. Un68J
    3. М75р
    4. Un75К
    5. Un68J
    Scorpion ZS-256, ZX Spectrum +3, ZX-Evolution & NeoGS, Поиск-1, Scorpion ZS 1024 Turbo+

  10. #9

    Регистрация
    23.01.2011
    Адрес
    Донецк
    Сообщений
    793
    Спасибо Благодарностей отдано 
    1
    Спасибо Благодарностей получено 
    8
    Поблагодарили
    7 сообщений
    Mentioned
    0 Post(s)
    Tagged
    0 Thread(s)

    По умолчанию

    1. М75р = 75 пф
    2. Un68J = 0.68 нф +/-5%
    3. М75р = 75 пф
    4. Un75К = 0.75 нф +/-10%
    5. Un68J = 0.68 нф +/-5%
    Первая буква - это ТКЕ, но я его таблицу в упор не помню, надо в инете смотреть.
    Поиск-1, Поиск-2, Парус ВИ-201, Олимпик-С, Электроника МК61

  11. #10

    Регистрация
    10.12.2012
    Адрес
    г. Петрозаводск
    Сообщений
    610
    Спасибо Благодарностей отдано 
    47
    Спасибо Благодарностей получено 
    1
    Поблагодарили
    1 сообщение
    Mentioned
    0 Post(s)
    Tagged
    0 Thread(s)

    По умолчанию

    Что то не могу нигде найти 0.75нф... что за конденсатор такой?
    Scorpion ZS-256, ZX Spectrum +3, ZX-Evolution & NeoGS, Поиск-1, Scorpion ZS 1024 Turbo+

Страница 8 из 9 ПерваяПервая ... 456789 ПоследняяПоследняя

Информация о теме

Пользователи, просматривающие эту тему

Эту тему просматривают: 1 (пользователей: 0 , гостей: 1)

Похожие темы

  1. [Поиск 1] Вопрос по расширению памяти
    от Daniil Chislov 86 в разделе Поиск
    Ответов: 18
    Последнее: 26.07.2025, 17:48
  2. Схема модуля ИРПС
    от Andrnow в разделе БК-0010/0011
    Ответов: 64
    Последнее: 05.03.2018, 22:27
  3. Расчет модуля разности чисел
    от Andrew771 в разделе Программирование
    Ответов: 15
    Последнее: 15.02.2013, 21:06
  4. Куплю ПК Поиск и блок расширения памяти.
    от DATAsoft в разделе Барахолка (архив)
    Ответов: 8
    Последнее: 20.04.2012, 00:19
  5. Опознание процессорного модуля :)
    от Жека:) в разделе Зарубежные компьютеры
    Ответов: 5
    Последнее: 22.09.2010, 22:23

Ваши права

  • Вы не можете создавать новые темы
  • Вы не можете отвечать в темах
  • Вы не можете прикреплять вложения
  • Вы не можете редактировать свои сообщения
  •