User Tag List

Страница 4 из 8 ПерваяПервая 12345678 ПоследняяПоследняя
Показано с 31 по 40 из 77

Тема: Расширение памяти Ленинград-1 до 128к и замена ПЗУ на FLASH-ПЗУ.

Комбинированный просмотр

Предыдущее сообщение Предыдущее сообщение   Следующее сообщение Следующее сообщение
  1. #1

    Регистрация
    18.01.2005
    Адрес
    Ростов-на-Дону
    Сообщений
    577
    Спасибо Благодарностей отдано 
    0
    Спасибо Благодарностей получено 
    8
    Поблагодарили
    7 сообщений
    Mentioned
    0 Post(s)
    Tagged
    0 Thread(s)

    По умолчанию

    Цитата Сообщение от Дмитрий2012 Посмотреть сообщение
    Они и сейчас грузятся и в 128К и 48К режиме, и тест ПЗУ-128 прогонял несколько раз по пару часов, на память ниразу не ругался. А вот комп не стартует нормально в 128К режиме. И игры не все грузятся в 128К режиме . Из 10 3-4 игры не загружаются, либо идет сброс в 48К Basic, либо просто гаснет экран и все.
    С сигналом INT все в порядке? У меня как-то раз были глюки из-за неправильной длительности.

  2. #1
    С любовью к вам, Yandex.Direct
    Размещение рекламы на форуме способствует его дальнейшему развитию

  3. #2

    Регистрация
    10.02.2014
    Адрес
    г. Тула
    Сообщений
    539
    Спасибо Благодарностей отдано 
    50
    Спасибо Благодарностей получено 
    44
    Поблагодарили
    30 сообщений
    Mentioned
    1 Post(s)
    Tagged
    0 Thread(s)

    По умолчанию

    Смотрел длительность INT программой с Тестом Ковалевского показывает, что в норме, точное значение сейчас не помню.
    Программа Тест 4.3 пишет INT Пентагоновский. А вот спрайты в игре Арканоид-2 дрожат. Читал, что это связано с сигналом INT. Как его правильно настроить?

  4. #3

    Регистрация
    18.01.2005
    Адрес
    Ростов-на-Дону
    Сообщений
    577
    Спасибо Благодарностей отдано 
    0
    Спасибо Благодарностей получено 
    8
    Поблагодарили
    7 сообщений
    Mentioned
    0 Post(s)
    Tagged
    0 Thread(s)

    По умолчанию

    Цитата Сообщение от Дмитрий2012 Посмотреть сообщение
    Программа Тест 4.3 пишет INT Пентагоновский. А вот спрайты в игре Арканоид-2 дрожат. Читал, что это связано с сигналом INT. Как его правильно настроить?
    В Арканоиде спрайты дрожат не совсем поэтому. Во-первых есть еще положение INT относительно кадра. А во-вторых иногда фирменные программы синхронизируются по значению порта FF, где вследствие раздельной шины отражаются данные атрибутов экрана, если порт не задействован другим устройством.

    По дешифрации портов все в порядке? В Ленинграде она была упрощена до крайности. Все четные на чтении были на клавиатуру, а нечетные на кемпстон джойстик. А по записи вообще - любая запись в порт бордюра и звука шла.

  5. #4

    Регистрация
    10.02.2014
    Адрес
    г. Тула
    Сообщений
    539
    Спасибо Благодарностей отдано 
    50
    Спасибо Благодарностей получено 
    44
    Поблагодарили
    30 сообщений
    Mentioned
    1 Post(s)
    Tagged
    0 Thread(s)

    По умолчанию

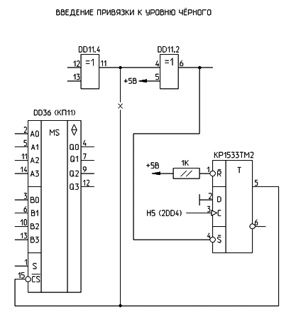
    Вот какие доработки я пока успел сделать в Ленинграде:
    Дешифрация портов из ZX-Ревю.
    Привязку к уровню черного и запрет записи в область 0000-3FFF.
    Миниатюры Миниатюры Нажмите на изображение для увеличения. 

Название:	дешифрация портов.jpg 
Просмотров:	582 
Размер:	70.3 Кб 
ID:	45783   Нажмите на изображение для увеличения. 

Название:	запрет записи.png 
Просмотров:	550 
Размер:	7.6 Кб 
ID:	45784   Нажмите на изображение для увеличения. 

Название:	привязка к уровню черного.png 
Просмотров:	616 
Размер:	14.0 Кб 
ID:	45785  

  6. #5

    Регистрация
    19.12.2008
    Адрес
    Черкассы
    Сообщений
    1,574
    Спасибо Благодарностей отдано 
    1
    Спасибо Благодарностей получено 
    16
    Поблагодарили
    13 сообщений
    Mentioned
    0 Post(s)
    Tagged
    0 Thread(s)

    По умолчанию

    Цитата Сообщение от Lion17 Посмотреть сообщение
    Цитата:
    Сообщение от lisica Посмотреть сообщение
    Ссылку на 48й с 48го, и я проверю у себя.
    Уже кидал ссылку. Повторяю. Тыц
    проверил... Действительно, по ресету в меню 128 не выходит, сразу в тырдос. Потом по return из доса попадаем в меню и 128 бейсик отлично работает. Получается что то с инициалезацией по ресету.
    Робик 1024(пентагоновские тайминги),+ 7Мц+, 2AY(TS),+ контроллер дисковода,+ 3.5,+ 5.25 флоп,+CMOS,+ mouse(caro),+ Flash.
    Pentagon 128(1991г.)+YМ
    программатор 2732-27512.


  7. #6

    Регистрация
    18.01.2005
    Адрес
    Ростов-на-Дону
    Сообщений
    577
    Спасибо Благодарностей отдано 
    0
    Спасибо Благодарностей получено 
    8
    Поблагодарили
    7 сообщений
    Mentioned
    0 Post(s)
    Tagged
    0 Thread(s)

    По умолчанию

    Цитата Сообщение от lisica Посмотреть сообщение
    проверил... Действительно, по ресету в меню 128 не выходит, сразу в тырдос. Потом по return из доса попадаем в меню и 128 бейсик отлично работает. Получается что то с инициалезацией по ресету.
    Это хорошо, что TR-DOS повторно инициализацию системы провел и разрешает вернуться. А вот когды нету TR-DOS, тогда ресет в BASIC48 с концами.

  8. #7

    Регистрация
    10.02.2014
    Адрес
    г. Тула
    Сообщений
    539
    Спасибо Благодарностей отдано 
    50
    Спасибо Благодарностей получено 
    44
    Поблагодарили
    30 сообщений
    Mentioned
    1 Post(s)
    Tagged
    0 Thread(s)

    По умолчанию

    Всем спасибо за помощь.
    lisica, оказался прав, проблема была с инициализацией по ресету. Подпаял кондер 2700пф к ТМ9(см. схему расширения) на ресет и землю. Все заработало. Комп четко стартует и в 128К и 48к режимах. Остался один нерешенный вопрос, отчего все-таки проскакивает мусор на экране при нажатии кнопку ресет? Ни у кого подобного не было?
    В принципе особо не напрягает, компьютер вроде работает, просто интересно с чем это может быть связано.
    Последний раз редактировалось Дмитрий2012; 15.02.2014 в 12:46.

  9. #8

    Регистрация
    19.12.2008
    Адрес
    Черкассы
    Сообщений
    1,574
    Спасибо Благодарностей отдано 
    1
    Спасибо Благодарностей получено 
    16
    Поблагодарили
    13 сообщений
    Mentioned
    0 Post(s)
    Tagged
    0 Thread(s)

    По умолчанию

    Вобще то имел ввиду оригинальный бейсик. Рад, что это тебя натолкнуло на мысль.
    Цитата Сообщение от Дмитрий2012 Посмотреть сообщение
    Подпаял кондер 2700пф к ТМ9(см. схему расширения) на ресет и землю.
    Помоему кондёр на ресет на плате должен быть, гдет на 10 мф, электролит. Мож он высох?
    Цитата Сообщение от Дмитрий2012 Посмотреть сообщение
    Остался один нерешенный вопрос, отчего все-таки проскакивает мусор на экране при нажатии кнопку ресет?
    А можно фото этого мусора?
    Робик 1024(пентагоновские тайминги),+ 7Мц+, 2AY(TS),+ контроллер дисковода,+ 3.5,+ 5.25 флоп,+CMOS,+ mouse(caro),+ Flash.
    Pentagon 128(1991г.)+YМ
    программатор 2732-27512.


  10. #9

    Регистрация
    10.02.2014
    Адрес
    г. Тула
    Сообщений
    539
    Спасибо Благодарностей отдано 
    50
    Спасибо Благодарностей получено 
    44
    Поблагодарили
    30 сообщений
    Mentioned
    1 Post(s)
    Tagged
    0 Thread(s)

    По умолчанию

    Цитата Сообщение от lisica Посмотреть сообщение
    Помоему кондёр на ресет на плате должен быть, гдет на 10 мф, электролит. Мож он высох?
    Кондёр установлен на 10мкф, не проверял его. Без платы расширения ресет отлично работал, а сплатой он глючил только в режиме 128к.
    Как только я прочел фразу "... что то с инициализацией по ресету" сразу вспомнил, что на плате расширения ВС-1 видел дополнительный кондёр установлен именно на КР1533ТМ9 по ресету. Припаял его, и все заработало.
    Вот фото мусора.
    Миниатюры Миниатюры Нажмите на изображение для увеличения. 

Название:	мусор на экране.jpg 
Просмотров:	721 
Размер:	42.7 Кб 
ID:	45794  

  11. #10

    Регистрация
    20.03.2007
    Адрес
    Санкт-Петербург
    Сообщений
    3,000
    Спасибо Благодарностей отдано 
    201
    Спасибо Благодарностей получено 
    113
    Поблагодарили
    97 сообщений
    Mentioned
    0 Post(s)
    Tagged
    0 Thread(s)

    По умолчанию

    Цитата Сообщение от Дмитрий2012 Посмотреть сообщение
    Остался один нерешенный вопрос, отчего все-таки проскакивает мусор на экране при нажатии кнопку ресет? Ни у кого подобного не было?
    Сколько я собирал Ленинград-клонов, у всех он был при резете. Именно в этих местах. КАЙ-2010 собрал (смотри подпись) - у него тоже самое было. НО! По схеме ZEK'а перевел SIM (DRAM, вместо РУ-шек в КАЕ утановлен) в режим Hidden Refresh и только тогда, помимо остальных бонусов, обнаружил полное отсутствие данного мусора на экране при резете. Можно давить кнопку до посинения, с любой частотой - ни один пиксель или атрибут не портится.
    МГТФ - любимый провод!
    KAY-1024(4096)/SL-4/TURBO v2010 + Nemo-FDC + Nemo-IDE (CF 4GB) + SMUC2 Rev.B RTC (HDD 1.6GB + DVD-ROM) + PROF-ROM + ZXMC2 + GENERAL SOUND 2MB + ZX-BUS_TEE + FDD 3.5' + FDD 5.25' + VGA&PAL

Страница 4 из 8 ПерваяПервая 12345678 ПоследняяПоследняя

Информация о теме

Пользователи, просматривающие эту тему

Эту тему просматривают: 1 (пользователей: 0 , гостей: 1)

Похожие темы

  1. Замена EPROM на FLASH, аналог 565РУ5
    от ILoveSpeccy в разделе Память
    Ответов: 10
    Последнее: 30.11.2020, 01:59
  2. Расширение Памяти
    от Asd1995sse в разделе Память
    Ответов: 145
    Последнее: 17.12.2010, 13:31
  3. Расширение памяти до 128к Himac 48k
    от Vovan2109 в разделе Память
    Ответов: 16
    Последнее: 23.10.2009, 10:51
  4. Расширение РАТОНА до 128К
    от andreil в разделе Несортированное железо
    Ответов: 7
    Последнее: 24.07.2007, 15:49
  5. Ленинград замена м/сх
    от Максим в разделе Ленинград
    Ответов: 6
    Последнее: 01.07.2007, 17:21

Ваши права

  • Вы не можете создавать новые темы
  • Вы не можете отвечать в темах
  • Вы не можете прикреплять вложения
  • Вы не можете редактировать свои сообщения
  •