Это только у меня? Понятно, что этот канал использовался только для рекламы или музыки во время загрузки и на скорость полета не влияет.
Но это неприятно! И раздражает. Это во всех трех магнитофонах.
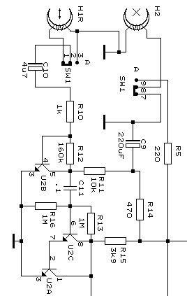
Решил проанализировать схему и монтаж. Да, дешевка она и есть дешевка. Усилитель делался человеком, который видать понятия не имел, что делает.
Установил экран, ну стал немного меньше. Но опять же, зависит от того, где лежит магнитофон. Головка подключена по идиотски, экран как "земля" используется, хотя второй канал как надо - два провода в экране, экран подключен именно как экран, с одной стороны.
Ну хрен с ним, решил установить конденсатор емкостью 1000 пф параллельно резистору R12, фон стал меньше и не так стал магнитофон реагировать на то, на чем лежит, на коленях или на столе. Думаю, хрен с ним, поставлю 10 нан, получил почти тишину.
Кардинально переделывать не стал, потому как не вижу смысла. Конечно, АЧХ зарезал по ВЧ, ну хрен с ней, с такими искажениями она и нафиг не нужна.
Чтобы сделать нормально, нужно как минимум, три каскада усиления, а то и четыре, с обратными связями и для каждого усиление нужно меньше, чем здесь по максимуму сделано. Естественно, из-за переусиления идет возбуд и первый каскад просто в ограничение вскакивает, да и второй тоже. В итоге, вместо синусоиды имеем искаженный меандр. Новую плату из-за этого дерьма делать не вижу смысла. Осталось загадкой, ЧЕМ думал "ЫнжЫнЭр", который эту схему разрабатывал и макетировал.![]()



Ответить с цитированием
Размещение рекламы на форуме способствует его дальнейшему развитию 

