User Tag List

Показано с 1 по 5 из 5

Тема: Не могу понять смысл доработки...

  1. #1

    Регистрация
    10.12.2012
    Адрес
    г. Петрозаводск
    Сообщений
    610
    Спасибо Благодарностей отдано 
    47
    Спасибо Благодарностей получено 
    1
    Поблагодарили
    1 сообщение
    Mentioned
    0 Post(s)
    Tagged
    0 Thread(s)

    По умолчанию Не могу понять смысл доработки...

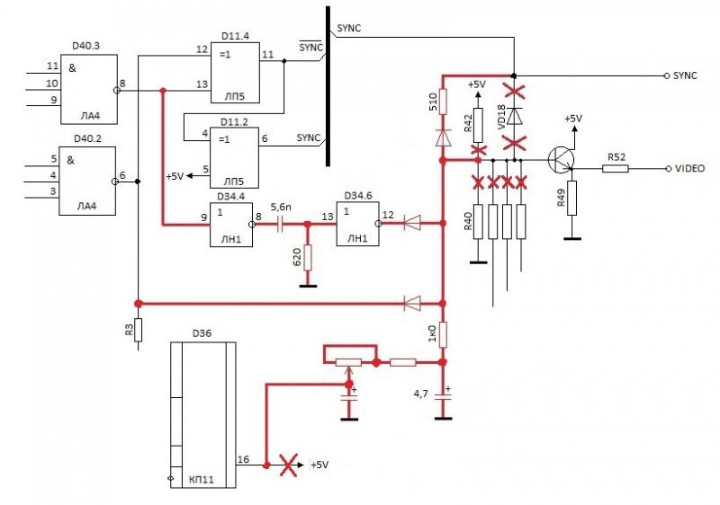
    Достался мне обыкновенный Ленинград 48 и в нем сделана доработка, назначение конторой мне не удалось понять... Срисовал схему этой доработки. Что это, для чего ?
    Миниатюры Миниатюры Нажмите на изображение для увеличения. 

Название:	Доработка.jpg 
Просмотров:	206 
Размер:	36.3 Кб 
ID:	59622  
    Последний раз редактировалось Quest; 02.02.2017 в 05:40.
    Scorpion ZS-256, ZX Spectrum +3, ZX-Evolution & NeoGS, Поиск-1, Scorpion ZS 1024 Turbo+

  2. #1
    С любовью к вам, Yandex.Direct
    Размещение рекламы на форуме способствует его дальнейшему развитию

  3. #2

    Регистрация
    14.05.2015
    Адрес
    г. Харьков, Украина
    Сообщений
    2,940
    Спасибо Благодарностей отдано 
    150
    Спасибо Благодарностей получено 
    302
    Поблагодарили
    171 сообщений
    Mentioned
    4 Post(s)
    Tagged
    1 Thread(s)

    По умолчанию

    Quest, на сколько могу понять кто то пытался сделать синхронизацию с нестандартной длительностью, возможно для подключения к какому то EGA монику.
    Увы общий формат форума вышел из рамок моего любимого места , более тут не бываю.

  4. #3

    Регистрация
    10.12.2012
    Адрес
    г. Петрозаводск
    Сообщений
    610
    Спасибо Благодарностей отдано 
    47
    Спасибо Благодарностей получено 
    1
    Поблагодарили
    1 сообщение
    Mentioned
    0 Post(s)
    Tagged
    0 Thread(s)

    По умолчанию

    Я сравнивал с известными доработками видеовыхода, но ничего подобного не увидел...
    Scorpion ZS-256, ZX Spectrum +3, ZX-Evolution & NeoGS, Поиск-1, Scorpion ZS 1024 Turbo+

  5. #4

    Регистрация
    12.07.2006
    Адрес
    г. Киев, Украина
    Сообщений
    2,147
    Спасибо Благодарностей отдано 
    25
    Спасибо Благодарностей получено 
    95
    Поблагодарили
    82 сообщений
    Mentioned
    2 Post(s)
    Tagged
    0 Thread(s)

    По умолчанию

    Цитата Сообщение от Quest Посмотреть сообщение
    Я сравнивал с известными доработками видеовыхода, но ничего подобного не увидел...
    Так в этой доработке родной sync никуда не делся, т.е. можно навесить 2 щупа осцилографа на на новый sync и на родной (через диод) и посмотреть в чем отличия прямо на экране.

  6. #5

    Регистрация
    10.12.2012
    Адрес
    г. Петрозаводск
    Сообщений
    610
    Спасибо Благодарностей отдано 
    47
    Спасибо Благодарностей получено 
    1
    Поблагодарили
    1 сообщение
    Mentioned
    0 Post(s)
    Tagged
    0 Thread(s)

    По умолчанию

    Убрал доработку и теперь нет изображения Жаль не посмотрел форму sync при доработке, но сейчас она такая...

    - - - Добавлено - - -

    Нашел причину. Заработало.
    Оказывается 16 вывод мультиплексора D36, был отрезан от +5, а на него приходил провод с переменного резистора доработки, где я указал ошибочно +5, полагая, что 16 вывод это плюс и рисовать D36 не стал.

    P/S: дорисовал D36 на схеме доработки.
    Миниатюры Миниатюры Нажмите на изображение для увеличения. 

Название:	20170202_031839.jpg 
Просмотров:	162 
Размер:	45.7 Кб 
ID:	59620  
    Последний раз редактировалось Quest; 02.02.2017 в 05:41.
    Scorpion ZS-256, ZX Spectrum +3, ZX-Evolution & NeoGS, Поиск-1, Scorpion ZS 1024 Turbo+

Информация о теме

Пользователи, просматривающие эту тему

Эту тему просматривают: 1 (пользователей: 0 , гостей: 1)

Похожие темы

  1. Возможно ли как-то понять принцип работы Z80?
    от radioegor146 в разделе Для начинающих
    Ответов: 4
    Последнее: 15.10.2016, 20:58
  2. Есть ли смысл Rygar'а?
    от ALKO в разделе Игры
    Ответов: 2
    Последнее: 11.01.2011, 17:12
  3. Как это понять
    от icebear в разделе Несортированное железо
    Ответов: 2
    Последнее: 30.06.2005, 20:13

Ваши права

  • Вы не можете создавать новые темы
  • Вы не можете отвечать в темах
  • Вы не можете прикреплять вложения
  • Вы не можете редактировать свои сообщения
  •