User Tag List

Страница 1 из 2 12 ПоследняяПоследняя
Показано с 1 по 10 из 16

Тема: Плата расширения видеопамяти 64-128кб

Комбинированный просмотр

Предыдущее сообщение Предыдущее сообщение   Следующее сообщение Следующее сообщение
  1. #1

    Регистрация
    08.07.2015
    Адрес
    г. Бохум, Германия
    Сообщений
    1,798
    Спасибо Благодарностей отдано 
    217
    Спасибо Благодарностей получено 
    703
    Поблагодарили
    348 сообщений
    Mentioned
    1 Post(s)
    Tagged
    0 Thread(s)

    По умолчанию Плата расширения видеопамяти 64-128кб

    Доброго времени суток,

    По просьбам некоторых зарубежных пользователей и благодаря советам специалистов я сделал плату расширения видеопамяти на 64-128кб для компьютеров Yamaha CM5MII, YIS503II и Al Alamiah AX-200.

    Если кого интересует данная плата, обращайтесь в личку. Поделюсь схемой и гербер файлами для изготовления на www.pcbway.com. Стоимость 10 платок с доставкой - 24 евро.

    Алексей
    Миниатюры Миниатюры Нажмите на изображение для увеличения. 

Название:	vram1.jpg 
Просмотров:	401 
Размер:	47.7 Кб 
ID:	52795   Нажмите на изображение для увеличения. 

Название:	vram2.jpg 
Просмотров:	389 
Размер:	83.2 Кб 
ID:	52796  

  2. #1
    С любовью к вам, Yandex.Direct
    Размещение рекламы на форуме способствует его дальнейшему развитию

  3. #2

    Регистрация
    11.04.2006
    Адрес
    Novosibirsk
    Сообщений
    971
    Спасибо Благодарностей отдано 
    4
    Спасибо Благодарностей получено 
    11
    Поблагодарили
    9 сообщений
    Mentioned
    0 Post(s)
    Tagged
    0 Thread(s)

    По умолчанию

    Цитата Сообщение от Wierzbowsky Посмотреть сообщение
    Если кого интересует данная плата, обращайтесь в личку. Поделюсь схемой и гербер файлами для изготовления на www.pcbway.com. Стоимость 10 платок с доставкой - 24 евро.
    Алексей
    Разводка платы сделана неправильно. То есть формально там все верно в плане того что с графом цепей ничего не напутано (автороутер не ошибается). Но блокировочные конденсаторы все соединены в параллаль, а потом все цепи питания параллель.

    Вывод - сделано без понимания что и зачем.

  4. #3

    Регистрация
    08.07.2015
    Адрес
    г. Бохум, Германия
    Сообщений
    1,798
    Спасибо Благодарностей отдано 
    217
    Спасибо Благодарностей получено 
    703
    Поблагодарили
    348 сообщений
    Mentioned
    1 Post(s)
    Tagged
    0 Thread(s)

    По умолчанию

    Цитата Сообщение от ram_scan Посмотреть сообщение
    Разводка платы сделана неправильно. То есть формально там все верно в плане того что с графом цепей ничего не напутано (автороутер не ошибается). Но блокировочные конденсаторы все соединены в параллаль, а потом все цепи питания параллель.

    Вывод - сделано без понимания что и зачем.
    Вы покажите как правильно и объясните. Критиковать может каждый. Это вообще моя первая плата, сделанная с нуля, но я всегда готов учиться у профи как правильно всё разводить.

    Алексей

  5. #4

    Регистрация
    08.07.2015
    Адрес
    г. Бохум, Германия
    Сообщений
    1,798
    Спасибо Благодарностей отдано 
    217
    Спасибо Благодарностей получено 
    703
    Поблагодарили
    348 сообщений
    Mentioned
    1 Post(s)
    Tagged
    0 Thread(s)

    По умолчанию

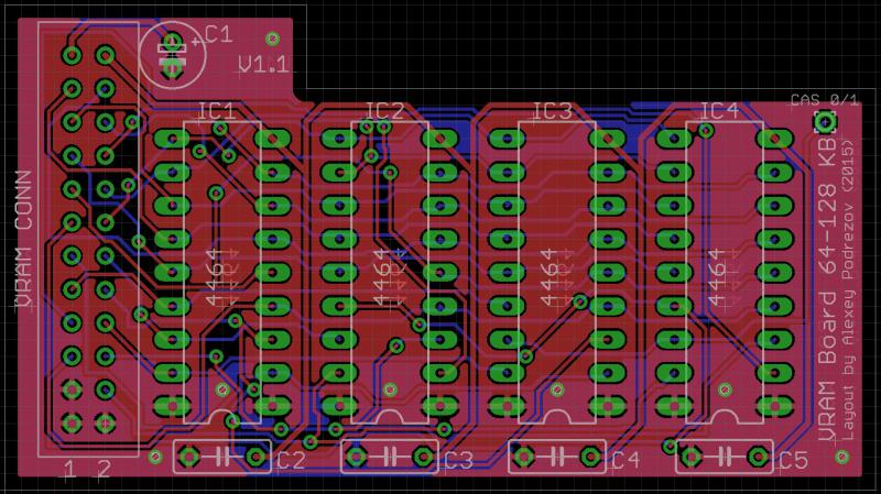
    Вот кстати фотка оригинальной платы. Низ платы залит "плюсом", а верх платы - "землёй". Все три кондера соединяют верхнюю часть с нижней. То есть стоят в параллели. Тогда что у меня неправильно?
    Миниатюры Миниатюры Нажмите на изображение для увеличения. 

Название:	board.jpg 
Просмотров:	301 
Размер:	52.3 Кб 
ID:	52800  

  6. #5

    Регистрация
    11.04.2006
    Адрес
    Novosibirsk
    Сообщений
    971
    Спасибо Благодарностей отдано 
    4
    Спасибо Благодарностей получено 
    11
    Поблагодарили
    9 сообщений
    Mentioned
    0 Post(s)
    Tagged
    0 Thread(s)

    По умолчанию

    Цитата Сообщение от Wierzbowsky Посмотреть сообщение
    Вы покажите как правильно и объясните. Критиковать может каждый. Это вообще моя первая плата, сделанная с нуля, но я всегда готов учиться у профи как правильно всё разводить.

    Алексей
    Как выше заметил уже один форумчанин, конденсатор должен стоять этот рядом с микросхемой, и должен соединяться с ней дорожками минимальной длины. Их кстати ради этого даже часто ставят на микросхему "верхом", либо с обратной стороны платы "под брюхо".

    Поэтому я и написал, формально, со сфероконичной точки зрения, вы сделали все правильно. Но фактически отнесли все блокировочные емкости в одно место в кучу, и сделали длиннющую питающую шину, чем свели на нет весь смысл существования этих блокировочных емкостей.

  7. #6

    Регистрация
    08.07.2015
    Адрес
    г. Бохум, Германия
    Сообщений
    1,798
    Спасибо Благодарностей отдано 
    217
    Спасибо Благодарностей получено 
    703
    Поблагодарили
    348 сообщений
    Mentioned
    1 Post(s)
    Tagged
    0 Thread(s)

    По умолчанию

    Цитата Сообщение от ram_scan Посмотреть сообщение
    Как выше заметил уже один форумчанин, конденсатор должен стоять этот рядом с микросхемой, и должен соединяться с ней дорожками минимальной длины. Их кстати ради этого даже часто ставят на микросхему "верхом", либо с обратной стороны платы "под брюхо".

    Поэтому я и написал, формально, со сфероконичной точки зрения, вы сделали все правильно. Но фактически отнесли все блокировочные емкости в одно место в кучу, и сделали длиннющую питающую шину, чем свели на нет весь смысл существования этих блокировочных емкостей.
    Понял, спасибо. Попытаюсь передалать, но так как ноги питания и земли разнесены на противоположные стороны микросхемы, придётся ставить кондеры ближе к шине питания а потом их сажать на массу, которой надо будет "обвести" плату по периметру. Или сделать так как на оригинальной плате.

    Алексей

  8. #7

    Регистрация
    08.07.2015
    Адрес
    г. Бохум, Германия
    Сообщений
    1,798
    Спасибо Благодарностей отдано 
    217
    Спасибо Благодарностей получено 
    703
    Поблагодарили
    348 сообщений
    Mentioned
    1 Post(s)
    Tagged
    0 Thread(s)

    По умолчанию

    Цитата Сообщение от ram_scan Посмотреть сообщение
    Как выше заметил уже один форумчанин, конденсатор должен стоять этот рядом с микросхемой, и должен соединяться с ней дорожками минимальной длины. Их кстати ради этого даже часто ставят на микросхему "верхом", либо с обратной стороны платы "под брюхо".

    Поэтому я и написал, формально, со сфероконичной точки зрения, вы сделали все правильно. Но фактически отнесли все блокировочные емкости в одно место в кучу, и сделали длиннющую питающую шину, чем свели на нет весь смысл существования этих блокировочных емкостей.
    Переразвёл плату и залил "землёй" обе стороны. Теперь блокировочные конденсаторы будут эффективны?
    Миниатюры Миниатюры Нажмите на изображение для увеличения. 

Название:	board.jpg 
Просмотров:	642 
Размер:	84.6 Кб 
ID:	52936  

  9. #8

    Регистрация
    13.04.2009
    Адрес
    Kemerovo
    Сообщений
    396
    Спасибо Благодарностей отдано 
    1
    Спасибо Благодарностей получено 
    7
    Поблагодарили
    5 сообщений
    Mentioned
    0 Post(s)
    Tagged
    0 Thread(s)

    По умолчанию

    Цитата Сообщение от Wierzbowsky Посмотреть сообщение
    Переразвёл плату и залил "землёй" обе стороны. Теперь блокировочные конденсаторы будут эффективны?
    пожалуй С5 будет иметь какой то эффект.. остальные ну.. контура получаются )

    ---------- Post added at 07:42 ---------- Previous post was at 07:42 ----------

    да плюнь ты на эти ёмкости, навешивай прямо на ножки микрухи

  10. #9

    Регистрация
    11.04.2006
    Адрес
    Novosibirsk
    Сообщений
    971
    Спасибо Благодарностей отдано 
    4
    Спасибо Благодарностей получено 
    11
    Поблагодарили
    9 сообщений
    Mentioned
    0 Post(s)
    Tagged
    0 Thread(s)

    По умолчанию

    Цитата Сообщение от Wierzbowsky Посмотреть сообщение
    Переразвёл плату и залил "землёй" обе стороны. Теперь блокировочные конденсаторы будут эффективны?
    Так гораздо лучше. Еще от острых углов при пересечении/развилке дорожек полезно избавиться.

  11. #10

    Регистрация
    24.05.2009
    Адрес
    Москва
    Сообщений
    1,100
    Записей в дневнике
    2
    Спасибо Благодарностей отдано 
    5
    Спасибо Благодарностей получено 
    3
    Поблагодарили
    2 сообщений
    Mentioned
    0 Post(s)
    Tagged
    0 Thread(s)

    По умолчанию

    Wierzbowsky, там суть не в количестве конденсаторов, а чтобы у каждой ОЗУ между питающих выводов стоял как-можно-ближе блокировочный конденсатор. Если их увести от корпуса и приходящей дорожки питания далеко - то смысл пропадает.
    С уважением, Дмитрий.

Страница 1 из 2 12 ПоследняяПоследняя

Информация о теме

Пользователи, просматривающие эту тему

Эту тему просматривают: 1 (пользователей: 0 , гостей: 1)

Похожие темы

  1. Плата расширения Ленинград-2
    от Vovan_a в разделе Ленинград
    Ответов: 6
    Последнее: 24.01.2017, 10:25
  2. ExtPort - плата расширения для Ленинграда
    от zx-kit в разделе Ленинград
    Ответов: 5
    Последнее: 20.06.2011, 21:39
  3. ZXKit-004: плата расширения 128K+AY для SPECCY2007
    от zx-kit в разделе Барахолка (архив)
    Ответов: 5
    Последнее: 05.07.2010, 14:57
  4. Плата расширения системного разьема для 3-х периферийных плат
    от MasterKing в разделе Несортированное железо
    Ответов: 11
    Последнее: 23.10.2009, 17:14
  5. GS плата расширения памяти ищется...
    от Frago в разделе Барахолка (архив)
    Ответов: 5
    Последнее: 16.04.2009, 13:31

Ваши права

  • Вы не можете создавать новые темы
  • Вы не можете отвечать в темах
  • Вы не можете прикреплять вложения
  • Вы не можете редактировать свои сообщения
  •