Важная информация

User Tag List

Страница 6 из 44 ПерваяПервая ... 2345678910 ... ПоследняяПоследняя
Показано с 51 по 60 из 433

Тема: Специалист: замена 8080 на 8085

  1. #51
    zx_
    Гость

    По умолчанию

    Цитата Сообщение от SYR-ALEX Посмотреть сообщение
    Контроллер цвета будет на основной плате аналогичным MX2 но только 8 цветов+MX. Скоро выложу свои доработки Специалист _М в соответствующей теме. Там и 8 цветов и ПЗУ 27512(4-мя детальками).
    оченно жду , прямо со спасибой

    по поводу 8085 - было бы здорово нашлепку в гнездо процессора 580

    ну и речь зашла о мегагерцах - Елиту на спец бы

  2. #52

    Регистрация
    30.05.2007
    Адрес
    г. Лянтор, Сургутского р-на, ХМАО
    Сообщений
    4,436
    Спасибо Благодарностей отдано 
    163
    Спасибо Благодарностей получено 
    190
    Поблагодарили
    121 сообщений
    Mentioned
    5 Post(s)
    Tagged
    0 Thread(s)

    По умолчанию

    Цитата Сообщение от SYR-ALEX Посмотреть сообщение
    Там и 8 цветов и ПЗУ 27512(4-мя детальками).
    Интересно посмотреть.

    - - - Добавлено - - -

    Цитата Сообщение от zx_ Посмотреть сообщение
    ну и речь зашла о мегагерцах - Елиту на спец бы
    В схеме Сябра 16 МГц используется для синхрогенератора, не для всей схемы. Как-то Ewgeny7 сделал прошивку Специалиста на ПЛИС на большой частоте так невозможно было работать - оставили 2 и 4 МГц.
    Последний раз редактировалось fifan; 27.07.2016 в 12:20.

  3. #53

    Регистрация
    12.02.2015
    Адрес
    г. Минск, Беларусь
    Сообщений
    452
    Спасибо Благодарностей отдано 
    45
    Спасибо Благодарностей получено 
    70
    Поблагодарили
    50 сообщений
    Mentioned
    3 Post(s)
    Tagged
    0 Thread(s)

    По умолчанию

    Сделано смотрите.

    - - - Добавлено - - -

    Цитата Сообщение от zx_ Посмотреть сообщение
    оченно жду , прямо со спасибой

    по поводу 8085 - было бы здорово нашлепку в гнездо процессора 580

    ну и речь зашла о мегагерцах - Елиту на спец бы
    Нашлепку малой кровью наверное не получится

  4. #54

    Регистрация
    30.05.2007
    Адрес
    г. Лянтор, Сургутского р-на, ХМАО
    Сообщений
    4,436
    Спасибо Благодарностей отдано 
    163
    Спасибо Благодарностей получено 
    190
    Поблагодарили
    121 сообщений
    Mentioned
    5 Post(s)
    Tagged
    0 Thread(s)

    По умолчанию

    По схеме. Я понял это из симуляции в Протеусе. А реально каковы номиналы R11, R12 и резистора на выводе 35 проца? Наличие резисторной сборки обязательно?

    - - - Добавлено - - -

    Цитата Сообщение от SYR-ALEX Посмотреть сообщение
    Контроллер цвета будет на основной плате аналогичным MX2 но только 8 цветов+MX.
    Ещё не готов? А то контроллер цвета для Сябр на DRAM (от Специалиста М) не коширно смотриться...

  5. #55

    Регистрация
    12.02.2015
    Адрес
    г. Минск, Беларусь
    Сообщений
    452
    Спасибо Благодарностей отдано 
    45
    Спасибо Благодарностей получено 
    70
    Поблагодарили
    50 сообщений
    Mentioned
    3 Post(s)
    Tagged
    0 Thread(s)

    По умолчанию

    R11 в текущей схеме СЯБРа не нашол .Возможно R1 на 1-й(reset) ноге атмеги ? R1 ,R12 по 10К . На 35(READY) проца R2 на макетке 8,2К .Резисторную сборку на ШД ставлю если отсутствует на все 27ххх .Так спокойней. Без сборки некоторые в схемах капризничают ,хоть в программаторе шьются и читаются нормально.
    Тот контроллер цвета ,что в ветке СПЕЦИАЛИСТ-М к СЯБРу имеет только родственное отношение. В принципе будет тоже но на SRAM.
    Готовлю черновик схемы ,СГ мапер порты PS/2 SD уже отрисовал .Не определился с сокетом под порцессоры . 8080 и 8085 в реальной схеме (макетке) проверены , хочу ещё и Z80 . Также нужно будет обсудить слот под альтернативный мапер . Встроенный должен отключаться сигналом от альта вместе с ПЗУ , на альте своё ПЗУ с прошивкой под его конфигурацию ,RAM ROM диски.Сигналы выборок PIO,KEY,RAM... через КП11 на основной плате перключаются со встроенного мапера на альт. То есть без альтернативного мапера имеем STD Специалиста с любимым пользователем процом.

    PIO+KEY+RAM+ША+ШД+RD+WR...+шину с контроллера цвера+384\512+TURBO\NORM... Может ещё и выборку экранных облостей добавить?(так на будущее)
    И надо какой-то адрес переключалкам (384\512,TURBO\NORM) .Или в ручную ?
    Последний раз редактировалось SYR-ALEX; 29.07.2016 в 00:35.

  6. #56

    Регистрация
    30.05.2007
    Адрес
    г. Лянтор, Сургутского р-на, ХМАО
    Сообщений
    4,436
    Спасибо Благодарностей отдано 
    163
    Спасибо Благодарностей получено 
    190
    Поблагодарили
    121 сообщений
    Mentioned
    5 Post(s)
    Tagged
    0 Thread(s)

    По умолчанию

    Я как-то против внешне переключаемых портов - меняется совместимость с другими клонами. Есть, например Специалист МХ2. На него приходится делать особое ПО, учитывающее его несколько портов, переключающие мепинг. Но это моё личное мнение.
    Как сделать архитектуру нового компьютера это решать автору. Слотовая организация - это конечно ново в специалистостроении и новизна всегда манит.

    Хочу ещё натолкнуть на мысль об заменяемых синхрогенераторах в схеме Сябра собранного на Атмеге 88. В своём Специалисте SRAM я хочу испытать заменяемый синхрогенератор RGB/VGA. Первый у меня уже работает на входной частоте 8 МГц, второй мне предстоит испытать на входной частоте 40 МГц. Выход на VGA разъём DB15. Переходник RGB/Scart я уже сделал. Я предполагаю что в Атмеге 88 не так много места занимает синхрогенератор и держать сразу два наверное можно. Что скажешь SYR-ALEX?

  7. #57

    Регистрация
    12.02.2015
    Адрес
    г. Минск, Беларусь
    Сообщений
    452
    Спасибо Благодарностей отдано 
    45
    Спасибо Благодарностей получено 
    70
    Поблагодарили
    50 сообщений
    Mentioned
    3 Post(s)
    Tagged
    0 Thread(s)

    По умолчанию

    Видимо я нечётко выражаю свои мысли. КП11 в основном мапере толь для того чтобы не резать плату под каждую конфигурацию(эта идея проскакивала в темах форума). Альт должен использовать порты на основной плате расставляя их по своим (альта) адресам плюс поры альта на самом альте . Так думаю совместимость не пострадает . Хочешь MX , хочешь MX2 , хочешь ZX .
    В атмеге FLASH использована на 45% , меcта хватает ,можно и 48 и 168 использовать . 88 просто была под рукой.
    То есть предлагаете видео кару ? Мысль конечно интересная . Так на СЯБРе можно будет любой из наших компов поднять .
    Но в погоне за уневерсальностью скорей свего мы придём к PC . Как то так.

  8. #58

    Регистрация
    30.05.2007
    Адрес
    г. Лянтор, Сургутского р-на, ХМАО
    Сообщений
    4,436
    Спасибо Благодарностей отдано 
    163
    Спасибо Благодарностей получено 
    190
    Поблагодарили
    121 сообщений
    Mentioned
    5 Post(s)
    Tagged
    0 Thread(s)

    По умолчанию

    Просто VGA мониторы сейчас есть у всех, а вот RGB не к всякому телевизору удастся подключить - Scart не на всех телевизорах полноценный.
    Цитата Сообщение от SYR-ALEX Посмотреть сообщение
    То есть предлагаете видео карту?
    Нет не видеокарту, а просто менять синхрогенератор. Контроллер цвета и выходные эмиттерные повторители остаются одни и те же.

  9. #59

    Регистрация
    30.05.2007
    Адрес
    г. Лянтор, Сургутского р-на, ХМАО
    Сообщений
    4,436
    Спасибо Благодарностей отдано 
    163
    Спасибо Благодарностей получено 
    190
    Поблагодарили
    121 сообщений
    Mentioned
    5 Post(s)
    Tagged
    0 Thread(s)

    По умолчанию

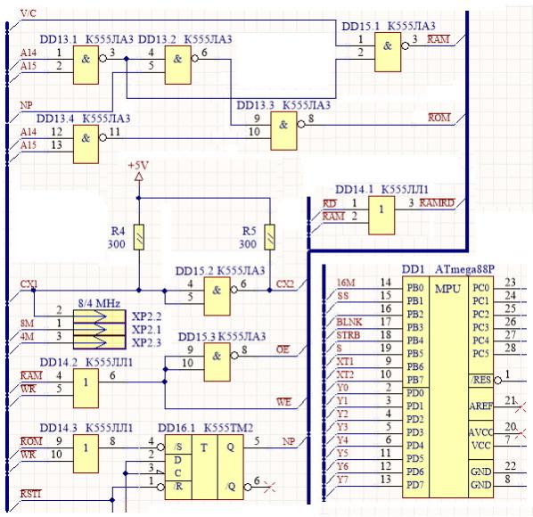
    Хочу предложить некоторые доработки Сябра:
    1. Освободить один вывод Атмеги 88 за счёт помещения одного элемента Исключающего ИЛИ в Атмегу. Т.е. сделать смесь КГИ и СГИ в самой Атмеге и выводить уже готовую смесь (SS) наружу.
    2. Исходя из того что все остальные три элемента Исключающего ИЛИ используются в качестве инверторов заменить её на И/НЕ.
    3. Собрать правильную схему выборки ПЗУ (/ROM), тут понадобится дополнительно один элемент И/НЕ. По корпусам у нас исчезает U9 (74LS86), добавляется 74LS00.
    4. Освободившейся пин Атмеги (16) использовать для выбора одной из двух прошивок синхрогенератора.
    Миниатюры Миниатюры Нажмите на изображение для увеличения. 

Название:	SyabrIspr.jpg 
Просмотров:	159 
Размер:	68.1 Кб 
ID:	57696  
    Последний раз редактировалось fifan; 31.07.2016 в 10:58.

  10. #60

    Регистрация
    12.02.2015
    Адрес
    г. Минск, Беларусь
    Сообщений
    452
    Спасибо Благодарностей отдано 
    45
    Спасибо Благодарностей получено 
    70
    Поблагодарили
    50 сообщений
    Mentioned
    3 Post(s)
    Tagged
    0 Thread(s)

    По умолчанию

    Выложил черновик . Только для ознакомления ,схема ещё будет корректироваться .
    Последний раз редактировалось fifan; 08.02.2017 в 10:54.

Страница 6 из 44 ПерваяПервая ... 2345678910 ... ПоследняяПоследняя

Информация о теме

Пользователи, просматривающие эту тему

Эту тему просматривают: 1 (пользователей: 0 , гостей: 1)

Похожие темы

  1. Кросскомпилятор Си под 8080
    от vinxru в разделе Разное
    Ответов: 110
    Последнее: 27.05.2024, 23:06
  2. Ассемблер 8080
    от Kakos_nonos в разделе Утилиты
    Ответов: 0
    Последнее: 21.09.2011, 23:35
  3. схема АОН на 8080/z80
    от sergey2b в разделе Разный софт
    Ответов: 7
    Последнее: 07.02.2010, 22:43

Ваши права

  • Вы не можете создавать новые темы
  • Вы не можете отвечать в темах
  • Вы не можете прикреплять вложения
  • Вы не можете редактировать свои сообщения
  •